时间:2023-03-20 11:11
人气:
作者:admin
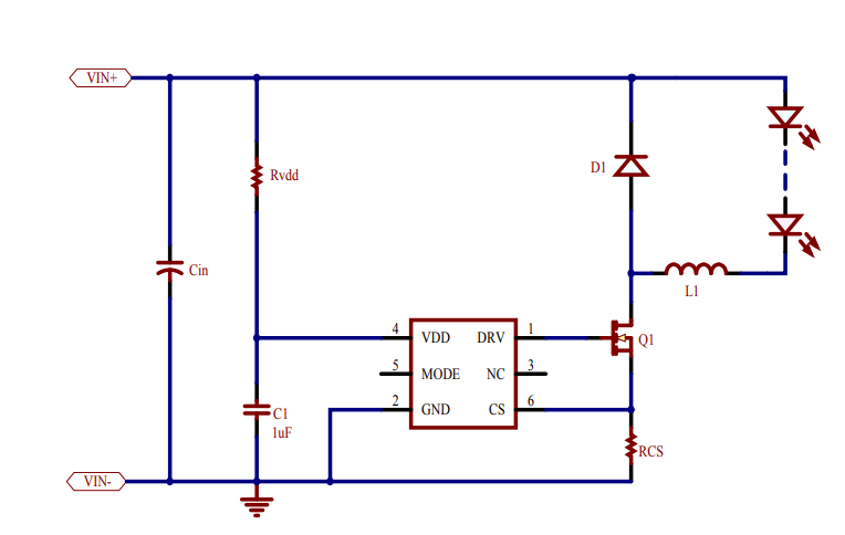
产品描述 特点 应用领域 应用原理图
AP5125 是一款外围电路简单的 Buck 型平均电 流检测模式的 LED 恒流驱动器,适用于 8-100V 电压 范围的非隔离式大功率恒流 LED 驱动领域。芯片采用 固定频率 140kHz 的 PWM 工作模式, 利用平均电 流检测模式,因此具有优异的负载调整 率特性,高精 度的输出电流特性。 AP5125 芯片集成了高低亮功能,可以通过 MODE 端口 实现高低亮功能切换。在 MODE 引脚悬空或接 地时, 为高亮模式,MODE 引脚接高电平时,为 1/2 电流的低亮模式。 AP5125 芯片内部集成了 VDD 钳位稳压管以及 过温 保护电流等,减小了外围电路元件数量并提高了 系统的可靠性。
◆ 宽输入电压范围:9V~100V
◆ 固定工作频率:140KHZ
◆ 可设定电流范围:10mA~6000mA
◆ 内置抖频电路,降低对其他设备的 EMI 干扰
◆ 平均电流模式采样,恒流精度更高
◆ CS 电压:176mV
◆ 输出短路保护
◆ 过温保护
◆ 功能模式:全亮/半亮
◆ 内置稳压管
◆ SOT23-6 封装
◆ 电动车,摩托车灯照明
◆ 汽车灯照明
◆ 手电筒


