时间:2023-05-18 17:54
人气:
作者:admin
1,方案来源:深圳市世微半导体有限公司 汤巧
2,产品描述
AP2813 是一款双路降压恒流驱动器,高效率、外围简单、内置功率管,适用于 5-80V 输入的高精度降压 LED 恒流驱动芯片。内置功率管输出最大功率可达12W,最大电流 1.2A。AP2813 一路直亮,另外一路通过 MODE1 切换全亮,爆闪。AP2813 工作频率固定在 150KHZ 左右,同时内置抖频电路,可以降低对其他设备的 EMI 干扰。另外采用平均电流采样模式,可以提高宽输入电压情况下的电流精度。AP2813 带有输出短路保护功能,5V~80V 输入条件下,短时短路不会损坏电源器件。AP2813 还有过温调节电流的功能。当芯片内部的温度达到 140℃左右时,会自动调低输出电流。
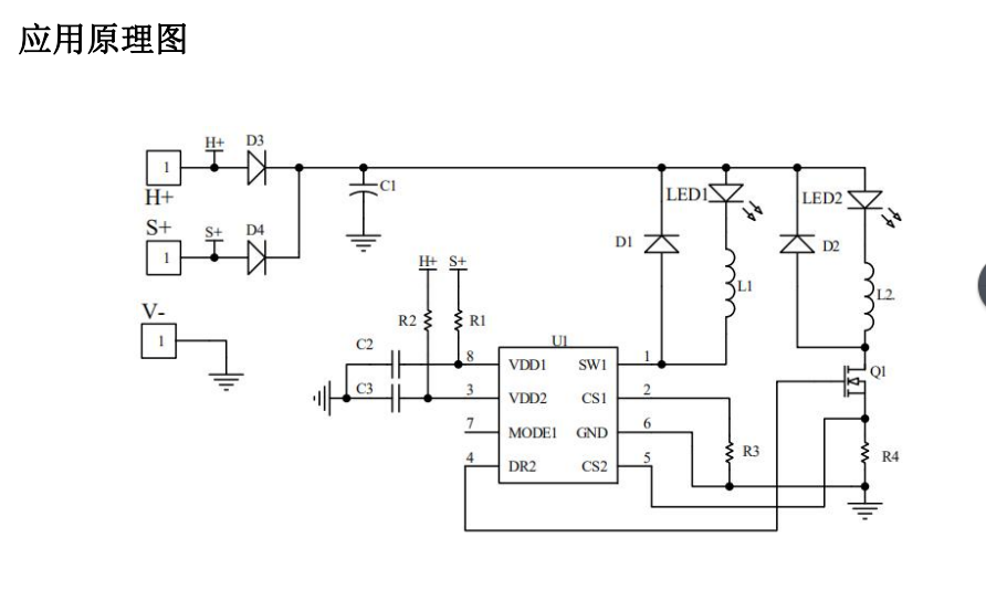
3,产品原理图

4,产品特点
宽输入电压范围:5V~80V
可设定电流范围:内置 10mA~1200mA外置 10mA~3000mA
固定工作频率:150KHZ
内置抖频电路,降低对其他设备的 EMI 干扰
平均电流模式采样,恒流精度更高
0-100%占空比控制,无电流节点跳变
输出短路保护
过温保护
功能模式:一路直亮;另一路直亮/爆闪
SOP8 封装
5,方案:

6,产品应用
电动车,摩托车灯照明
汽车灯照明
手电筒
7,可提供样品和技术支持