时间:2023-06-05 14:57
人气:
作者:admin
1,方案来源:深圳市世微半导体有限公司 汤小姐
2,产品描述
AP5125 是一款外围电路简单的 Buck 型平均电流检测模式的 LED 恒流驱动器,适用于 8-100V 电压范围的非隔离式大功率恒流 LED 驱动领域。芯片采用固定频率 140kHz 的 PWM 工作模式, 利用平均电流检测模式,因此具有优异的负载调整 率特性,高精度的输出电流特性。AP5125 芯片集成了高低亮功能,可以通过 MODE端口 实现高低亮功能切换。在 MODE 引脚悬空或接地时, 为高亮模式,MODE 引脚接高电平时,为 1/2电流的低亮模式。AP5125 芯片内部集成了 VDD 钳位稳压管以及过温 保护电流等,减小了外围电路元件数量并提高了系统的可靠性。
3,产品特点:
宽输入电压范围:9V~100V
固定工作频率:140KHZ
可设定电流范围:10mA~6000mA
内置抖频电路,降低对其他设备的 EMI 干扰
平均电流模式采样,恒流精度更高
CS 电压:176mV
输出短路保护
过温保护
功能模式:全亮/半亮
内置稳压管
SOT23-6 封装
4,产品应用领域:
电动车,摩托车灯照明
汽车灯照明
手电筒
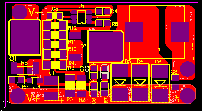
5, 33W汽车大灯 产品应用原理图和线路图
