时间:2023-08-15 09:14
人气:
作者:admin
对于常见的一些动力电池充电器,如电动车充电器,设计时有时会考虑当充电器的输出端未接入电池时,充电器不输出电压。具体这个功能是怎样实现的呢?请看以下下图:

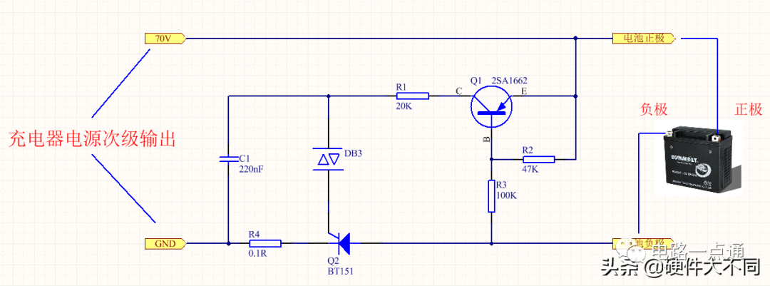
上图左边输入端是充电器的电源次级输出端,当充电器插入市电时,会有70V左右的电压(根据充电器型号不同,电压会有不同)。
当充电器的输出端未接入电池时,Q1的基极没有电流回路,Q1不导通,双向二极管DB3不会导通,故可控硅Q2不导通,电源次级输出的充电电压没有形成电流回路,所以此时在充电器的输出端是没有输出电压的。即使此时你在适配器的输出端接入一个电阻负载,同样,此时充电器的输出端也是没有输出电压的,为什么呢?同样的解释,因为可控硅Q2还是没有导通的条件,放电电流回路还是没有形成。
接下来我们看看,当我们在充电器的输出端接入电池时会发生什么?
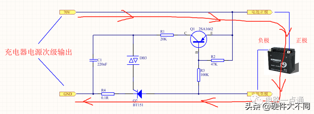
当我们接入电池时,电池本身会有一定的电量,电池端会有一定的电压,电池的电压会由从电池正极--Q1发射极--Q1基极--R3--电池负极,形成一个电流回路,Q1会导通,如下图:

Q1基极电流回路
当Q1导通后,双向二极管DB3会导通,接着可控硅Q2被触发导通,电源次级输出的充电电压对电池会形成一个电流回路,电池正常充电,如下图:

可控硅触发电流回路

电池充电回路形成
此电路的重点在于利用待充电电池的剩余电量,给Q1的导通提供条件,该电路实现的前提是电池不能完全亏电,必须要有一点电量。
审核编辑:汤梓红
上一篇:汽车安全气囊系统保护器件和方案