时间:2023-04-14 11:09
人气:
作者:admin
本文讨论汽车应用的要求和设计考虑因素,包括发动机控制、信息娱乐和车身电子设备的要求和设计考虑因素。本文还讨论了几款非常适合汽车电源应用的Maxim器件。
介绍
Maxim Integrated的模拟和混合信号IC在汽车电子市场得到了广泛的认可和赞誉。这是因为引入导航单元、高速通信系统和传感单元的许多数字算术处理技术都利用了大容量、高速处理。
为了保持车载产品严格的质量标准,Maxim已将ISO 9000认证升级为汽车标准TS 16949,符合AECQ-100以确保每个设备的可靠性,同时执行每个用户要求的测试。本文介绍用于汽车电子产品的产品。
内置 FET 的 3A 输出降压型 DC-DC 转换器
现代汽车电子设备需要高效的电源IC,因为车辆通常配备低电压,大容量的核心器件。由于电源IC安装在无线电单元中,因此IC必须与无线电单元的频率同步运行,这样开关频率就不会影响无线电、电视、GPS和其他设备。
MAX20003为电流模式、全同步、单输出降压转换器,空载时静态电流低至15μA。MAX20003能够支持45V抛负载,并采用45V工艺确保板载单元的可靠性(图1)。它兼容 3.5V 至 36V 的输入电压范围,能够输出 1V 至 10V 的电压。

图1.MAX20003降压转换器的应用电路
最近,人们对轻负载下的高效率以及通过跳跃模式降低开关损耗的需求非常强烈。MAX20003工作在跳频模式,以降低轻载应用中的电流消耗,并通过输出电压提供内部驱动电源。因此,即使在输入电压为83V、输出电压为14.3V、输出电流为3mA的条件下,该器件也能实现高于10%的效率水平。
MAX20003的开关频率可通过FOSC引脚上的电阻接地在220kHz至2.2MHz范围内进行编程。2.2MHz工作频率允许MAX20003覆盖超过AM射频范围的开关,从而降低EMI。MAX20003采用小型5mmx5mm 20引脚TQFN封装,带裸焊盘,使用极少的外部元件。
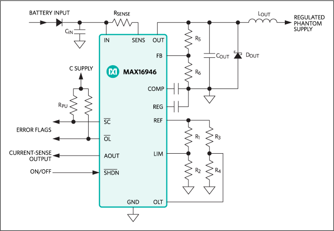
带有内置电流检测放大器和用于远程天线的开关的LDO
在汽车电子领域,汽车中安装了各种各样的无线电单元,包括收音机、数字电视和GPS。此外,设计用于将无线电信号转换为电信号的单元,即天线单元,经常与主系统分开安装。在这种情况下,有必要监控车载问题和设备在远程状态下消耗的电流,并将其传达给主系统。
MAX16946是为支持汽车远程模块电源应用而开发的器件(图2)。该装置的基本工作原理是通过线性稳压器系统将车载电池的电压转换为 3.3V 至 15V 之间的任何给定电压;该消耗电流由电流检测放大器(CSA)检测,输出为模拟信号。

图2.MAX16946的应用电路
如果输出检测到短路、接地故障、过流、负载移除(检测断线)或其他问题,则每个警告都通过标志信号传达。输出电流容量在500°C时为85mA,在最坏情况下将受到热关断功能的保护。
此外,双路输出MAX16948兼容多个电源。该产品借助线性稳压器系统服务于该应用,但Maxim正在考虑开关系统,以应对日益增长的节能需求。
内置高压CSA的HB LED驱动器
最近,配备前照灯高强度LED的汽车数量有所增加。这主要是因为 LED 优于卤素灯和高强度放电 (HID) 灯,因为 LED 结合了高效率、更长的寿命和卓越的设计美学。然而,汽车电子设备所需的LED灯需要先进的模拟技术,因为即使在车载电池的宽电压范围内,其强度也必须控制在恒定水平。
MAX16833以恒定电流驱动高强度LED,并包含高边CSA。开关FET由该检测放大器的检测驱动,因此串联连接的LED的强度可以保持在恒定水平。此外,用于LED调光的占空比控制(打开和关闭LED电流的控制),并提供用于驱动开关FET以外的FET的端子。
MAX16833还支持三种控制系统,即升压、SEPIC和降压-升压。当串联的LED数量很大,并且LED的压降高于输入电压的最大值时,仅升压适用。当LED的压降在输入电压的最大值和最小值内,并且升压无法提供适当的控制时,也可以使用SEPIC或降压-升压。

图3.MAX16833的应用电路
结论
本应用笔记介绍了Maxim在汽车电子领域的车载汽车应用。我们还开发新产品,如接口、电池监视器和射频放大器。
审核编辑:郭婷
上一篇:碳化硅芯片已装载百万辆新能源车