时间:2023-04-03 11:35
人气:
作者:admin
本应用笔记解决了仅使用3.3V电源为汽车电子控制单元(ECU)供电的一个非常常见的问题。ISO 11898-2标准规定,只有5V电源轨为CAN收发器供电。本文介绍如何为汽车CAN收发器提供3.3V电荷泵,以提供低功耗、低电压且简单的解决方案。通过消除5V电源轨,许多汽车OEM将节省重量和成本,同时提高里程性能。本文还讨论了该电路对电磁辐射(EME)和抗扰度(EMI)以及电磁兼容性(EMC)的影响。MAX13041 CAN收发器与MAX1759电荷泵结合使用。
介绍
从首次推出汽车开始,制造商就见证了对更舒适、更高效、环境清洁、更好性能和更安全车辆的需求不断增长。随着每一次改进,车辆所需的布线量开始显着增加。在 1980 年代初由博世发明后,CAN 总线网络迅速被汽车行业采用,因为它减轻了线束的重量和成本。
较旧的集中控制系统的所有执行器和开关都通过多根电线。较新的CAN总线系统是一种分布式系统,其电子控制单元(ECU)位于需要每个单元的地方,并通过双线总线系统连接。这种新系统带来了显著的优势,并解决了制造商的性能和成本目标,但它需要标准化,以便在不同供应商的ECU之间进行适当的通信。
这种标准化最初是由ISO(国际标准化组织)组织于1993年完成的。2003年对该标准进行了修订。从那时起,ISO 11898标准是车辆中所有CAN通信的事实标准;它被所有原始设备制造商普遍接受。
为了符合ISO 11898-2:2003标准,CAN收发器总线驱动器通常需要由5V电源轨供电,以提供适当的总线信号电平。这个规范很明确,但实现它并不总是那么简单。大多数电子系统工程师都熟悉主电源轨无法满足子系统的电源要求时的问题。在这些情况下,可用的电源轨通常不能直接为CAN收发器供电。简而言之,只有一个3.3V单电源可用,通常是因为空间不足,无法包含最佳数量的电源。在其他情况下,由于散热问题,直接从电池轨产生5V可能是不可接受的。在需要高电池电压下进行CAN通信的系统中尤其如此,例如,在车辆或24V卡车系统中的双电池条件下。
有一种方法可以从5.3V设计实现3V电源。电压转换器可以产生所需的电压电平,电荷泵通常是需要低功耗、简单和低成本组合的应用的最佳选择。此外,电荷泵易于使用,因为它们不需要昂贵的电感器或额外的分立元件。
选择电荷泵
收发器电源
MAX13041 CAN收发器上的VCC引脚用于为IC的内部参考电压和接收器级供电,并在总线上提供适当的通信电平。为了符合ISO 11898-2标准,VCC必须在4.75V和5.25V之间(正常工作电压范围)。
VI/O输入提供了一个与3.3V I/O微控制器的接口,以在控制器和收发器的接收/发送级(RxD/TxD)之间获得正确的电压电平。当然,当应用程序与这样的控制器通信时,该引脚也可以由5V供电。
VBAT引脚通常连接到汽车电池(12V),提供一个非常低的静态唤醒检测电路。该引脚使MAX13041能够通过CAN消息从休眠模式唤醒,并且如果检测到VBAT电源上的欠压,则会将收发器置于低功率模式。
有关所有其他引脚的详细说明,请参考MAX13041数据资料。
电源电流
CAN总线可以具有两种逻辑状态之一:隐性或显性(图1)。在正常通信模式下,MAX13041需要最大V抄送显性状态下的输入电流为80mA,隐性状态下的输入电流为10mA。电流进入VI/O和 V.BAT可以忽略。 然而,在总线故障期间,V抄送电源电流会显著增加,尤其是在CAN_H总线短路至地时。收发器将短路电流限制在IO(SC)= 95mA。为避免电源电压击穿的风险,在这种情况下,最好确定电荷泵输出电流的尺寸。
考虑到上述因素,为CAN收发器提供适当的电源需要输出电压为5V、上述电压容差和95mA最小输出电流能力的电荷泵。

图1.用于隐性和显性逻辑状态的CAN总线的电压电平。
电荷泵
虽然市场上有许多传统的电荷泵器件,但本应用笔记重点介绍MAX1759降压/升压调节电荷泵,以解决电源轨问题。
MAX1759从5.1V至6.5V输入电压提供稳定的5V输出电压。其开关频率为 1.5MHz,允许在 100mA 输出电流下使用小型外部电容器。该器件的架构允许输入电压高于或低于调节输出电压。但是,在此应用中,它仅用作升压电压转换器。当 V在低于 V外,电荷泵作为稳压升压倍增器工作。轻负载时,电荷泵仅在必要时切换以向负载供电,从而产生低静态电流。输出电压纹波不会随轻负载而增加。
有关电荷泵所有特性的详细说明,请参考MAX1759数据资料。
示例:采用MAX3和MAX3的13041.1759V电路
图2中的电路说明了从MAX13041电荷泵的输出端为MAX1759供电是多么容易。MAX1759只需添加到V中即可抄送CAN收发器的输入(蓝色虚线),产生具有所需容差和输出电流的5V输出电压。这种配置允许电路的其余部分由较低的电压供电。在本例中,选择3.3V(绿色)的外部电源电压为电荷泵(IN)、微控制器和V供电。I/O收发器的电平转换器电压。电荷泵的/SHDN输入被拉高,使器件进入“导通”状态。输入/输出的详细尺寸(C在, C外)和跨接电容器(CX)在MAX1759数据资料中有说明。

图2.为MAX5 CAN收发器提供13041V电压的电路使用MAX1759电荷泵。
电磁兼容性
在CAN应用中,实现电磁兼容性(EMC)可能是一个挑战,尤其是在系统配备开关稳压器的情况下。CAN系统的线束尤其成问题,因为CAN收发器的CAN_H和CAN_L引脚是连接到整个车辆的总线网络的接口。如果不小心,可能会遇到或产生从CAN电源传播的干扰,通过收发器,通过总线线,并传播到线束的相邻电缆中。这种干扰会导致传输控制单元或系统中其他控制单元的通信错误或故障。
基于此,Maxim测试了MAX13041由MAX1759电荷泵供电时的EMC行为。Maxim考虑了两个领域:电磁抗扰度(EMI)和电磁辐射(EME)。测试结果与标准5V供电MAX13041的性能进行了比较。这些测试根据EMC干扰确定电荷泵的影响,并证明电荷泵对来自CAN线路传播到电源的干扰的鲁棒性。
抗扰度测试
ISO 11452 规范描述了几种测试射频干扰抗扰度的方法,包括大电流注入 (BCI)、横向电磁电池 (TEM-cell)、带状线和直接功率注入 (DPI)。
Maxim之所以使用DPI方法,是因为该方法具有高度可重复性(由于使用了定义明确的测试板),并且需要相对较少的测试工作。DPI测试将一定的交流电压注入总线线路,无论是否调制,并通过收发器的RXD引脚检查传输的数据信号的完整性。这种方法有助于不同供应商的设计进行比较,此外,测试CAN收发器的独立实验室(例如,IBEE Ingenieur Buero fuer industrielle Elektronik)也使用这种方法。
测试设置
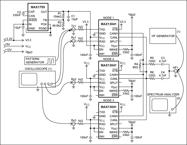
测试装置(图3)由三个相同的收发器组成,安装在指定的PCB上,其中一个由MAX1759电荷泵提供。节点1作为模拟CAN消息的位模式的发送器进行操作,该CAN消息将在所有收发器的RXD输出端口处被接收和监控。对于输出Rx1至Rx3以及输入TxD1的RF去耦,使用1kΩ电阻器。在每个收发器IC的电源端口VCC和VBAT处使用缓冲陶瓷电容器(C=100nF)。唤醒引脚处的电阻值为33kΩ。通过将EN和有效低STB引脚都绑高,将设备设置为正常模式。节点1的VCC电压由MAX1759电荷泵电路产生,该电路提供3.3V。3.3V电源也用作收发器节点1的VI/O电压。
电荷泵的输出电容C1为10μF,跨接电容C2为330nF,IN引脚由一个10μF电容去耦。在测试电路中,总线端接通过使用60Ω R4电阻的中央端接实现。对称RF耦合/去耦通过并联RC组合R5/R6 = 120Ω、C3/C4 = 4.7nF实现。外部 3.3V、5V 和 12V 电源由标准电源提供,并由滤波网络滤波。

图3.DPI 和排放测试的测试设置。
测试程序
测试是在MAX13041 CAN收发器正常工作的情况下进行的。第一次测试运行是使用标准V提供的所有收发器进行的抄送= 5V 电源。码型发生器产生占空比为50%的方波,以模拟节点0的TXD引脚上1kbps的CAN信号(永久数据交替0-500-1)。射频输入(HF1)上的高频发生器将一定频率的调幅(AM)交流电压以36dBm的功率注入CAN线路以模拟干扰。
为了评估抗扰度,将网络中三个收发器的Rx信号在干扰的影响下与使用示波器馈入TXD的信号进行比较。
在TXD信号波形上叠加了最大允许电压偏差为±0.9V、最大允许时间偏差为±0.2μs的验证模板。
如果故障标准为真(即,如果其中一个收发器的RXD信号超出验证掩码窗口),则注入的RF功率降低0.2dBm,并重复相同的测试(在特定频率步长),直到故障标准为假。然后,记录当前功率值并调整下一个频率步长。该测试是在10MHz至100MHz的频率范围内进行的。
DPI 测试结果
图4所示为MAX13041的测试结果曲线,采用标准5V电源供电抄送(蓝色)并由电荷泵提供(粉红色)。X 轴表示频率范围,而 Y 轴表示无故障注入的最大功率。由于蓝线和粉线几乎相同,可以看出电路的EMI行为由CAN收发器的EMI敏感性主导,而不是电荷泵的EMI敏感性。因此,为MAX13041 CAN收发器提供MAX1759电荷泵不会显著影响电路的EMI行为。

图4.DPI 测试结果。
排放测试
辐射测试在与DPI测试相同的测试板和测试设置上进行,只是功率注入器(HF发生器)被频谱分析仪取代。测试再次在CAN收发器以正常模式运行的情况下进行。第一次测试是使用标准V提供的所有收发器进行的抄送= 5V 电源。CAN TXD输入上施加的方波(模拟500kbps的传输比特流)保持不变;频谱分析仪在100kHz至1GHz频率范围内测量和记录的CAN线路上的发射。不需要DSO(图3)。
排放测试结果
图5所示为MAX13041的EME曲线,由标准5V电源供电抄送(蓝色),以及MAX1759电荷泵(粉红色)。X轴表示频率范围,而Y轴表示干扰的程度。
同样,蓝色和粉红色线(电荷泵提供的一个收发器)与MAX13041采用标准5V电源(蓝色)的线几乎相同。因此,可以看出,电路的辐射行为主要取决于CAN收发器的辐射兼容性,而不是电荷泵的辐射兼容性。这些测试结果表明,CAN收发器可以配备电荷泵,而不会显著影响系统的整体EMC行为。

图5.MAX13041的EME曲线由标准5V(蓝色)和MAX1759电荷泵(粉红色)提供。
结论
在CAN应用中实现EMC可能具有挑战性,特别是如果它们由开关稳压器(电荷泵)供电。然而,本应用笔记表明,电路的EMC行为由CAN收发器的EMC控制,而不是电荷泵的EMC。
基于上述理解,MAX13041可以采用3.3V MAX1759电荷泵供电。需要3.3V低功耗、低电压工作和低成本的应用可以在5V电源轨不可用时使用此选项。
审核编辑:郭婷