时间:2023-03-14 10:57
人气:
作者:admin
在电动汽车和混合动力汽车中,直流DC/DC变换器通过高压动力电池为12V 负载系统及12V电池供电,一般在输入和输出测都会分别设置电流采样。当主控MCU/DSP芯片位于二次测时,输入电流的采样通常需要采用隔离电流采样。而输出侧的电流采样通常用作上报并计算功率输出功率,对系统功能安全也非常关键,主要采用非隔离电流采样的方式。本文主要是针对输出电流采样展开讨论。
输出电流采样一般来说会有高边采样和低边采样两种不同的配置方式。高边采样和低边采样是从电流采样电路相对于负载的位置而言的。高边电流采样的采样电阻位于DC/DC变换器输出端和负载之间。由于考虑到DC输出电压的波动,电流采样芯片输出端子所承受的共模压降可能会高达30 V以上。低边电流采样的采样电阻位于负载与地之间,其输入端子近似的共模压降为0。低边电流采样可选择的范围更宽。
下面将介绍高边和低边电流采样分别的设计要点。
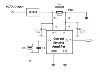
低边采样时信号经常容易受感性负载反冲或地线上比较大的系统噪声干扰,此时需要尤其注意芯片的负电压规格。大多芯片的负压规格为Vcm-0.3V,在低边采样方式下为GND-0.3V.此时如果选择普通PN二极管,其较大的正向导通压降(~0.7V) 常常使其不能在超出负向耐压限值时及时起到保护作用。通常建议选择正向导通压降更小的肖特基二极管进行负电压的有效钳位, 如BAT54S.

Figure 1 低边电流采样芯片输入负压保护

Figure 2 BAT54S 肖特基二极管正向压降
实际直流转换器的系统中的地常常与机壳为一体,因此没有独立的地线可以用来做低边电流采样。这时一般会采用高边输出电流采样的方式。如果使用INA21X-Q1等支持26V共模电压的电流传感IC,在DC输出端有比较大的负载跳变或瞬态电压时容易超过正向共模压降的限制。这是可以采用TVS管加电阻的方式在输入级进行保护可以对过压的瞬态进行有效限制。
选择TVS管时需要根据INA采样IC所能承受的最高输入电压来选择TVS管的最高钳位电压,根据应用的共模电压来选择最小击穿电压。可以参考TI参考设计TIDA-00302 进行更详细的了解。

Figure 3 高边电流采样芯片输入过压保护

Figure 4 uClamp1201 TVS管参数
然而,由于电流采样运放的输入偏置电流会随着共模电压的增加而明显增大(见下图5),输入正负端外接的电阻上会产生额外的压降,使得采样电阻两端压降与实际运放输入端差分电压产生偏差,造成系统采样误差的增加。因为如果不希望使用额外的保护器件,可以考虑使用INA240-Q1(VCM -4~80V,双向),INA293-Q1(VCM -4~110V,单向)或INA296-Q1 (VCM -4~110V,双向)这样的共模耐压更高的元件。

Figure 5 INA214-Q1 输入偏置电流与共模电压关系
审核编辑:郭婷