时间:2023-03-15 11:35
人气:
作者:admin
智能汽车时代我们更关注在大算力平台下相应的自动驾驶技术成熟度以及车内智能座舱所带来人机交互的智能化体验。作为全面智能化体验提升的关键,智能汽车的软件升级OTA正在从信息娱乐域逐步扩大到智能驾驶域、车身域、底盘域及动力域等对安全功能要求较高的功能域,加上OTA相关监管政策的趋严,OTA的技术门槛将大幅提升。
在新的商业模式及汽车价值链重构中通常可以通过软件实现价值链向中后端转移。在汽车全生命周期下,与传统燃油车销售的一锤子买卖不同,新能源智能汽车后续通过“硬件预埋、软件升级”的方式可以持续提升用户体验,增加用户粘性,届时主机厂可以通过OTA软件升级实现软件可售、软件付费等新商业模式,获得较高附加值,整车架构和商业模式被重新定义。
本文将针对性的对智能汽车软件可售框架及原理进行详细的描述,以帮助读者更好的理解整个智能驾驶软件在售后升级过程中的精髓。
1.智驾软件可售整体架构及流程
软件可售的整个功能模块主要包括后端管理、商城接入、车端接入、TSP接入等几个模块。其中后端管理涉及服务配置、服务管理、订单管理、订阅管理几个模块,所有的功能模块都是在商场接入过程中从“可售商场”中提前进行的主动查询(包含车型/车辆/服务/订单激活状态等),并通过订单数据同步接入到车端接入服务模块中。随后,由车辆接入服务模块将对应的车辆信息查询、订单数据同步、订单激活状态查询等信息输入到车辆服务模块和可售服务模块,实现对用户精准的软件升级服务。
当然,服务期间,软件可售这几个模块都会由专门的管理员进行相应的管理和配置。
从可售软件上线、销售到用户购买使用的宏观层面角度上讲主要是对所升级新功能模块的下载和安装,主要参照如下流程进行。

以软件服务管理为例,首先需要为车型建立服务与车型之间的对应关系,相应会涉及如下相应的模块。
软件服务加入管理:建立车型与服务管理模块之间的关联,驱使服务管理绑定车型实现精准更新,且一旦建立关联就不能再删除;
构建软件服务列表:服务列表主要是应用于查询车型下的所有服务Feature,同时为该车型设置并查看对应服务所依赖的最小零部件版本;
编辑软件可售服务:对正常且即将发布的服务编辑相应的基本信息,同时适时的查看该服务的状态。对未经过管理、审核中的服务需要单独标识,对已通过审核及已发布的服务需要进行冻结,禁止随意编辑;
审核可售服务:未审核的软件服务通常是会标记未通过,通过查看服务审核信息,可以把编辑完善的服务提交到审核流程,审核通过后,状态需要更新为已通过;
发布/撤回服务:对状态为已通过的服务可以立即生效,该服务可以被商城查询到,并包装成商品供客户购买。如果部分未通过审核的服务通常需要及时撤回,且撤回服务之前,需要在商城校验该服务是否处于上架状态,如果已上架,则需要及时将该服务置灰以避免用户误购买。
可售服务激活:首先,由SOTA模块对待激活订单进行业务拆包,拆解后的包涉及如下信息:订单号、激活使用时间、软件供应商代码及名称、车架号、车型代号等信息。
其次,由车联网服务提供端TSP对激活失败的订单间隔一定时间进行激活重试。
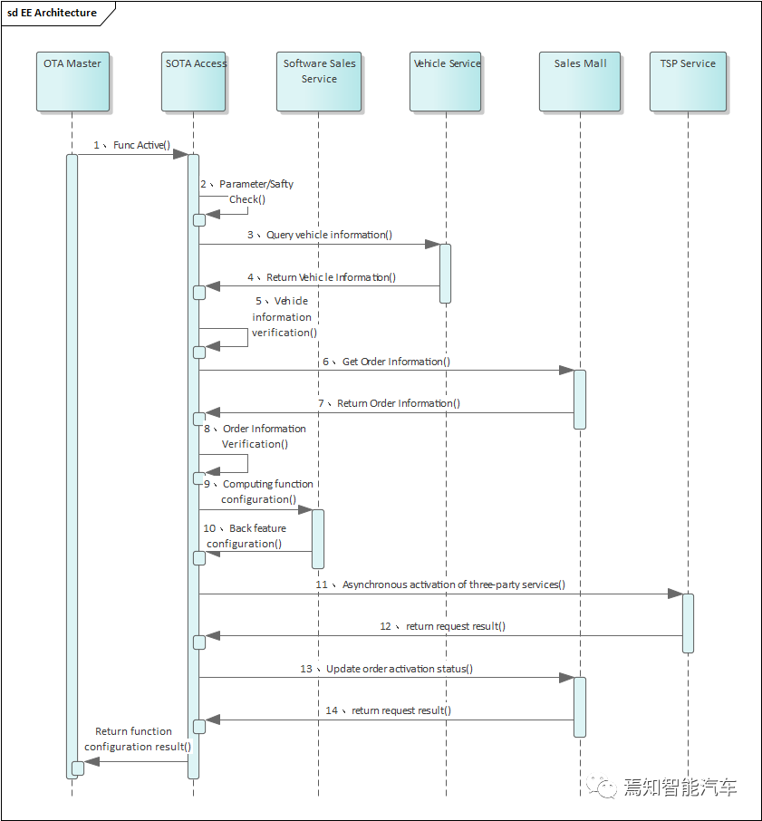
如下时序图可以完整的说明软件可售服务模块如何能够满足整个业务服务需求。
其中,软件服务模块的主导端是OTA Master。由该模块发起激活请求给SOTA Access,SOTA首先进行参数自检,再将车型对账信息请求发送给车辆服务模块,并根据返回的车型信息重新进行车型信息重校验。随后,SOTA模块从销售商城获取订单信息后对订单进行进行信息校验,计算功能配置信息并返回特征配置。通过对TSP服务模块请求第三方服务(如第三方支付系统)的非同步激活,从而更新销售商城的最新状态。最后,系统将功能配置结果反馈到OTA Master端,整个软件可售服务就完成了整体的功能售出及校验。

2.云端可售软件系统架构及交互逻辑
细化到智驾系统而言,整个软件可售模块主要包括如下几部分:软件升级模块SOTA、车联网服务提供端TSP、云端服务器、智能座舱域控制器、智能驾驶域控制器。其中,交互过程包括域控与云端交互以及域控与车端交互两个方面。
1、云端交互系统架构及原理如下:

1)应用推送:
系统通过远程推送相应的升级软件包到用户手机端,用户在激活所购买的功能包后,生成对应的激活信号会被传送到SOTA平台;
2)软件包验签:
激活成功后,SOTA模块对功能配置信息中添加签名信息,完成后下发对应的功能配置信息到智能座舱端。随后智能座舱控制器读取该功能配置信息,并立即转发给智驾域控进行验签,验签完成后保存对应的功能配置信息。如果验签失败,则需要重复请求SOTA发送功能配置信息;
3)功能配置信息读取:
智驾域控成功收到配置信息并存储后,反馈成功标志位给SOTA平台。智驾域控中的功能管理模块读取新功能配置信息后,在下个点火周期控制对应的功能开启、关闭。
4)传递车型信息:
SOTA平台将购买车辆的VIN号提供给TSP,TSP平台将VIN转换成对应的id号,发送到云端服务器进行激活并反馈激活结果。
5)配置信息比对:
在车辆首次上电后,座舱域控向智驾域控请求云端下发的配置文件信息。由智驾域控将对应的配置信息回传座舱域控后,再由座舱域控转发给SOTA模块,并与其中的平台数据进行比对,若比对不成功还需要重新进行验签及信息下发。
3.车端可售软件系统架构及交互逻辑
智驾域控与车机的交互过程主要关注域控内部芯片之间如何通过一定的数据流交互传输对应的可售软件包数据。我们知道智驾域控的整体模块划分主要包括高计算能力感知处理芯片SOC,以及高功能安全能力规控处理芯片MCU。整个软件可售的车端运行过程主要是针对其功能配置文件的读取来判断是否开启某项特殊的智驾功能,智能驾驶域控制器还需要依靠激活RTK,高精地图等模块,通过云端获取相应的功能配置文件来激活功能。
整体来说,车端可售软件模块在智驾系统中的交互过程主要涉及如下几个流程。
1)读取功能配置信息:
在上电启动后,智驾域控中先启动读取存储其中的配置信息,并按照配置信息转发出相应的车型配置信息给到座舱域控。
2)信息完整性校验:
智驾域控通过电源配置模块启动系统内对应的配置信息读取模块,并通过密码散列函数—MD5校验其数据信息的完整性。
3)时间源获取:
对于可售的软件需要在发布更新时间为其打上对应的时间戳。为了获取精准的时间戳,通常功能管理模块会优先读取GPS提供的卫星时间,如果无法及时获取到卫星时间,则考虑从CAN网络中直接获取由TBOX存储到整车上的时间。
4)功能开启判断:
智驾系统的功能管理模块会根据读取的当前时间信息以及存储时间信息综合判断各个功能是否能被打开,并将该开启信息同步进行存储。
同时,智驾系统功能管理模块会判断数据是否异常,如果异常,则报文内容按照新的配置重新发送。发送完成后,控制对其中各个子功能的开启和关闭。
4.智驾域控内部系统架构及交互逻辑
具体来说,域控内部模块的交互方式是参照如下架构图实现软件传输、下载及交互。

1)座舱域控在每次上电后会智驾域控发起请求,获取到智驾域控发送到云端的配置信息;
2)域控制器接收到座舱域控发出的读取配置信息指令后。在其内部的操作过程会做如下动作:
由于智驾域控中MCU和SOC会有不同的分工,SOC主要是进行顶层功能管理,该模块会负责上传下达最新的功能配置信息,并存储在SOC功能管理模块中。其中,以太网SOMEIP协议通信、功能管理、配置信息管理在域控制器的SOC中处理。MCU主要是进行核心配置信息管理(其中包括云端配置和底层一些默认信息的管理),自学习报文发送在域控制器的MCU中处理,提取到的配置信息在 MCU 中存储。
智驾域控相关配置信息(高阶智驾系统功能和低阶智驾系统功能分别源自于默认配置的两个组成部分,可从软件配置字和下线配置信息中获取)是由MCU端在上电后从SOC读取的,同时,MCU通过发送对应的自学习报文给到座舱域控,从而告知到座舱域控当前的功能配置信息是啥样的。然后,智驾域控会启动SOC中的功能管理模块来读取SOC内存储的配置信息,并验证MD5数据完整性。
3)随后,智驾域控通过以太网ETH 将SOC模块升级软件相关的配置信息发送至座舱域控。然后,接收对应的时间信息。方式可以有几种:域控制器优先读取定位模块提供的UTC卫星时间,在获取不到卫星时间时则采用RTC内部晶振时间,如果以上两种时间都获取不到时就从CAN网络上读取整车时间。
4)座舱域控接收到相应的自学习报文后,参照接收时间点对比当前的功能版本的状态信息。通过SOTA下发配置信息和域控制器中默认配置信息来管理域控制器中智能驾驶功能,并进行相应的可用信息标注。
5)根据标注的功能可用性信息可以综合判断各个功能的使能状态,从而在智驾域控中可以很好的对各个功能进行控制。
6)本次功能配置信息已完成更新后,判断是否数据正常,正常的数据需要将相应的更新后的功能存储到MCU模块。
如下图表示了相应的配置文件结构图:

5.总结
智能汽车的软件可售,意味着开发的软件真正进入运营阶段,对于不断迭代升级的智能汽车软件(比如刚开始量产的智驾汽车软件为L2及以下(如ACC、ICC、LKA、APA等)软件,量产后的软件为L2+软件(如NGP、AVP等)对接到应用商店的生态体系,从而可实现软件的增值变现,同时基于用户的个性化需求可实现千人千面的内容推送。
因此,对于智驾系统对于软件可售系统的依赖显得越来越多,那么软件可售的整个过程原理主要是通过对从云端、车机端到智驾系统的整个配置信息处理过程。那么如何获取功能配置信息,如何进行信息校验,如何更新到车端这整个过程显得尤为重要。此外,关于如何进行可售软件商城的布置,如何进行收费/续费也是后期必须要考虑的要素。
审核编辑:刘清
上一篇:电动汽车BMS安全系统的设计方案
下一篇:特斯拉为何要选择4D毫米波雷达?