全球最实用的IT互联网信息网站!

AI人工智能P2P分享&下载搜索网页发布信息网站地图

当前位置:诺佳网 > 电子/半导体 > 汽车电子 >

自动驾驶汽车基于网络的辅助驾驶技术的功能架

时间:2022-11-03 10:33

人气:

作者:admin

标签: 辅助驾驶 

导读:自动驾驶汽车基于网络的辅助驾驶技术的功能架构- 与传统电子导航地图相比,高清地图被视为自L3至L5级自动驾驶的必要技术(自动驾驶级别见美国汽车工程师学会(SAE)定义[b-SAE J...

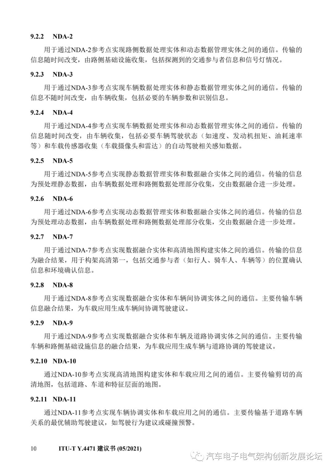
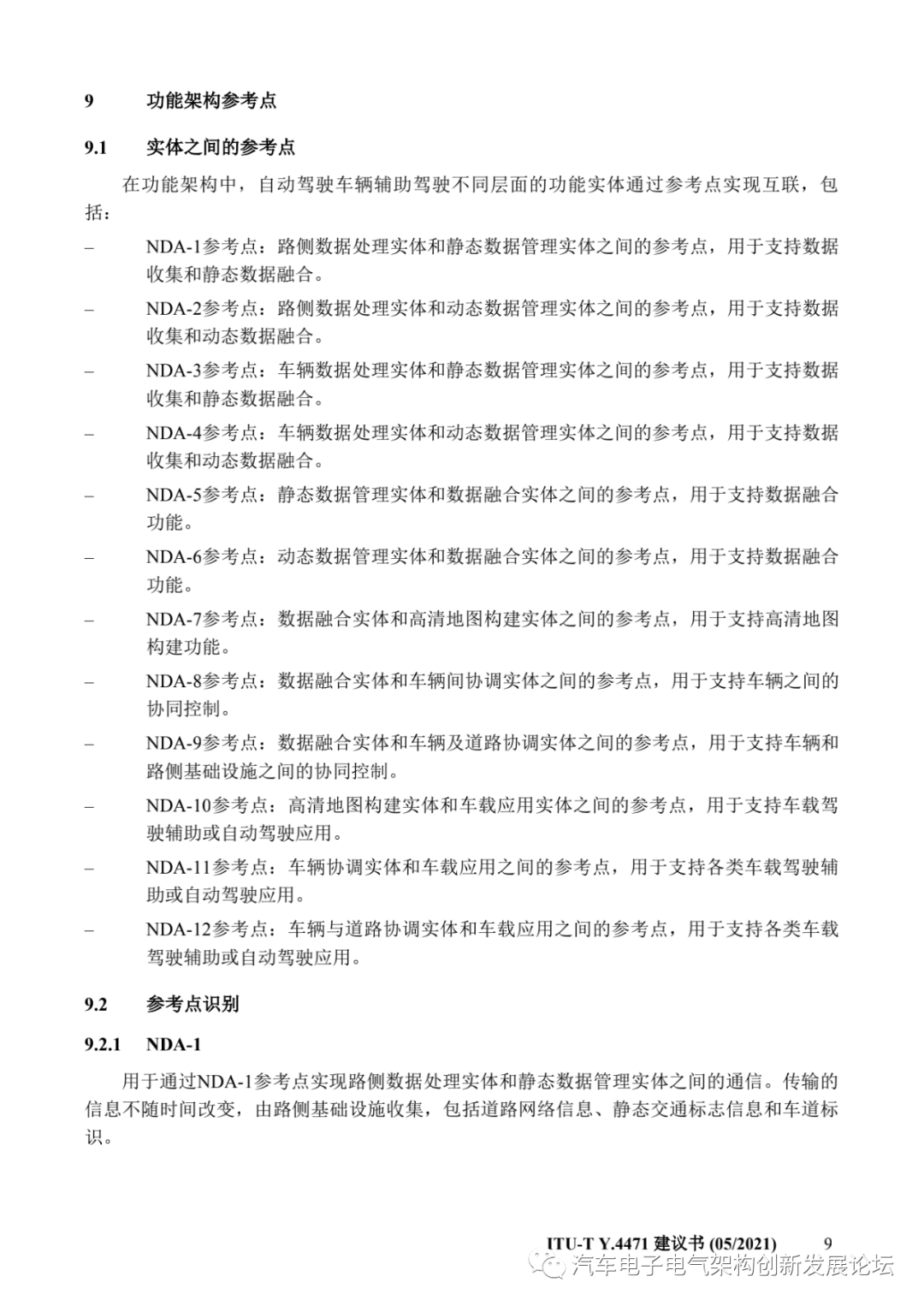
  与传统电子导航地图相比,高清地图被视为自L3至L5级自动驾驶的必要技术(自动驾驶级别见美国汽车工程师学会(SAE)定义[b-SAE J3016])。高清地图拥有大量准确的交通环境信息,如路况以及交通和事件信息,在分析各类传感器和基础设施海量数据的基础上进行适应性升级。

95c51cf8-5ac8-11ed-a3b6-dac502259ad0.png

95f19904-5ac8-11ed-a3b6-dac502259ad0.png

961b7094-5ac8-11ed-a3b6-dac502259ad0.png

96464472-5ac8-11ed-a3b6-dac502259ad0.png

966880fa-5ac8-11ed-a3b6-dac502259ad0.png

96ce3ca6-5ac8-11ed-a3b6-dac502259ad0.png

970004f2-5ac8-11ed-a3b6-dac502259ad0.png

97c81208-5ac8-11ed-a3b6-dac502259ad0.png

9836dcc4-5ac8-11ed-a3b6-dac502259ad0.png

9868f1c8-5ac8-11ed-a3b6-dac502259ad0.png

98997604-5ac8-11ed-a3b6-dac502259ad0.png

98c5283a-5ac8-11ed-a3b6-dac502259ad0.png

9903b262-5ac8-11ed-a3b6-dac502259ad0.png

993ae96c-5ac8-11ed-a3b6-dac502259ad0.png

99847794-5ac8-11ed-a3b6-dac502259ad0.png

99bfa79c-5ac8-11ed-a3b6-dac502259ad0.png

99e488be-5ac8-11ed-a3b6-dac502259ad0.png

95ae24c6-5ac8-11ed-a3b6-dac502259ad0.png

95ae24c6-5ac8-11ed-a3b6-dac502259ad0.png

9a265320-5ac8-11ed-a3b6-dac502259ad0.png

编辑:黄飞

 

温馨提示:以上内容整理于网络,仅供参考,如果对您有帮助,留下您的阅读感言吧!
相关阅读
本类排行
相关标签
本类推荐

CPU | 内存 | 硬盘 | 显卡 | 显示器 | 主板 | 电源 | 键鼠 | 网站地图

Copyright © 2025-2035 诺佳网 版权所有 备案号:赣ICP备2025066733号
本站资料均来源互联网收集整理,作品版权归作者所有,如果侵犯了您的版权,请跟我们联系。

关注微信