时间:2021-08-02 10:44
人气:
作者:admin
环境和能源问题是一个重要的全球性问题。同时,随着电力需求持续升高,对节能的呼声以及对高效、紧凑型电力转换系统的需求也迅速增加。而在这其中,功率半导体扮演着极为重要的角色。
功率半导体具有将直流电转换成交流电的逆变器功能,将交流电转换成直流电的转换器功能,还具有改变交流电频率的变频器功能,是帮助各类器件实现节能的重要器件。
相比于传统的硅(Si)MOSFET和IGBT产品,基于全新碳化硅(SiC)材料的功率MOSFET具有耐高压,高速开关,低导通电阻性能。除减少产品尺寸外,该类产品可极大降低功率损耗,从而大幅提升系统的能源效率。SiC MOSFET适用于大功率且高效的各类应用,包括工业电源、太阳能逆变器和UPS等。
东芝SiC MOSFET参考设计为您的设计添砖加瓦
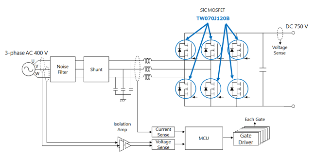
电动汽车电力转换系统参考设计
3相AC 400V输入PFC转换器

随着电动汽车的日益普及,对于高效、紧凑型的电力转换系统的需求不断提高。基于东芝TW070J120B的3相400V交流输入功率因数校正(PFC)电路的参考设计实现了97%的功率转换效率,功率因数可达0.99或更高。该参考设计为诸如电动汽车(EV)充电站等大功率转换器的PFC(栅极驱动电路、传感器电路、输出功率开关)的提供了一个很好的起点,它可用作原型设计和开发应用程序的基础,有助于发挥全部潜能。
特点:
具有3相图腾柱配置的无桥配置,可直接切换每一相。
通过将SiC MOSFET用于功率开关,实现了高功率转换效率。
可以通过调整栅极驱动电路的开关速度来优化权衡效率和EMI。
规格:
输入电压:3相AC 312V至528V
输出电压:DC 750V
输出功率:4.0kW
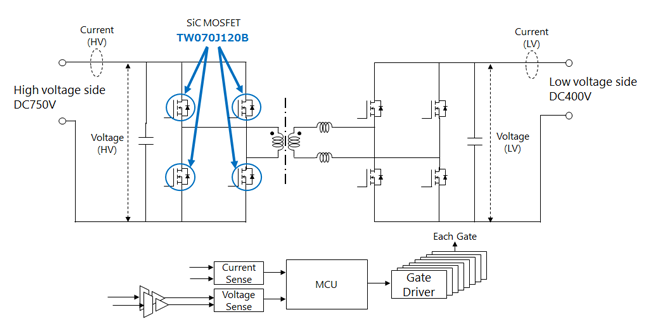
电动汽车充电站及太阳能发电机逆变器参考设计
5kW隔离式双向DC-DC转换器

基于东芝TW070J120B的5KW隔离式双向DC-DC转换器参考设计采用双有源桥(DAB)法,是此类大功率转换器的最受欢迎拓扑之一。DAB拓扑的两侧均有全桥,以便通过调节左右侧桥电路之间的相位差来控制功率方向和大小。这种高度通用的参考设计是开发诸如电动汽车充电站和太阳能发电机逆变器等大功率转换应用及原型设计的起点。
特点:
通过DAB方法实现双向大功率转换。
在高压侧使用SiC MOSFET实现高功率转换效率。
包括低压侧MOSFET(TK49N65W5)和栅极驱动IC(TLP5214A)的整体解决方案。
规格:
高压侧:DC 732V至768V
低压侧:DC 396V至404V
额定功率:5.0kW
东芝TW070J120B—适用于高效率电源的新款1200V碳化硅MOSFET—
TW070J120B采用第2代芯片设计(内嵌SiC SBD),具有高耐压、低输入电容、低总栅电荷、低导通电阻、低二极管正向电压、高栅极电压阀值阈电压等特性。在大容量AC-DC转换器、光伏逆变器、大容量双向DC-DC转换器等工业应用中,这种新型MOSFET不仅将通过降低功率损耗来达到提高效率的目的,而且也将为缩小设备尺寸做出贡献。
TW070J120B可提供-10V至25V的高栅极电压阀值(Vth),可预防故障;-10V至25V的栅极-源极电压(VGSS),支持更简单的栅极驱动设计。
随着东芝在功率半导体器件的研发不断深入,未来将有更多优质的电子器件推向市场,助力电子产业蓬勃发展。
编辑:jq