时间:2017-06-06 17:30
人气:
作者:admin
卡车、汽车和重型设备环境对任何类型的电源转换器件要求都非常严格。宽工作电压范围、很大的瞬态变化和温度偏移给可靠、坚固的电子系统设计带来了巨大挑战。此外,有些应用要求在引擎罩内安装电源转换器件,因此需要这类器件能够在 150°C 时运行。同时,电子组件数量不断增加,可用空间不断缩小,因此具备高效率和可穿越高输入浪涌电压的能力就变得更加重要。
无论是负载突降、冷车发动还是引擎罩下的高温,汽车内置电源设计都必须保证在所有条件下电源能可靠运行。在正常的稳定状态下,12V 电池系统仅在约 9V 至 18V 范围内变化,24V 系统则在约 21V 至 36V 范围内变化。然而,在负载突降瞬态条件下,可能产生超过 120V 的电压,且该电压可能持续存在数百毫秒。当交流发电机给汽车电池充电而电气开路导致电池与交流发电机瞬间断接时,就会发生负载突降情况,这是一种非常常见的现象。在电压稳压器能够响应之前,交流发电机的全部充电电流都直接进入汽车电源总线,从而将总线电压提高到可能非常危险的水平。物理断接可能导致出现这样的瞬态现象,电池电缆连接故障或电池端子受到腐蚀也可能导致这种现象。
车辆设计中的其他物理因素也值得关注。尤其是,汽车中有很长的电源线,从引擎舱中的配电箱向汽车中各个遥远的角落供电。现在,普通汽车中大约有 1 英里长的铜线,而 1948 年时车中铜线长度仅为 150 英尺。由于长引线的电感特性,与负载突降时产生的瞬态相比,电源线导致的瞬态电压甚至更高。尾灯电子器件安全的管理性能规格要求是必须能够承受 +100V 的瞬态。这对 IC 电子器件可能是个挑战,例如用于 LED 尾灯的稳压器。
此外,有几种电子系统要求连续供电,甚至在车辆电动机未运行时也需要供电,例如遥控无钥匙进入、GPS 和车辆安全系统。就这类 “始终接通” 系统而言,必不可少的要求是,所用 DC/DC 转换器的静态电流要非常小,以在休眠模式时最大限度延长电池运行时间。在这类情况下,稳压器通常以连续开关模式运行,直到输出电流降至低于约 30mA 至 50mA 的预设定门限为止。低于这一电流值以后,开关稳压器必须以更低的静态电流运行,以降低所吸取的电流,进而降低电池的功耗,这反过来又可以延长电池的运行时间。
关键系统必须保证不被损坏,还必须在这类瞬态发生时无缝地、不间断地运行。直到现在为止,大多数车辆都采用由低通 LC 滤波器和瞬态电压抑制阵列组成的无源保护网络,以对电源总线的峰值电压偏移箝位。不过,一款最近推出的高输入电压 DC/DC 降压型控制器无需额外的浪涌抑制器件,就可在这类高压浪涌发生时正常运行,并保护下游组件安全。
LTC3895 是一款非隔离式同步降压型开关稳压器控制器,驱动全 N 沟道 MOSFET 电源级。其 4V 至 140V (绝对最大值为 150V) 输入电压范围允许用高压输入电源或者用具有高压浪涌的输入电源运行,因此无需外部浪涌抑制器件。LTC3895 在输入电压降至 4V 时,以高达 100% 的占空比连续运行,从而非常适合汽车以及重型设备应用。
该器件的输出电压可以设定在 0.8V 至 60V 范围,输出电流高达 20A,效率高达 96%。LTC3895 在休眠模式且输出电压处于稳定状态时仅吸取 40µA 电流,非常适合始终接通系统。内部充电泵允许在有压差时以 100% 占空比运行,对于浪涌抑制应用以及用电池供电且在放电时,这是一种非常有用的功能。LTC3895 强大的 1? N 沟道 MOSFET 栅极驱动器可在 5V 至 10V 范围内调节,允许使用逻辑电平或标准电平 MOSFET 以最大限度提高效率。为了在高输入电压应用中防止很大的内部功耗,LTC3895 提供一个 NDRV 引脚,驱动可选外部 N 沟道 MOSFET 的栅极,作为一个低压差线性稳压器给 IC 供电。EXTVCC 引脚允许用开关稳压器的输出或其他可用电源给 LTC3895 供电,从而降低了功耗和提高了效率。
LTC3895 在 50kHz 至 900kHz 可选固定频率范围内工作,并可同步至一个 75kHz 至 850kHz 的外部时钟。在轻负载时,用户可以选择强制连续模式、脉冲跳跃模式或低纹波突发模式 (Burst Mode®) 运行。其电流模式架构提供非常容易的环路补偿、快速瞬态响应和卓越的电压稳定性。电流检测通过测量输出电感器 (DCR) 两端的压降来完成以实现最高效率,或者通过使用一个可选检测电阻器来完成。很短的 80ns 最短接通时间在高开关频率时允许高降压比。在过载情况下,电流折返限制 MOSFET 产生的热量。其他特点包括固定 5V 或 3.3V 输出选项、集成的自举二极管、电源良好输出信号、可调输入过压闭锁和软启动。LTC3895 采用 TSSOP-38 耐热性能增强型封装,去掉了几个引脚以实现高压间隔。该器件有两种工作结温级版本,扩展和工业温度级版本在 –40°C 至 125°C 范围内运行,高温汽车级版本在 –40°C 至 150°C 范围内运行。
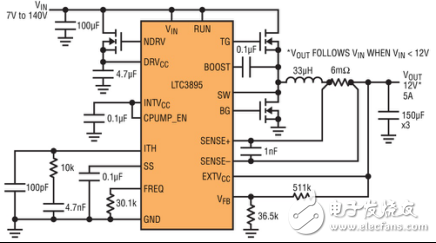
图 1 所示原理图在 7V 至 140V 输入范围内产生 12V 输出。当输入电压低于 12V 时,输出电压将跟随输入电压,因为该器件在顶端 MOSFET 连续接通时,会以 100% 占空比运行。由于 LTC3895 有内置充电泵,所以可以实现这种功能。

图 1:显示 LTC3895 在 7V 至 140V 输入电压范围内产生 12V 输出的原理图
VOUT FOLLOWS VIN WHEN VIN < 12V:当 VIN < 12V 时,VOUT 跟随 VIN
在负载电流很小时,LTC3895启动时可以进入高效率突发模式、恒定频率脉冲跳跃模式或强制连续导通模式运行。当配置为突发模式运行且在轻负载情况下,该转换器将突发产生几个脉冲,以保持输出电容器上的充电电压,然后再断开转换器并进入休眠模式,这时其内部电路大多数都停机了。输出电容器提供负载电流,当输出电容器两端的电压降至设定值时,转换器再次启动,提供更大的电流以提高充电电压。大多数内部电路停机和关断,可以显著地降低静态电流,因此有助于在“始终接通”系统处于备用模式时,延长电池运行时间。
除了作为可穿越高压浪涌的高压降压型 DC/DC 控制器使用,LTC3895 还可设计为仅作为高效率开关型浪涌抑制器使用。例如,当输入电压来自汽车的 12V 铅酸电池时,输出电压可以设定为 12V。就这种配置而言,正常运行时处于 “压差” 状态,顶端 MOSFET 连续地接通。然后,LTC3895 将仅在启动或者在响应输入过压或输出短路情况时才进行开关操作。如果开关时间超过了 OVLO 引脚设定的时间,那么 LTC3895 将停机,以保护自身免于过热。开关时间可以设定为几毫秒直至几秒钟,之后再停机。
LTC3895 有强大的 1.1? 内置 N 沟道 MOSFET 栅极驱动器,可最大限度减少转换时间和开关损耗。栅极驱动电压可设定为 5V 至 10V,从而允许使用逻辑电平或标准电平 N 沟道 MOSFET 以最大限度提高效率。由于有很大的驱动电流可用,所以可以在较大电流应用中驱动多个并联 MOSFET。
图 2 是图 1 所示 LTC3895 原理图在 24V 或 48V 输入电压时的典型效率曲线。如图所示,8.5V 输出产生非常高的 98% 效率。3.3V 时效率也超过了 90%。此外,这款设计由于突发模式运行,所以每路输出有 1mA 负载时,效率仍然超过 75%。

图 2:LTC3895 在 24V或 48V 输入、12V 输出时的效率曲线
EFFICIENCY:效率
POWER LOSS:功耗
LOAD CURRENT:负载电流
LTC3895 用一款带宽为 25MHz 的快速运算放大器实现输出电压反馈。该放大器的大带宽与高开关频率和低电感值的电感器相结合,允许非常高的交叉频率增益。这就允许针对非常快的负载瞬态响应优化补偿网络。图 3 说明了在 12V 输出时 2A 阶跃负载的瞬态响应,与标称值的偏离不到 100mV,恢复时间为 200µs。

图 3:LTC3895 在 12V 输出、2A 阶跃负载时的瞬态响应
100mV/DIV:每格 100mV
AC COUPLED:AC 耦合
LTC3895 提供全新性能水平,可在诸如汽车 DC/DC 转换器等中常见的那类要求严格的高压瞬态环境中安全、高效运行。强大的可调栅极驱动电压可灵活地驱动逻辑电平或标准电平 MOSFET。其低静态电流可在休眠模式节省电池能耗,允许延长电池运行时间,在“始终接通”系统中,这是一种非常有用的功能。150V 绝对最大输入电压额定值、快速瞬态响应和高温级版本使 LTC3895 成为卡车、重型设备、轨道和汽车应用的出色选择,在这类应用中,高压瞬态是常见的现象。