时间:2017-04-27 05:01
人气:
作者:admin
一款看似简单的设计,其实饱含数位工程师的心血和日日夜夜,这设计需经过千锤百炼、反复测评,才能够面市上线。TI Designs 参考设计库,诚意为您打造精典!欲查找更多参考设计?登陆TI Designs 参考设计库,就有您想要的设计!
TI Designs 设计库将会为您推出系列参考设计精选,包含工业、医疗、汽车电子、工厂自动化与控制、楼宇自动化、个人电子等各类应用,每周更新,千万不要错过哟!
现在,咱们就先来看看“汽车电子参考设计”的第2期有什么好的推荐吧!
了解更多,点击此处获取本参考设计的原文介绍。
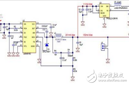
该参考设计可为汽车摄像头模块中的 Aptina AR0132 图像传感器提供紧凑型电源解决方案。该设计附带电源板和滤波板,电源板上带有两个同步降压稳压器,可提供 1.8V 和 2.8V 输出。
设计系统框图(点击此处下载完整框图)

>>了解更多
设计特性:
图像质量
- 包含输出滤波器以涵盖内核、模拟、I/O电压轨,并确保了高图像质量
小巧尺寸
- 20 x 20 cm
应用说明
- 4.5-50V 操作输入电压范围,十分适合于 12V 汽车电池
- 利用滤波板可实现通过同轴电缆配置传输电源和 FPD-Link III 信号
>>了解更多
设计文档(点击下载完整设计资源)

>>了解更多
核心设计器件:
型号
描述
相关文档
免费样片
LM34919C-Q1
针对空间受限型应用的超小型宽输入电压 600mA 降压转换器
TPS62231
采用 1x1.5 SON 封装的 3MHz 超小型降压转换器
>>了解更多
设计演示:
相关设计推荐:
参考设计1:用于汽车摄像机模块的电源和串行器参考设计
描述:是一种适用于汽车辅助摄像机模块的紧凑型电源和串行器解决方案,采用 OmniVision 图像传感器 OV10635。
参考设计2:AptinaTM 汽车摄像机模块
描述:包含 Aptina 图像传感器和处理器以及 TI FPD-Link III 串行器的汽车摄像头模块解决方案。该组合提供紧凑的双板汽车摄像头解决方案。仅需一根同轴电缆进行摄像头数据/控制信号传输和输入电源。
上一篇:应用于汽车电子的启动仿真器