时间:2017-02-27 14:41
人气:
作者:admin
中国“十二五”规划大力支持以电动汽车为主的新能源汽车新兴产业。然而以热失控为特征的锂离子电池系统的安全性事故时有发生,困扰着电动汽车的发展。动力电池安全性事故的常见形式及成因是什么?又该采取怎样的防范措施?小编带你一览要点。
锂离子动力电池事故主要表现为因热失控带来的起火燃烧。如表1和图1所示。
表1 近年发生的锂离子动力电池事故

图1 近年来部分锂离子动力电池事故
锂离子动力电池系统安全性问题表现为3个层次(图2)。
1)电池系统安全性的“演变”。即电池系统长期老化——“演化”(事故1、2、3、5、7)和突发事件造成电池系统损坏——“突变”(事故4、6)。
2)“触发”——锂离子动力电池从正常工作到发生热失控与起火燃烧的转折点。
3)“扩展”——热失控带来的向周围传播的次生危害。

图2 动力电池系统安全性问题的层次
电池系统长期老化带来的可靠性降低,演化耗时长,可以通过检测电池系统的老化程度来评估电池系统安全性的变化;相比而言安全性突变难以预测,但是可以通过既有事故的形式来改进电池系统的设计。
电池系统任何部件的老化都可能带来安全事故的触发,如事故1、7。除此之外,电池本身的安全性演化主要表现为内短路的发展。电池内部的金属枝晶生长是造成内短路的主要原因之一。值得一提的是,老化电池的能量密度降低,热失控造成的危害可能会降低;另一方面老化电池更容易发生热失控。

图3 锂离子电池内部金属枝晶的生长与隔膜的刺穿
经过演变过程,电池事故将会进入“触发”阶段。一般在这之后,电池内部的能量将会在瞬间集中释放造成热失控,引发冒烟、起火与爆炸等现象。当然电池安全事故中,也可能不发生热失控,热失控后的电池不一定会同时发生冒烟、起火与爆炸,也可能都不发生,这取决于电池材料发生热失控的机理。
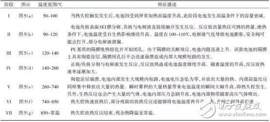
图4、图5与表2展示了某款具有三元正极/PE基质的陶瓷隔膜/石墨负极的25 A·h锂离子动力电池的热失控机理。热失控过程分为了7个阶段。

图4 某款三元锂离子动力电池热失控实验数据(实验仪器为大型加速绝热量热仪,EV-ARC)

图5 某款三元锂离子动力电池热失控不同阶段的机理
表2 某款锂离子动力电池热失控的分阶段特征与机理

对于冒烟的情况,在阶段V,如果电池内部温度低于正极集流体铝箔的熔化温度660℃,电池正极涂层就不会随着反应产生的气体喷出,此时观察到的会是白烟;反之则是黑烟。
对于起火的情况,引燃的主要原因是喷出的气体温度高于其闪点,电解液气体与氧气剧烈反应。
对于爆炸的情况,必备的条件是电池内部具有高压气体积聚,安全阀则是及时释放高压积聚气体的关键。
根据触发的特征,可以分为机械触发、电触发和热触发3类。

图6 事故触发的分类
热失控触发后,局部单体热失控后释放的热量向周围传播,将可能加热周围电池并造成周围电池的热失控,从而发生链式反应造成极大的危害。
热失控扩展过程中的热量传递有3条可能的主要路径:1)相邻电池壳体之间的导热;2)通过电池极柱的导热;3)单体电池起火对周围电池的炙烤。

图7 热失控扩展的几条可能路径
措施:
1)防止火焰的发生。设计阀体的喷射方向引导火焰的生成方向;加入灭火剂;保证密封性。
2)考虑高温气体扩散对电池系统其他部件的影响,及时排出高温气体。
3)适当阻隔电池之间的传热路径,如在单体电池之间设置隔热层。
4)增强电池系统内部的散热;将故障电池周围的电池进行放电;在电池之间填充相变材料吸收热量等方法来抑制热失控的扩展。
矛盾:
防范热失控扩展的设计与电池系统的其他功能设计存在一定的矛盾,如加剧内部温度不均、降低比能量、增加成本等。协调此矛盾是电池系统安全性设计的重要议题之一。
除热失控扩展的防范之外,动力电池系统需要全方位的事故防范措施与安全性监控措施。
1)锂离子动力电池在大规模生产销售之前,必须要通过相关的安全性测试标准的认证。
2)以防范热失控事故为核心,动力电池系统的安全性设计需要考虑事故的“演变”、“触发”与“扩展”等因素。还要对于各个部件的失效模式有清楚的认识。
3)动力电池系统在运行过程中需要进行妥善的管理,并对于可能的事故触发倾向进行监测与预警。
动力电池系统安全性问题主要分为3个层次,即“演变”、“触发”与“扩展”。从这三个层次出发,深入研究各个层次的机理及其演变过程,提出有效的事故防范措施和安全性监控措施,是下一步研究的工作重点。
注:本文整理自科技导报2016,34(6)。由新能源前线 蒜头 编辑整理