时间:2016-11-02 17:19
人气:
作者:admin
虽然12V铅酸电池目前依然是汽车电源的主流,但也有些新应用需要更高的电压,如干线音频功率放大器和车窗除霜装置。为满足这些高压应用的要求,市场上出现了新一代AEC-Q100认证的同步升压控制器。这种控制器旨在升高12V电池电压,可承受高达60V的尖峰电压,并具备新车型要求的高可靠性。
本文介绍一对易于使用的2相55V同步升压控制器,可在只有12V电源的汽车环境中产生24V、36V或48V电源轨。我们将研究它们集成的一些主要功能特性,包括有助于实现最优化解决方案,从而降低成本并提高效率、安全性及可靠性的全面保护功能。我们还将讨论一种集成式PMBus接口,它可提供先进的控制、遥测和诊断功能,并简化实现ISO 26262合规的任务。
升高12V电池电压
系统设计工程师始终面临的一个挑战是,如何在将电路板空间缩到最小的同时实现更高的功率效率。ISL78227和ISL78229 55V同步升压控制器解决这个问题的方法是,集成先进的FET驱动器,它能自适应地调节开关次数,以防在简化功率级设计的时候出现跨导(cross conduction)现象。这两种控制器采用的2相配置可减小纹波电流,从而允许使用更小的输入和输出电容,这有助于减小电路板占位面积。两个控制器可并联使用,使相数增加至四,从而支持更高的功率输出水平。
ISL78227和ISL78229带有PMBus接口,支持50kHz - 1.1MHz宽工作频率范围,并可通过使用更小的外部元件进行配置,以优化工作频率,从而帮助提高效率或将电路板空间缩到最小。它们包括旨在最大限度提高效率的许多功能特性,这一点很重要,因为400W负载条件下12V电池的峰值输出电流会超过30A。
用于输出整流的同步FET
由于大多数降压转换器的输出电压都比较低,所以经常在降压转换器中使用FET代替二极管,来实现输出整流功能。在这种配置下,产生输出电压时的功率损耗中有很大比例来自整流元件上的压降。使用可在适当的时间接通和关断的同步FET代替输出整流器二极管能够大幅提升效率。这是因为FET损耗通常仅占整流二极管损耗的一小部分。在降压转换器中,同步FET的参考电压是大地电压,因此驱动电路相对简单。
同步FET给升压配置带来不少好处。在升压转换器应用中,输出电压通常是输入电压的若干倍,所以输出整流器元件产生的功率损耗在总输出功率中所占比例不大。升压转换器受益于同步FET效率提升,同时同步FET提供双向电流,这可支持连续模式运行(即使在轻负载条件下)——对于要求低电磁干扰(EMI)的应用,这是个重要优点。双向电流流动还是实现有效包络跟踪功能的一项重要能力,我们将在下文对此进行讨论。此外,使用同步FET并不排除在断续模式下操作。升压控制器能够检测负电流流动,并能选择禁用同步FET,以模拟同步整流器二极管的功能。
通过二极管仿真提高轻负载效率
音频信号经常在非常短的时间内出现剧烈变化。这一刻放大器可能需要一个高功率的突发脉冲,下一刻又可能需要一个功率非常低的突发脉冲。在音频会话(audio session)间歇甚至可能会静音。发生这种情况时,放大器的用电量会显著下降,因为这一点,升压稳压器的需电量也会降至较低的值。事实上,在轻负载条件下,升压电感电流能够降至为零。发生这种情况时,电感的输出电压(升压电压)高于输入电压(电池电压)。如果同步FET在此条件下保持接通状态,则电流会开始反向流过电感,并从输出电容获得电荷。

图1. 效率vs.负载对比图,2相升压配置,三种工作模式,fSW=200kHz,
VIN=12V,VOUT=36V,TA=+25°C
这些55V升压控制器包括用于避免这一反向导电损失的可选电路,方法是通过使同步FET模拟真实二极管的电流阻拦行为。这种智能二极管操作称为二极管仿真模式(DEM),所起的作用是当电路感测到电感电流开始向错误方向流动时关断同步FET。如果控制器进入二极管仿真模式且负载仍然在减小,那么控制器将进入脉冲省略模式,以减少开关周期的数量,从而提高其在输出上发生非常轻负载时的效率。
虽然DEM能够提高轻负载条件下的效率,但由于不断变化的开关特征,它也会带来一些电磁干扰挑战。为避免电磁干扰问题,通常的理想做法是保持连续导电模式(CCM)操作。当然,这样就会牺牲由二极管仿真带来的效率提升,如图1所示。然而,在诸如音频放大器等应用中,实现轻负载效率提升的一种替代方法是,让放大器电源利用包络跟踪功能来跟踪输入的要求。
强制PWM工作模式
许多电源系统应用要求转换器的开关频率保持恒定,以尽量减小出现干扰的可能性。由于这一要求,ISL78227和ISL78229还可在PWM模式(无脉冲省略)下工作。但在强制PWM模式下,可能会引起反向电流流动的情况,例如启动时进入预偏置输出状态,或输出电压上升到高于预期电压时。在典型系统中,没有办法来限制反向电流,这会损坏同步FET。ISL78227和ISL78229通过提供反向电流限制功能来解决这个问题。限制负电流可减少输出电压瞬变,并提高系统可靠性。因此,设计工程师能够将升压控制器配置为强制PWM模式,而不必担心反向电流失去控制。
通过切相(Phase Shedding)功能提高轻负载效率
ISL78227/29同步升压控制器支持2相升压操作,我们可将两款器件连接起来,实现四相操作(参见图2)。在重负载条件下,主要系统损耗是由于导电损耗和开关损耗,但在轻负载条件下,开关损耗开始成为主要损耗因素。为提高效率,可同时配置这两款控制器,来对系统电流大小进行监测。如果负载下降到低于某一阈值,则控制器会减掉一个相,这可减小轻负载条件下的开关损耗。相屏蔽过程在15个开关周期内完成,以防出现负载瞬变。如果负载随后增加到高于阈值,则立即增加一个相,来管理增加的负载。

图2. 通过连接两款器件来支持4相操作,满足更高功率应用的要求
升压控制器输出电压可使用1.6V片上参考电压进行调节,或者可将其调节到用于驱动控制回路的外部跟踪电压。ISL78227和ISL78229控制器的独特之处在于,用于驱动跟踪功能的外部信号可配置为模拟电压或PWM信号。这些TRACK(跟踪)功能动态地支持输出升压电压的变化。这些控制器包括负电流限制和保护功能,这在包络跟踪从较高电压流向较低电压时非常有用。
输出升压电压的任务本来是跟踪控制信号,但当从较高电压变为较低电压时,必须对输出电容放电,以使电压下降。如果负载本身未消耗足够多的电流,则同步FET可帮助输出电容放电,无需担心由于过量电流而造成FET损坏。这是因为两款控制器都包括针对这类条件的负电流限制和保护电路。
对于电源电压在宽范围内快速变化的音频应用,能够支持包络跟踪而不用担心出现过量反向电流的特性是非常有用的。在音频应用中,TRACK(跟踪)信号可用于控制升高的输出电压,使其可跟踪音频放大器的信号振幅变化。这可使电源电压保持平稳,防止在负载变化时出现短时脉冲波干扰,从而防止来自音频功率放大器的爆裂声。
在汽车音频功率放大器应用中,升高12V电池电压的做法很常见。这些升压控制器能够将电池电压升高到48V或任意需要的电压,以支持音频功率放大器的功率水平。音频放大器功率在100-800W范围是非常普遍的。一些优质音频系统的多声道系统可能包括30-40W的放大器,和一个用于驱动重低音音箱的更高功率的放大器。
在模拟式音频放大器中,如果电源电压仅大到足以支持音频信号,则效率可以得到提高。数字式音频放大器的效率改善取决于数字式放大器架构。
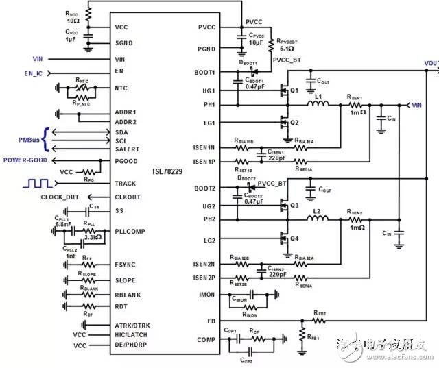
图3所示的ISL78229升压控制器包括一个PMBus接口,该PMBus接口可以帮助设计工程师的系统实现ISO 26262合规并达到汽车安全完整性等级(ASIL)要求。PMBus接口在需要实时遥测、向微控制器报告错误和系统控制等功能的系统中很有用。它为远程启用或禁用升压控制器以及监测和报告诸如输入电压、输入电流和输出电压等变量提供了一条途径。此外,该升压控制器还包括一个引脚来支持对外部负温度系数(NTC)电阻的测量,以便监测温度。然后,它对信号进行数字化,同时也可通过PMBus来报告读数。另外还可设置用于外部温度监测的过温故障限值。

图3. 带PMBus控制的ISL78229典型应用
该升压控制器还具有故障报告功能,如输入过压、输出过压或输出欠压、过流及过温故障。每项功能均可通过PMBus进行监测。增加PMBus接口帮助避免了对专用遥测电路的需要。
ISL78227/29多相55V同步升压控制器提供了许多功能特性,可满足许多不同的电源系统要求。这些功能特性单独来看可能无足轻重,但将它们组合在一起,整体的作用要远远超过各自作用之和。用于起-停系统、干线音频放大器和车窗除霜装置的电压质量模块,只是少数几种需要稳定升压控制器解决方案的高电压应用。
关于作者
Jerome Johnston是Intersil公司Central Applications团队的应用工程师。他拥有30余年模拟系统设计与应用经验,并且是13项美国专利的拥有者。Jerome拥有美国内布拉斯加州立大学的电子工程学士学位。