时间:2016-10-27 09:15
人气:
作者:admin
电动车未来将以锂电池为主要动力驱动来源,主因在于锂电池有高能量密度优势,所以性能较为稳定。然而锂电池大量生产时品质不易掌握,电池芯出厂时电量即存在些微差异,且随着操作环境、老化等因素,电池间不一致性将愈趋明显,电池效率、寿命也都将变差,再加上过充或过放等情况,严重时可能导致起火燃烧等安全问题。
电池管理系统BMS的重要性不言而喻,BMS是动力电池组的核心技术,也是整车企业最为关注的环节。
一、技术及趋势
BMS属于电池包一部分,电池包是新能源汽车核心能量源,为整车提供驱动电能,它主要通过金属材质的壳体包络构成电池包主体。模块化的结构设计实现了电芯的集成,通过热管理设计与仿真优化电池包热管理性能,电器部件及线束实现了控制系统对电池的安全保护及连接路径;通过BMS实现对电芯的管理,以及与整车的通讯及信息交换。
BMS主要作用包括:估测电池的荷电状态,检测电池的使用状态,管控电池的循环寿命。在充电过程中对电池的热管理,启停锂电池的冷却系统,同时也管理单体电池之间的均衡,防止单体电池过充过放产生危险。另外监测整个电池的健康工作状态。
图表1 国内外主流BMS供应商的技术参数

资料来源:一览众咨询整理
目前电池管理系统有主动式均衡和被动式均衡两种管理模式。两种管理模式各有优缺点,所采用的方式普遍为采集单体电池电压,串联电流,以及温度以及电池组的电压,然后将这些信号传给运算模块进行处理发出指令,最后将整个处理的信息指令通过CAN通讯系统传送给汽车中央控制单元或整车VMS系统。
二、国内车用BMS厂家浅析
国内主流车用BMS厂家都有被动均衡技术,而且其中绝大部分都有主动均衡技术储备。在厂家给的配置单上,主动均衡是一个“选配”功能。被动均衡的BMS装机量较大,占据新能源汽车市场较高的份额,远远高于主动均衡BMS的市场份额。国内的新能源汽车主要是中低端产品,考虑到成本及配置需求方面,被动均衡相对较易接受。随着新能源汽车产品的向高端发展,对BMS的要求也越来越高,主动均衡技术将成为未来的发展趋势。
在软件方面其最核心的技术在于SOC的估测算法,电动汽车动力电池的电荷状态估测是BMS控制算法的核心所在,直接影响到电动汽车的使用寿命和运行稳定性状态。SOC 是BMS中最重要的参数,目前大部分BMS厂家的SOC估算精度是在5%以内的,部分是在8%以内。
对于BMS的技术,目前各大芯片厂家都推出了自己的解决方案,以及针对性的底层芯片,供厂家进行二次开发。常用的主流方案以及芯片有这么几个大的厂商,TI(德州仪器)、ST(意法半导体)、ADI(亚德诺)、ATMEL(艾特梅尔)、Infinen(英飞凌)、Linear(凌力尔特)、Maxim(美信)等厂家。国内的BMS企业都是在此基础上进行二次开发,包括硬件设计,软件的搭建等。
三、ADI、ON、TI电动汽车电池管理解决方案
(一)ADI全隔离式锂离子电池监控和保护系统
1.方案特点
锂离子电池组包含大量的电池单元,必须正确监控才能提高电池效率,延长电池寿命确保安全性。方案中的 6 通道 AD7280A 器件充当主监控器,向系统演示平台评估板提供精确的电压测量数据,而 6 通道 AD8280 器件充当副监控器和保护系统。
AD8280 是一款用于锂离子电池组的纯硬连线安全监控器,配合 AD7280A 使用时,可提供具有可调阈值检测和共用或单独报警输出的低成本、冗余、备用电池监控器。它具有自测功能,因此适合混合动力电动汽车等高可靠性应用或者不间断电源等高压工业应用。AD7280A 和 AD8280 均从监控的电池单元获得电源。
ADuM5404集成一个DC-DC转换器,用于向ADuM1201和ADuM1401隔离器的高压端供电,以及向AD7280ASPI接口提供VDRIVE电源。这些4通道、磁性隔离电路是安全、可靠、易用的光耦合器替代解决方案。
2. 方案框图

3. 芯片参数
3.1 ADI AD7280A 参数
单颗处理 4-6 s 前端
12 Bit ADC 采样,平均每通道采样时间1 us
能够对6个通道的电压和温度进行监测,典型
精度达±1.6 mV (典型值)
多个 AD7280A 可采用菊花链连接,单个电路
板最多可监控 48 个电池单元,转换只需7 μs
提供被动式电池单元平衡控制功能
转换模式下功耗小于6 mA
断电模式下功耗小于1.8 uA
SPI 通信提供CRC 校验保证数据的可靠性
3.2 ADI AD8280 参数
电压范围:6.0 V–30 V
多路输入可监控 3-6 路电池电压和 2 个温度
可调监控阀值:过压、欠压、过温
报警选项:单独或者共用报警
可通过菊花链方式连接
(二)ON 电池监护方案

(三)TI推出电池主动式均衡负载技术
1.方案特点
TI推荐电动车所采用的主动均衡方式:每个电池芯藉由矩阵开关控制变压器与充电线路的组合,形成一个有调整功能的电压/电流蓄水池的功能,当电池芯由于多次充放电后产生不一致性而导致整组电池充放电容量下降,可藉由后端连接蓄水池的线路做调整,充电时不会因为监控到某个电池芯内压过高而停止充电,放电时也可以完全的100%的释放能源,进而延长电动车的行驶距离。
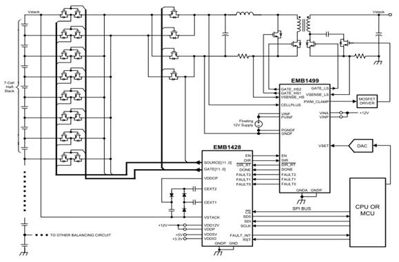
TI在隔离式DC-DC主动均衡技术的能源转换效率高达87%。像EM1410芯片组由5颗核心芯片加上5颗电源供应芯片所组成,其中最主要的 EMB1432为十四信道AFE芯片、EMB1428为七信道闸控制器芯片,与EMB1499为七信道电压控制芯片等,来建构十四通道双向主动式电池芯均衡功能,串联14颗电池芯与最高60V工作电压,提供5V双向均衡电压与最大750V堆栈输出电压能力,并满足AECQ-100车用电子验证标准。

2.芯片参数:
2.1 EMB1432Q
单颗处理 14S前端模拟
最高输入耐压60V
输出电压误差为+/- 1mV
SPI 通讯支持1MHz
符合ACE-Q100汽车规范
2.2 EMB1428Q
最高输入耐压60V
SPI 通讯支持1MHz
最低待机功耗(<100uA)
符合ACE-Q100汽车规范
2.3 EMB1499Q
最高输入耐压60V
SPI 通讯支持1MHz
最低待机功耗(<30uA)
符合ACE-Q100汽车规范
(本文部分参考自:中汽技术信息)
上一篇:谷歌无人汽车设计灵感来自哪里