时间:2016-10-28 09:41
人气:
作者:admin
充电桩,是用来给电动汽车(EV)充电的设备,是传统加油站及gas pump的替代品。它的功能类似于加油站里面的加油机,可以固定在地面或墙壁,安装于公共建筑和居民小区停车场或充电站内。可根据不同的电压等级为各种型号的电动汽车充电。
除了普通的充电桩外,还有一种快速充电桩,能在短时间内迅速为电动汽车充电。最有名的快速充电桩当属特斯拉的Supercharger Station了,它能在30分钟内为Tesla的Model S充满约80%的电量,堪称super fast.
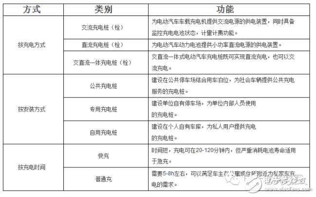
充电桩分类
电动汽车充电桩主要分为直流充电桩,交流充电桩和交直流一体化充电桩。除此之外,还可根据不同的使用方式及功能再进行细分:

充电桩基本组成部件

电动汽车充电桩主要由桩体、电气模块、计量模块等部分组成。一般具有电能计量、计费、通信、控制等功能。
充电桩国际技术标准

充电桩产业链
充电桩产业链条上的重要角色有:充电运营商、设备生产商、整体解决方案商。这三者都扮演了重要的角色,且常常相互重合。
充电桩成本分析从成本构成来看,充电机、充电模块为充电核心设备,占充电设施总成本的45%-55%。其中,充电模块/充电机占充电系统成本近50%。充电站的投资成本为250万元,配电设施成本在160万元左右。
充电桩造价:一个普通桩的成本均价在5千-2万人民币,一个快充桩成本普遍在10-15万。
充电桩市场目标
随着新能源汽车的热销,电动汽车充电桩市场持续走俏。2015年我国充电桩企业数量已超过300家,其中,北京市有10家充电桩企业,上海市则已有近20家充电桩企业。根据国家“十三五”规划,到2020年,集中式的充换电站要发展到1.2万座,分散式充电桩要达到450万个,较目前增长超过100倍。
国内充电桩巨头从2008年,国内第一个集中式充电站建成再到2016年充电桩业务呈井喷式发展,与国家的大力扶持分不开。2016我国充电设计预计总投资将超300亿元,大批充电桩企业应势崛起。
国电南瑞
核心竞争力:背靠国网资源,国网充电桩设备主要提供商
业务模式:设备销售
发展状况:2015年全年销售96.8亿元,中标充电设备1.77亿元,位列所有中标主体前列。
国电南自
核心竞争力:智能微电网技术
业务模式:技术提供
发展状况:部分产品势必应用到充电站建设中,参与多座充电站建设。
许继电气
核心竞争力:背靠国网资源,国网充电桩设备主要提供商
业务模式:设备销售
发展状况:2015年国网充电设备中标份额11%,仅次于国电南瑞,未来继续受益于国网加大充电桩投资。2015年许继电气营收为55.85亿元。
上海普天
核心竞争力:大型通信设备制造商
业务模式:设备销售
发展状况:深圳电动汽车加电站网络的充电桩主要供应商之一,在电动汽车充电设备研发及制造领域拥有完整的解决方案。子公司上海普天东健电子科技有限公司,主营充电桩设备生产。
中恒电气
核心竞争力:拥有直流模块核心技术,可生产出大功率、高转化率的直流充电桩
业务模式:设备销售
发展状况:2015年国网充电桩中标订单中的大约8000万元,2015全年度实现营收8.42亿元。
动力源
核心竞争力:掌握电源产品核心技术
业务模式:设备销售
发展状况:2015年成立电动汽车业务线,主要负责电动汽车充电、车载电源及动力电池等领域的产品生产制造与销售。
通合科技
核心竞争力:电源技术领先
业务模式:设备研发+销售
发展状况:目前正在研发高效率电池充电器,研制成功后将大大缩短充电时间,可用于电动汽车的短时瞬间充电。
九洲电气
核心竞争力:以“高压、大功率”电力电子技术为核心
业务模式:设备研发+销售
发展状况:目前正在研发高效率电池充电器,研制成功后将大大缩短充电时间,可用于电动汽车的短时瞬间充电。
森源电气
核心竞争力:森源集团电动车资产优质;有源滤波和动态无功补偿的自主知识产权
业务模式:APF+充电桩研发
发展状况:2016年4月8日,自主研发的“SZCD电动汽车智能充电桩”项目顺利通过科技成果鉴定。
科士达
核心竞争力:公司在UPS 和逆变器生产中的积累了丰富的技术及经验
业务模式:设备销售,未来扩展充电桩运营等业态
发展状况:2015年公司在深圳地区建设运营了5个电动汽车充电站项目,其中3个是承接政府示范充电站试点项目,另外2个是公司厂区充电桩建设。
特锐德
核心竞争力:互联网模式运营充电桩业务
业务模式:充电桩运营
发展状况:目前已在105座城市,建立40157座充电桩的数据联系,。计划2017年底占领全国50%以上的电动汽车充电市场。
万马股份
核心竞争力:充电桩技术持续提升,运营持续发力
业务模式:设备销售+充电桩运营
发展状况:国网为万马股份主要充电桩销售渠道,国网充电桩中标量为上市民企前三。目前布局的充电桩集中在杭州、北京、武汉等城市,未来运营布局持续发力。并且已建立爱充网,充电网络化运营平台初步建成。
北巴传媒
核心竞争力:背靠母公司资源,掌握稀缺充电桩用地资源
业务模式:充电桩运营
发展状况:2016年1月,北巴传媒发布公告称拟与华商三优、协鑫瑞通合资设立隆瑞三优新能源汽车服务公司,以发展新能源公交车充电桩建设与运营。
富临运业
核心竞争力:背靠母公司资源,掌握稀缺充电桩资源
业务模式:充电桩运营
发展状况:2015年8月27日,董事会同意公司使用自有资金2000万元人民币设立四川富临环能汽车服务有限公司,布局充电桩业务,探索和推进新能源汽车运营。
和顺电气
核心竞争力:进一步完善了电动汽车充换电设备、SVG、HVQC、HMCR等电能质量产品
业务模式:运营+充电设施的EPC项目
发展状况:充电运营业务已在苏州、合肥、青海等布局充电桩数量超过2000个。
国内其它充电桩巨头还有科陆电子、科士达、华商三优、珠海泰坦、江苏银河电子、北京和信瑞通、思特克电子、基业达、山东鲁能、深圳聚电、武汉合康智能、上海挚达、深圳金宏威等。