时间:2016-09-22 09:29
人气:
作者:admin
Type-C是USB接口的一种连接介面,不分正反两面均可插入,大小约为8.3mm×2.5mm,和其他介面一样支持USB标准的充电、数据传输、显示输出等功能。Type-C由USB Implementers Forum制定,在2014年获得苹果、谷歌、英特尔、微软等厂商支持后开始普及。
第一个优势,就是最为人所知的无方向性,通俗说就是可以正反插,估计这也是苹果放弃之前使用的Thunderbolt 2接口的重要原因。
第二个优势是Type-C非常浅薄,约8.3x2.5mm的大小放在移动设备上并不突兀,应用在笔记本电脑之上更是节省空间了三分之二的空间。
第三个优势在于其完整支持USB 3.1的全部功能,比如提供高达100W的供电、最高10Gbps的传输速率、传输影音信号等。
得益于Type-C以上三个优势,特别的是,Type-C的功率传输是双向的,这意味着它拥有两种发送功率方式,即用户不仅可以用笔记本为移动设备充电,也可以利用其它设备或移动电源为笔记本充电。
一、QC3.0+USB PD二合一Type-C车用充电器解决方案
方案概述
Type-C是新一代的USB接口,正反都可以插,USB PD输出电压可提供5V、9V、12V、15V、20V等多种选择,功率最大可以达到100W电力,而且Type-C接口很细小,所以适合笔电、平板到手机,以至小小的周边产品都可以配备。而QC3.0乃是为手机量身打造,输出电压以每 200mV 为增量,于3.6V 至 20V 的电压范围内,让手机选择最适合的电压与理想的充电电流,进而将电能损耗最小化、提升充电效率并改善热表现。单一Type-C接口输出的QC3.0+USB PD二合一车用充电器,让使用者可以方便的对手机、平板与笔电充电。
方案框图

方案特性
本方案最高功率可达60W,采用MCU与开放式软件设计,能自动识别负载充电协议为QC3.0或USB PD,并共享一个Type-C接口,具有成本低,弹性大的优点。MCU采用市场应用最广的ARM Cortex M0系列,以本公司代理的义法 (ST Micro) STM32F030K6,搭配仙童 (Fairchild) FUSB302 Type-C控制器,与安森美( ON Semi) QC3.0识别IC NCP4371,电源控制芯片则采用安森美升降压(Buck-Boost) IC NCP81239。
本方案输入由汽车电池点烟座提供大功率电源,经由安森美的升降压电源转换控制芯片NCP81239驱动功率开关,以调节输出电压与电流。MCU 负责识别、判断负载充电需求与控制升降压电源转换芯片,以输出负载所需的电源规格,采用的是义法STM32F030K6。MCU可直接连接Buck Boost IC内建的I²C bus来设定负载所需的输出电压值,电压设定采每100mV为增量,超越QC3.0所需的200mV增量规格。NCP81239搭配四颗Power Mosfet开关、一颗电感、与滤波电容,根据输出入电压差可自动调整为升压 (BOOST) 或降压 (BUCK) 架构,输出5V~20V,符合USB PD需求的电压规格。
本方案负载充电协议支持QC3.0与USB PD,并共享一个Type-C接口。Type-C与USB PD协议是经由侦测USB接口的CC1与CC2讯号,并透过仙童的Type-C控制IC FUSB302,经由I²C接口与MCU连接。QC3.0快充协议则采用安森美的QC3.0 控制IC NCP4371连接USB接口的D+/D-讯号。MCU负责识别、判断负载充电需求与控制升降压电源转换芯片,以输出负载所需的电源规格。
主要IC:
.MCU: ST micro STM32F030K6
.Type-C Controller: Fairchild FUSB302
.QC3.0 HVDCP Controller: ON NCP4371
.Buck Boost Power Controller: ON Semi NCP81239
.LDO: MPS MP2013
系统功能
汽车点烟座输入接口, Input voltage: 12V,
Type-C 输出接口, Output voltage @Max. load current如下:
.QC3.0: 3.6V~12V @3A,
.USB PD: 5V/9V/12V/15V/20V @3A
满载平均效率约95%
自动识别负载充电接口,QC3.0 由D+/D-识别充电协议,USB PD由CC1/CC2识别充电协议
二、低成本的USB Type-C Only电源适配器方案
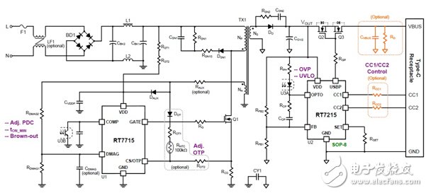
Type-C接口有最大3A的供电能力,总共15W的功率,已能满足大多数手机和其它手持设备的应用。RT7213/15集成了CC检测和P-MOS驱动,搭配初级侧RT7713/15,是低成本的5V/3A适配器不错的选择。

下图是由RT7713和RT7213组成的符合Type-C规范的原边回馈(PSR)电源适配器,是一种最容易入手的电源解决方案。
RT7213按照规范的要求完成总线状态识别、输出的控制和电流供应能力的设定。
RT7713是一颗SOT23-6的PSR控制器,支持CCM/QR工作模式,并具有良好的瞬态负载响应性能。

下图是另外一种解决方案(SSR),它带有二次侧的回馈控制功能,RT7215在RT7213的基础上有了输出电压的控制能力。

三、Realtek Type-C快充电源解决方案
方案概述
Realtek推出了一款USB 3.1 Type-C控制芯片(RTS5442),内建了Type-C Power Delivery控制单元,支持PD2.0的规格并且减少了系统BOM cost,可轻易设计完成支持一个USB 3.1 Type-C电源控制及传输的USB 3.1 Type-C产品。

方案特性
RTS5400整合CC与PD 控制器且内含SPI Flash,且无须外挂震荡器并支持Type-C 连接控制功能,使用QFN24 4mmX4mm封装,周边组件精简,可大幅缩短开发时程,并轻易设计体积小而精巧的产品。此外RTS5442符合现行Type-C的最新规格,让开发者易 于设计,同时易于节省开发成本,帮助客户创造出更精美小巧差异化的产品。
身处物联网洪流的你还在等什么!“关注物联网新机遇的你,怎能错过这个饕餮盛宴!!由华强聚丰旗下电子发烧友网举办的第三届“中国IoT大会”将 于12月2日在深圳隆重举行:全球化的视野、更高价值的独家观点、更专业的技术分享、更前沿的脉动把握,汇聚全球物联网知名企业与精英的盛典,你不可错过!更多信息欢迎大家继续关注电子发烧友网!”(点击图片查看详情)