时间:2016-05-24 10:20
人气:
作者:admin
最近和很多朋友聊这块,形势有很多很现实的变化,特别是当前是十三五开年的局面,大家都在深挖这个行业,我觉得这里分两个部分来看:
1)ADAS
我们更应该实际去看看客户对ADAS的使用率,具体到ACC、AEB、LKA这些介入驾驶的客户使用率的实际情况和满意度再来考虑一下真正的渗透率。
你会为一组ACC、AEB和LKS买单么?你是否相信它?
你是否会为BMS、LDW、FCW等预警功能买单?

2)无人驾驶
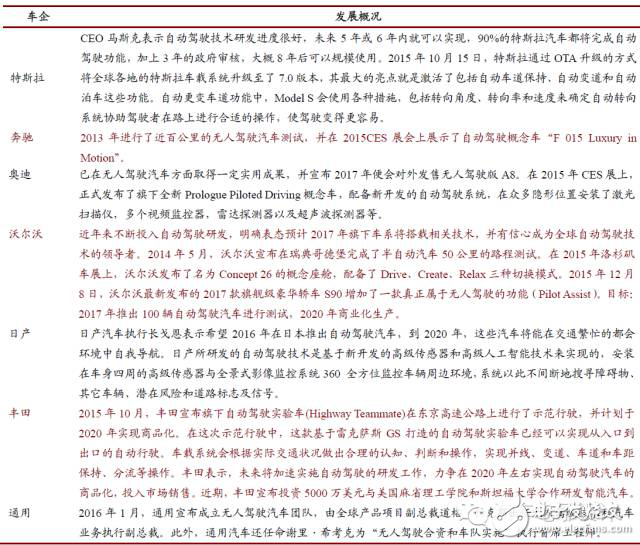
UBER在美国宾夕法尼亚州匹兹堡市首次上路测试了其自动驾驶汽车
百度提出“三年商用,五年量产”的计划
虽然全球看上去热热闹闹

我个人以为这个产业里面车企更多的还是在研究院~工程之间来做这个事情,更多的还是从研究和实验,路试的成分也是研究多于应用实施。

中国的情况更为复杂一些,一开始大家以为这个事更多的还是演示。
一汽 无人驾驶新技术的研究始于2001 年,由国防科技大学研制的中国无人驾驶汽车红旗HQ3,2011 试验从长沙上高速,自行开往武汉,行程286km
上汽 2013 年9 月正式与中国航天科工三院在沪签署战略合作协议;上汽无人驾驶汽车试行还处于研发段。上汽 IGS 的智能驾驶车亮相上海车展,可完成初级无人驾驶功能。
长安:在4月份进行长达2000公里左右的连续无人驾驶
下图内长安由于跑了一路,应该移到前面的格子里面
这里有两条核心的考虑
系统安全的考虑
如SAE J2980里面的,由于人的因素慢慢淡出,原有以人为考虑的,就需要把控制系统本身看得更重一些。
为高阶自动驾驶而改进的底盘电子控制系统的改进又不是那么快的。这块既绕不过去,又没有那么多可能性超过去。

小结:
1)我相信经过一段风潮期,过了大家还是会归于理智,越往上越是个整体,缺了那里都不行
2)越往上,需要更多的系统性的完整性的设计&测试,整个系统本身不能脱离车的存在,这又变成另一种形式的很“重”的产品