时间:2016-03-11 14:59
人气:
作者:admin
Fairchild提供独特的IGBT技术,专门设计用于HID前灯应用。作为全球汽车半导体供应商,Fairchild拥有 50 多年的历史,产品组合包括适用于汽车动力市场上的产品,领先的IGBT、MOSFET、点火IGBT、喷射器驱动器、栅极驱动器和功率模块,适合发动机管理、电气功率辅助转向(EPAS)、PTC加热器和其它要求高质量和高效率元件的系统。

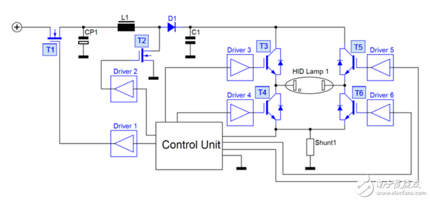
HID照明系统构建块系列1
当然,Fairchild所有车用产品均符合汽车电子设备委员会(AEC)可靠性测试要求(AEC-Q100、AEC-Q101)的标准(如果适用),而且还符合客户特定可靠性和参数测试要求。
FL7734相切可调光单级LED驱动器,这款高度集成的LED控制器解决方案用于5 W至30 W的低成本、高可靠性LED照明解决方案。 FL7734能够帮助设计者迅速实现卓越的照明质量设计和调光器高度兼容性,同时集成功率因数校正(PFC)电路,用以满足功率因数(PF)和谐波失真(THD)要求。

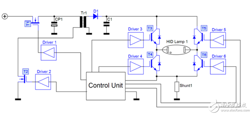
HID照明系统构建块系列2
FL7734解决方案采用Fairchild独特的有源调光器驱动技术,消除了明显的闪烁或微光现象,可与各种制造商的前缘、后缘和数字调光器达到 90%以上的兼容性。 该解决方案完全满足NEMA SSL 7A-2013和能源之星®标准,并提供灵活的可编程调光曲线和输入电流管理。
Fairchild的技术营销经理James Lee表示:“FL7734驱动器采用与广泛的调光器兼容来简化LED照明设计。LED灯泡和相切调光器供应商各不相同,因此优秀的相切可调光灯泡必须能够兼容各种不同的调光器进行工作。 我们开发FL7734就是为了这一目的。”
FL7734是反激式(或降压-升压)脉宽调制器(PWM)控制器,采用先进的初级端调节(PSR)技术来最少化所需外部元件,因此减少了BOM。 为了满足严格的LED亮度控制要求,FL7734采用Fairchild创新的TRUECURRENT® PSR技术用于紧凑恒流(CC)变化,在宽线路电压范围内容差小于±1%。
与Electronica在去年11月推出的FL7733A相同,FL7734可用于广泛的灯具产品,包括GU10、烛光、A19和PAR30/38 灯泡、筒灯和平板灯、室内和室外灯具。 两个解决方案均可达到高精度CC控制以及在整个通用线路输入工作范围内小于1%的变化。
为了满足安全法规并确保长期可靠性,FL7734添加了综合保护功能,包括双过压保护,用于开路VS和开路VDD条件,输出二极管短路,以及开路/短路保护,用于电流感测电阻和控制IC的每个引脚。 该器件还具有 LED 开路、LED 短路和过温关断保护特性。FL7734采用16引脚小尺寸封装(SOP)。