时间:2015-11-12 18:17
人气:
作者:admin
功放的作用就是把来自音源或前级放大器的弱信号放大,以推动扬声器放声。一套良好的音响系统功放的作用功不可没。
功放作为各类音响器材中的大块头,它主要是将音源器材输入的较弱信号进行放大后,产生足够大的电流去推动扬声器进行声音的重放。由于考虑功率、阻抗、失真、动态以及不同的使用范围和控制调节功能,不同的功放在内部的信号处理、线路设计和生产工艺上也不尽相同。
汽车功放电路图

图1 汽车功放电路图
汽车音响系统跟家用音响一样,使用功率放大器才能使整个系统完整。如果是刚接触汽车音响的人,对于在汽车中也安装功率放大器,甚至是安装多个功率放大器,可能会觉得不可思议。这个要从汽车自身来讲开,因为汽车的电源电压一般只有14.4V,功率(P)=电压(U)x电流(I),最多能达到4x55W。如果只用主机自身的功率放大器,只能推动功率小的扬声器,而且音量开大就会失真,声音听起来生硬,缺乏弹性。人耳听觉是有限度的,其下限比所能听到的音量上限还要少,这个可解释为何声音在一开始时感觉比较强烈,慢慢会觉得微弱下去。要让任何声音达到最逼真的状态,对于目前技术还无法解决。挡风玻璃,内装饰,发动机以及车底盘和轮胎在路面行驶时所发出的噪音,对聆听环境造成不可忽视的影响。只能加装功率放大器,才能解决低声压级和后级功率不足的缺陷,来重播音乐的全部信息。如果车用功率放大器内部使用逆变电源,将电源电压提高到40V左右,功率也会随之得到提高,这样便可推动大功率扬声器。由于储备功率加大,提高音量就不会产生失真,音质有力且富有弹性。尤其在推动大尺寸的低音扬声器时,低音区更加延伸,声音变得丰满,这样这个难题就能迎刃而解。
实际上功放是高保真地还原音频信号。我们来打个简单的比方,其实功放就好比复印机工作。为何要把这两个风马不相及的概念扯在一块,听我仔细一一道来。它们的实质作用都是复制某物,正如复印机可以把较小的纸张复印成较大的纸张。假如你去复印A4的纸张原件,那么你除了可以得到A4纸张的复印件,还可以得到A3或A1,甚至更大的纸张,新的复印件其实就是就是原件的放大版,这个你自己根据需要可以去控制调节。功放酷似复印机,复印件并非本源的原件。经过功放加工的信号就是原音频的还原加强版,音量比源音频输入要大。它改变的只是音频输入的音量,而音色并无改变。如果它的音色也改变了。那么它的波长及频率也相应有所改变。对于此话题本文将不做详细且有深度的阐述。这个比方通俗易懂,恰如其分。现在,我想大家对于功放应该有了大致的认识。总而言之。车载功放就是把输入端(主机、CO播放机等等)的音频输入还原放大,同时使它达到足够的强度,以至于能够带动喇叭工作。
功率放大器的工作原理就是靠电压来控制电流通道的大小来达到控制电流大小的目的。利用三极管的电流控制作用或场效应管的电压控制作用将电源的功率转换为按照输入信号变化的电流。 因为声音是不同振幅和不同频率的波,即交流信号电流,三极管的集电极电流永远是基极电流的β倍,β是三极管的交流放大倍数,应用这一点,若将小信号注入基极,则集电极流过的电流会等于基极电流的β倍,然后将这个信号用隔直电容隔离出来,就得到了电流(或电压)是原先的β倍的大信号,这现象成为三极管的放大作用。经过不断的电流及电压放大,就完成了功率放大。而场效应管则是用栅极电压来控制源极与漏极的电流,其控制作用用跨导表示,即栅极变化一毫伏,源极电流变化一安,就称跨导为1,功率放大器就是利用这些作用来实现小信号控制大信号,从而使多级放大器实现了大功率的输出,并非真的将功率放大了!它们是转化的电源功率,而不是对能量的放大。以我们目前的技术我们还是要遵守能量守恒定律的。
汽车功放变换器
汽车音响供电电源中采用DC-DC变换器,而不采用升压式开关电源,是经过缜密考虑的。现代的晶体管放大器部分仍为AB类放大,其工作电流随信号的波动成正比变化,所以功放实际上构成变动范围极大负载。为了避免功放输出信号产生削顶失真,要求供电电源有足够的能量储备,当信号峰值瞬间能立即提供较大的电流 (一般PMOP即为对功放瞬间峰值功率的标称)。显然,也包括了电源瞬间输出电流的能力。
开关电源无论采取PWM还是PCM,其能量输出是由脉冲变压器电磁转换形成的,开关管导通时,向脉冲变压器存储磁能,开关管截止时,磁能转换成电能,向负载提供电压。即使负载电流瞬间增大使输出电压下降,稳压控制系统也只能控制开关管在下一个导通周期延长导通时间,待开关管载止后,输出电压上升,以图补偿负载电流增大的影响。但是,音乐的波动是千变万化的,有时大幅度的冲出信号只是瞬间的事,若信号冲击到来时,开关电源不能及时提供大电流,输出电压必然形成随大信号下降的波形,使信号上冲受限,产生波形失真,等冲击信号过后,PWM电路才输出信号上升,开关电源再降低其输出电压,以使其输出电压稳定。可惜,这一切为时已晚,在此过程中输出信号难免失真,同时也增大了电源纹波脉冲,使放大器的噪声增大。

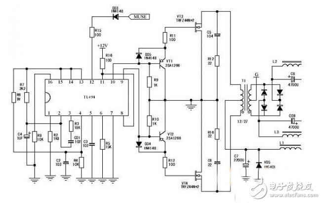
图2 功放变换器电路图
第1脚为第一组误差放大器的反相输入端。电路中以R2接地,使之为低电平。
第2脚为第一组误差放大器的同相输入端。由R7接入5V基准电压。当第2脚输出高电平时,误差放大器输出端(第3脚)输出恒定的低电平,该电平在TL494内部控制比较器组成的PWM调制器,输出最大脉宽45%,其余5%作死区时间。另外,第2脚外接C4为软起动电容,开机瞬间C4充电使第2脚瞬间为低电平,误差放大器输出高电平,随着C4充电电压升高,第2脚电压升高,第3脚电压降低,使PWM比较器输出脉宽缓增大到额定脉宽,避免开机冲击电流损坏开关管。
第3脚为误差放大器输出端,外接R3,C1为避免误差放大器振荡而设。
第4脚为死区时间控制端,通过R6,R4从5V基准电压分压得到0.05V死区时间控制电压,使两组驱动脉冲之间有占脉宽5%的间隙。第4脚电平达到0.3V时,驱动脉冲被关断。
第5,6脚为振荡频率控制端,外接R5,C3设定振荡器产生约80KHZ的振荡脉冲,徽调R5可使振荡频率为100KHZ.C3,R5与振荡频率的关系为:f(kHZ)=1.2/R(kΩ)·C(μF)。
第7脚为公共地端。
编辑点评:本文介绍了汽车功放的电路图,其作用是将音频输进的信号进行选择与进处理,进行功率放大,使电信号具有推动音箱的能力。车载功放的匹配主要有阻抗匹配、功率匹配。功放对音质的影响很大,一般来说,同品牌的功放和扬声器搭配较好,应首先考虑。
上一篇:隐藏在双11背后的智能物流