时间:2015-12-01 16:22
人气:
作者:admin
互联网以及移动互联网的迅速发展,使得汽车后市场电子商务逐渐发展起来。对于消费者来说,通过互联网直接购买或者定制,减少了中间环节的消费;对于汽车企业来说,,其汽车后市场品牌推广力度加大,消费者在浏览搜索相关信息过程中也进一步改善了信息不对称的消费情境。前瞻产业研究院发布的《2015-2020年互联网对中国汽车后市场行业的机遇挑战与应对策略专项咨询报告》指出,目前我国汽车后市场电商仍处于初级阶段,未来行业前景较好。
汽车后市场电商应用的四大模式
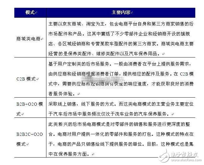
目前国内汽车后市场大致可分为四类电商模式:商城类电商、C2B用户定制类、B2C+O2O模式以及B2B2C+O2O模式。其中前两类电商模式都需要消费者具备相应的车辆或保养知识。汽车零部件不同于其他商品,零部件型号或是相应信息的错误便会导致货品出现偏差。
图表1:汽车后市场四类电商模式

资料来源:前瞻产业研究院整理
汽车后市场电商交易规模分析
从所获得的数据来看,2014年途虎养车网完成销售额约为3亿元,截止2014年末,特维轮在天猫的累计销售额超过3500万元,这与2014年我国超7000亿元的汽车后市场规模相比,所占比重较小,这进一步说明我国汽车后市场电商整体交易规模偏小,仍处于初级阶段。
与国外汽车后市场电商渗透率比较
目前,全球欧洲和北美地区的汽车后市场电商发展处在世界领头地位,特别是在轮胎电商领域,目前美国的替换胎市场上,21%的轮胎是通过网上销售的。另有数据显示,欧洲轮胎通过电商实现的销量,现已占到其总销量的9%,约为80亿美元,占当地汽车零部件市场网上销售额的10%-15%。据悉,美国替换胎市场2013年的网上销售额,占全部汽车零部件市场网上销售额的5%左右,达到2.3亿美元,而且其增长率高达每年30%以上,预计到2020年,轮胎可达到汽车零部件市场网上销售额的10%以上。
根据我国汽车后市场电商交易规模和汽车后市场总规模来看,前瞻预计当前我国汽车后市场电商渗透率不足2%,这与国外差距甚大。
汽车后市场电商行业市场空间测算
影响汽车后市场需求的两大因素是:汽车保有量和汽车产业链利润结构。在汽车保有量方面,到2018年,我国汽车保有量将达到甚至超过2亿辆。在成熟国家的汽车产业链中,汽车后市场的占到50-60%,而我国目前只占到10%左右,还有很大的提升空间。
前瞻分析认为,2015-2020年我国汽车后市场将保持在10%-15%的市场发展增速。预计到2020年,汽车后市场的规模将达到1.435万亿。因此,在当前汽车后市场电商行业占行业整体比重较小的情况,未来成长空间巨大。
图表2:2015-2020年中国汽车后市场规模预测图(单位:亿元)

资料来源:前瞻产业研究院
2015-2020年汽车后市场电商规模预测
目前,我国汽车后市场电商处于初级发展阶段,前瞻产业研究院预计,2015-2020年我国汽车后市场电商市场规模将持续高速增长,年复合增长率保持在40%以上。按照2015年我国汽车后市场电商行业占行业整体市场规模2%的份额测算,到2020年,我国汽车后市场电商行业的市场规模有望超过1000亿元。
图表3:2015-2020年中国汽车后市场电商规模预测(单位:亿元)

数据来源:前瞻产业研究院整理
2015-2020年汽车后市场电商趋势前瞻
◆ 趋势一:传统企业电商化经营进程加速
随着传统家汽车后市场企业营销成本上升和受到其他平台电商的冲击,传统汽车后市场企业电商化经营进程逐渐加快。目前汽车后市场企业进入电商化经营基本有三种方式:一是自己建立网站,提供更多信息和在线销售,二是加入平台类网站,比如天猫等,三是线下和线上结合,从而传统渠道可以在线下传统渠道的竞争中继续攻城略地,击败线下同类,同时通过有效的电商防御,赢得更多的时间进行商场经营的战略调整,并在最终的竞争平衡中保留更多的生存空间。
◆ 趋势二:平台类电商和垂直类电商将平方秋色
平台类电商和垂直类电商将平方秋色,平台类电商因为其影响力和简便性,吸引越来越多的汽车后市场企业进驻,其中以天猫为主。而垂直类电商因为提供一体化服务,也会越来越受到客户的欢迎。