时间:2015-08-13 15:07
人气:
作者:admin
随着汽车工业的发展,汽车上的电子控制系统数量呈指数增长。以ECU为核心的车载电子控制系统逐步取代了被动器件和机械系统,同时也完成了大多数测量、驱动和控制的功能。由于新型车载电子控制系统在车辆应用中的增加,导致对电源负载以每年约100W的速度增加。当前所面临的最大挑战是在相同的电池电源条件下,找到新的方法来保证汽车电子设备的数量及功能的不断增加。故在实际应用中需要MCU的功耗持续降低。
汽车电源电子电路图
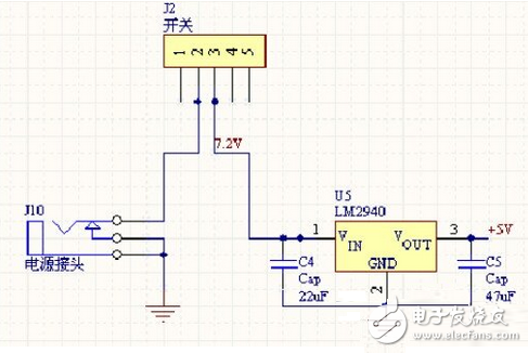
LM2940: 5V,压差0.5V 选择了2940这种串联型线性稳压电源芯片,它具有纹波小、电路结构简单的优点,用其为单片机、激光传感器和编码器供电;LM1117-ADJ:舵机的6V电压;LM1117-3.3:无线模块的3.3V电压

2
LM2940:5V LM1117-ADJ:舵机的6V电压

使用智能车竞赛统一配发的标准车模用7.2V 2000mAh Ni-cd供电,而单片机、激光传感器、光电编码器等均需要5V电源,伺服舵机(包括前轮转向舵机和后轮刹车舵机)的额定工作电压为6V,直流电机可直接 用7.2V电池直接供电。 5V稳压电源用于单片机、激光传感器模块、光电编码器模块供电。

电子发烧友《汽车电子特刊》,更多优质内容,马上下载阅览