时间:2015-01-14 14:40
人气:
作者:admin
汽车电动车窗和天窗主要由升降控制开关、电动机、升降机构和继电器等组成,它是利用开关控制电动机的电流方向,实现车窗和天窗的升(关)降(开)。
车窗和天窗电动机都是双向的,通过改变输入电枢绕组的电流方向使电动机以不同的方向旋转。每个车窗和天窗都有一个电动机,是一种不直接接地型电动机。所有电动车窗都有两套控制装置如图一所示,一套为总开关,可由驾驶员通过总控制开关操纵四个车窗的升降;另一套为分开关,分别装在每个车窗中部,可由乘客操纵身边车窗的升降。总开关和分开关互不干涉,均可独立控制。而天窗通过驾驶员操作开关远程控制天窗的开关。

图1、 车窗/天窗控制结构图
汽车车窗和天窗是LIN总线的完美应用,尤其是驾驶员通过总控制开关操纵四个车窗的升降。当驾驶员操作车窗的开关时,中央ECU单元会通过LIN总线向对应的MXL81150发送指令,MXL81150接受到指令时会控制电机启动实现车窗或天窗的升(关)降(开)。

图2、 MCU与MLX81150通讯控制电机示意图
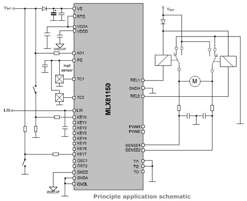
MLX81150有2个独立的、完全集成的继电器驱动器,可用来驱动继电器控制直流电机,操纵电机的正反转实现车窗和天窗的升(关)降(开),如图三所示。

图3、 MLX81150继电器驱动原理图
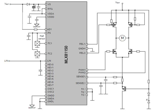
MLX81150有四个功率FET栅极驱动器,可用来驱动全桥控制直流电机,操纵电机的正反转实现车窗和天窗的升(关)降(开),如图四所示。

图4、 MLX81150 全桥驱动原理图
MXL81150主要性能:
• 集成有一个高性能16位嵌入式闪存微控制器,具有32K字节的闪存容量,可满足一些特定的电机控制应用要求,内置的4位中央处理器则能够完全处理LIN协议;
• 在小巧的封装内集成了许多对于电机控制非常关键的外部元件,减少芯片外围电路,减小PCB设计,降低了物料清单成本以及系统消耗的功率;
• 带有一LIN通信接口,通过LIN接受指令,控制电机的启动/停止,使得可以远程通信控制车窗/天窗的升(关)降(开);
• 带有两个继电驱动器和四个功率FET栅极驱动器,可以选择驱动继电器或全桥控制电机,通过PWM实现电机调速;
• 带有一个用于连接霍尔传感器的接口,通过霍尔传感器确定车窗/天窗的位置;
• 带有电流检测接口,通过检测电机运行电流的大小来实现防夹功能;
• 内部EEPROM用来存储车窗和天窗的位置参数;
• 休眠时的工作电流仅30uA;
• 正常工作电压范围5.5V—18V,芯片工作电压低至3.9V;28V的启动条件,45V的过压保护;
• 温度范围为-40℃ - 150℃;
详细资料:MXL81150:具有MCU、PWM与LAN收发器的控制器
下一篇:飞思卡尔防夹车窗升降参考设计