时间:2015-04-20 15:00
人气:
作者:admin
一款看似简单的设计,其实饱含数位工程师的心血和日日夜夜,这设计需经过千锤百炼、反复测评,才能够面市上线。TI Designs 参考设计库,诚意为您打造精典!欲查找更多参考设计?登陆TI Designs 参考设计库,就有您想要的设计!
TI Designs 设计库将会为您推出系列参考设计精选,包含工业、医疗、汽车电子、工厂自动化与控制、楼宇自动化、个人电子等各类应用,每周更新,千万不要错过哟!现在,咱们就先来看看“汽车电子参考设计”的第5期有什么好的推荐吧!
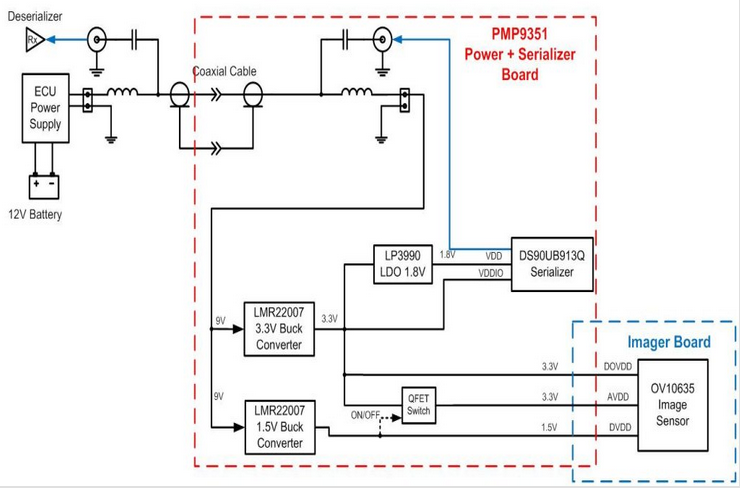
设计概述
PMP9351 是一种适用于汽车辅助摄像机模块的紧凑型电源和串行器解决方案,采用 OmniVision 图像传感器 OV10635。此参考板有两个 LMR22007 同步降压稳压器,提供两个 3.3V 输出和一个 1.5V 输出来为绕过板载 LDO 的 OV10635 评估板供电。此设计占据 20x20mm 有效 PCB 电路板面积。系统输入电压为来自 ECU 的 9V 额定电压,其输入范围是 5.5V 至 20V。此参考板包括 DS90UB913Q 串行器并支持同轴电缆供电配置,允许通过一根同轴电缆传输输入电源和 FPD-Link III 信号。
设计系统框图(点击此处下载完整框图)

设计特性:
· 专为汽车摄像机中的 OmniVision OV10635 图像传感器设计的电源和串行器解决方案
· 紧凑型解决方案尺寸,电路板面积为 20x20mm
· 3.3V 和 1.5V 输出,包含输出滤波器以涵盖 I/O、内核、模拟电压轨并确保高图像质量
· 5.5V 至 20V 工作输入电压范围,来自 ECU 的 9V 额定输入
· 同轴电缆供电配置,通过一根同轴电缆传输输入电源和 FPD-Link III 信号
· 通过兼容的接口,只需稍微修改电路板就可以连接到 OV10635 EVM
设计文档(点击此处下载完整设计资源)
设计演示:
相关设计推荐:
参考设计1:汽车 USB 电池充电参考设计
描述:该 USB 电池充电参考设计的尺寸已经过优化,可安装在汽车电源配件端口中。该设计采用的是带集成式电流限制电源开关和 42V 直流/直流转换器的 USB 专用充电端口控制器。高度集成和较小的封装尺寸打造出小巧的外形。
参考设计2:双端口汽车USB充电器参考设计
描述:通过采用 TPS40170 PWM 降压控制器,此电源管理参考设计以其小外形规格提供 5V 稳压输出来为 2 个 USB 端口供电,其中每个端口 2.1A(共 4.2A)。此设计经优化后采用 12V 额定输入,可接受 8-60V。
原文请参见: http://www.deyisupport.com/blog/b/behindthewheel/archive/2014/08/04/51784.aspx
德州仪器在线技术支持社区为中国电子工程师解答技术难题,提供技术支持。德仪社区涉及模拟电子技术、单片机、MCU、嵌入式系统、DSP、数字信号处理,是采用TI芯片设计的电子工程师首选的技术交流平台。更多论坛精华,请浏览:http://www.deyisupport.com/
上一篇:群雄逐鹿车联网 无人驾驶渐行渐近
下一篇:汽车动力系统各大厂商解决方案集锦