时间:2014-11-07 11:44
人气:
作者:admin
应用概述
高级驾驶员辅助系统(ADAS)在未来几年将出现大幅增长。主要原因之一是安全意识的增强,以及客户对驾乘舒适度要求的提高。但是, 最重要的原因是,欧洲新车安全评鉴协会(NCAP)加强了安全要求,这将促使明年ADAS设备安装率从个位数上升到几乎100%。因此,可商 业化运行的解决方案无疑已是当务之急。
基于视觉的ADAS可以从多方面大大提高行车安全性。通过安装后视/前视/侧视摄像头和视觉处理ECU,可以实现多种功能来帮助驾驶员 提前防范风险。受欢迎的应用包括路线偏差告警(LDW)、远光近光调整(HB/LB)、交通信号识别(TSR)、停车辅助、后视/环视、防撞等。
方案特点
为了实现这一功耗,ADI公司采用了直接又特别的概念。这一概念基于两个Blackfin内核,因为已量产的ADAS系统正采用这一架构。然而,那些无法经济高效通过软件模型化的算法已经被用硬件引擎实现,由此产生了高度可配置的视觉处理单元工具箱。ADI公司将其称作“流水线视觉处理器”(PVP),如今已成为全新ADSP-BF60x处理器的一部分。虽然采用了低功耗处理技术,但还需要进一步创新,以解决现代设计中最重要的功耗问题,这种方法是外部存储器(DDR2)接口。通过适当分配处理能力,合理利用适量存储器带宽,可以实现最低功耗。此外,一些硬件模块也增强了 Blackfin架构,使其能够满足功能安全要求。
系统要求和设计挑战
• 支持ISO26262要求的功能安全
• 能够在面向应用的开发环境中使用
• 优化了视觉处理库
• 有助于设计出一套上市时间短、风险低的总体系统
主信号链
1.ADAS摄像头—智能摄像头ECU

2.ADAS ECU—摄像头+ 中央处理ECU

相关参考器件
1.DSP
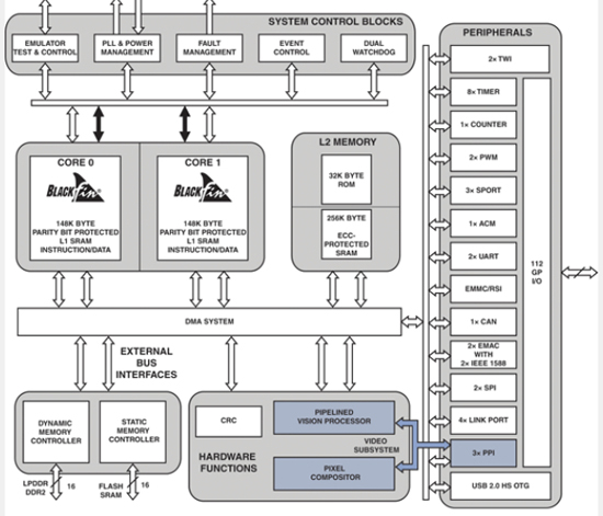
双核ADSP-BF606 Blackfin处理器针对各种工业、仪器仪表、医疗及消费电子应用进行了优化,这些应用需要完成复杂的控制和信号处理任务,同时保持极高的数据吞吐量。具体特性包括高性能增强型基础设施、大型片内存储器和功能丰富的外设集,具有扩展连接选项,包括USB 2.0 HS OTG、2个10/100以太网MAC,以及移动存储器接口(RSI)。此外,ADSP-BF606处理器还具有适合安全至关重要应用的特性,包括内部存储器块中用于存储器保护、奇偶校验和ECC保护的CRC,以及故障管理单元。
ADSP-BF606 Blackfin处理器功能框图

详细资料:ADSP-BF606 BLACKFIN双核处理器,适合高性能数字信号处理应用
2. 视频解码器
ADV7280/ADV7280-M是功能丰富的单芯片、多格式视频解码器。ADV7280/ADV7280-M可自动检测标准模拟基带视频信号,兼容复合、S视频和分量视频形式的NTSC、PAL和SECAM全球标准信号。ADV7280可将模拟视频信号转换为4:2:2分量视频数据流,其与8位ITU-R BT.656接口标准兼容。ADV7280-M可将模拟视频信号转换为兼容移动工业处理器接口(MIPI®) CSI-2(8位YUV)的输出视频流。ADV7280/ADV7280-M的模拟视频输入端支持单端信号。ADV7280提供4个模拟输入,而ADV7280-M提供8个模拟输入。ADV7280和ADV7280-M支持I2P转换。ADV7280/ADV7280-M通过双线式串行双向端口(I2C兼容型)进行编程,并且采用1.8 V CMOS工艺制造。该解码器提供LFCSP封装选项,非常适合空间受限的便携式应用。
ADV7280功能框图

详细资料:ADV7280 10位、4倍过采样SDTV视频解码器
3.视频编码器/DAC
ADV7125 (ADV®)是一款单芯片、三通道、高速数模转换器,内置三个高速、8位、带互补输出的视频DAC、一个标准TTL输入接口以及一个高阻抗、模拟输出电流源。它具有三个独立的8位宽输入端口。只需一个+5 V/+3.3 V单电源和时钟便能工作。ADV7125还具有其它视频控制信号:复合SYNC和BLANK,以及省电模式。
ADV7125 功能框图

详细资料:ADV7125: 330MHz、三通道、8位高速视频DAC
4.RGB-CVBS转换器
AD725是一款极低成本通用RGB转NTSC/PAL编码器,可将红色、绿色和蓝色分量信号转换为符合NTSC或PAL标准的相应亮度(基带振幅)和色度(副载波振幅与相位)信号。同时,这两路输出在片内合并以提供复合视频输出。所有三路输出均可供独立使用,其电压为驱动75 Ω反向端接电缆所需的标准信号电平的两倍。
AD725功能框图

详细资料:AD725 RGB转NTSCPAL编码器
5.视频放大器
ADA4851-1(单通道)、ADA4851-2(双通道)和ADA4851-4(四通道)均为低成本、高速、电压反馈型、轨到轨输出运算放大器。虽然这些器件成本较低,但仍能够提供出色的整体性能和丰富多样的功能。130 MHz的−3 dB带宽和高压摆率使这些放大器非常适合许多通用高速应用。ADA4851系列设计采用+3 V至±5 V电源供电。这些器件具有单电源供电能力,输入信号可扩展至负供电轨以下200 mV、正供电轨的2.2 V范围内。放大器的输出摆幅可达任一供电轨的60 mV范围内。
ADA4851-1引脚配置

详细资料:ADA4851-1 低成本、高速、轨到轨输出运算放大器
6. 温度传感器
ADT7311是一款窄体8引脚SOIC封装高精度数字温度传感器。它内置一个带隙温度基准源和一个16位ADC,用来监控温度并进行数字转换,分辨率为0.0078°C。默认ADC分辨率设置为13位(0.0625°C)。ADC分辨率为用户可编程模式,可通过串行接口更改。
ADT7311功能框图

详细资料:ADT7311 汽车应用高精度数字SPI温度传感器
设计资源
硬件开发板
· BF60x标准评估板和扩展板 · 前视ADAS开发套件 (请联系ADI销售部门)
BF60x DSP集成开发环境:CCES
标准软件模块
· ADAS视觉分析工具箱(AVAT) · Blackfin图像处理工具箱(IPTBX)
· 二维图形工具箱(GFX2D)
视觉ADAS框架和算法参考代码
· LDW、FCW、TSR、HBA、PD函数