时间:2014-03-24 11:55
人气:
作者:admin
汽车前照灯方案
现在路上行驶的大多数汽车都装备了卤素灯,带有主要前照灯功能——远光灯及近光灯。卤素近光灯的功率消耗约55 W,提供约1,000流明的光输出。而十年前推出的高强度气体放电灯(HID)消耗功率约为35 W,光输出约3,500流明。由于极高的光强度和眩光,会给迎面驶来的汽车带来风险,一些国家要求近光灯要自动调节,并附加高压清洗装置。随着时间推移,HID灯将在双氙气方案中集成远光灯功能。
虽然卤素灯技术仍是可行的前照灯方案,但汽车设计已经开始越来越多地使用LED照明技术,以提供丰富的造型选择,支持灯具“即时导通”,并实现0%到100%的亮度控制。
前照灯另一个重要用途是优化弯道可见度的自适应前照灯系统(AFS)的光束旋转,并根据实时环境调配光束的自适应驾驶光束(ADB)。步进电机为 AFS及ADB提供主要的控制功能。安森美半导体提供专门为前照灯设计的完整产品系列,包括通用灯泡驱动器方案、步进电机驱动器、LED驱动器及氙气灯驱动器。
1)前照灯的水平及旋转调节方案
AMIS-30623单芯片微步进电机驱动器控制器及LIN接口可用于设计与LIN主机远程连接的专用机电方案。该器件通过总线接收位置指令,并使用可配置的电流、速度、加速度及减速度参数,驱动电机线圈至所需的位置,还可检测电机停转状况,适用于前照灯水平调整和旋转控制。

图1:单芯片微步进电机驱动器及LIN接口
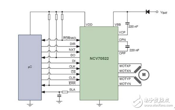
NCV70521和NCV70522是单芯片微步进电机驱动器,带有电流转换表和SPI接口。NCV70522还包含嵌入式5 V稳压器及看门狗复位功能。该器件用作外设驱动器,从微控制器接收“下一个微步指令,并以想要的速度同步电机线圈电流。集成SPI总线允许参数设置及诊断反馈。

图2:带电流转换表和SPI接口的单芯片微步进电机驱动器
上一篇:汽车麦克风偏置及故障检测