全球最实用的IT互联网信息网站!
AI人工智能P2P分享&下载搜索网页发布信息网站地图
高级驾驶辅助系统之传感器及其接口电路设计
阅读全文2014-11-04
汽车智能照明应对挑战与解决方案
ADAS关键技术剖析、应用现状以及发展趋势
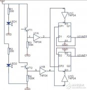
汽车传感器之信号处理电路设计
ADAS技术革新,不再受汽车驾驶安全问题困扰
阅读全文2014-11-03
汽车智能驾驶辅助系统数据发送与接收电路设计
基于单片机的智能驾驶监控系统电路设计
汽车驾驶辅助系统双CMOS图像传感器采集电路设计
世强高级汽车环视辅助驾驶系统(ADAS)方案
全面解析高级驾驶辅助系统ADAS
智能座舱HMI自动化测试之语音交互专项测
新能源汽车中的电是如何转换的?
CHIPWAYS通过ISO 26262 ASIL D产品认证
车规级CXL SSD固态硬盘解决方案
CPU | 内存 | 硬盘 | 显卡 | 显示器 | 主板 | 电源 | 键鼠 | 网站地图
Copyright © 2025-2035 诺佳网 版权所有 备案号:赣ICP备2025066733号 本站资料均来源互联网收集整理,作品版权归作者所有,如果侵犯了您的版权,请跟我们联系。