时间:2023-11-21 15:59
人气:
作者:admin
根据工信部统计数据显示,截止2022年底,全国移动通信基站总数为1083万个,其中建设并开通5G基站达到231.2万个,占移动基站总量的21.3%,占全球5G基站总数的60%以上。 根据中国电信《电信业采购供应链发展报告》数据,2022年中国5G新建基站88.7万个。5G基站等设备所需芯片的供应主要来自中国国内,占比近90%;而射频PA等器件由日、欧厂商供应。
根据3GPP组织的规划,无线基站分为4类,分别是宏基站、微基站、皮基站和飞基站,划分依据主要是功率,宏基站体积较大、功率最大,覆盖范围最大,飞基站功率最小,覆盖范围最小。

5G基站芯片范围十分广泛,包括CPU、FPGA、交换芯片、电源芯片、时钟芯片等。由于基站芯片涉及基带、射频、滤波器、存储、电源等多个细分领域,产品的成熟度和性能需要技术和资源的积累。

那么通信基站常用的芯片类型和品牌有哪些?今天我们通过3款通信基站的拆解去一探究竟。 第一款户外无线基站是华为的RRU3908,它的每个射频前端输出功率为20/40瓦。

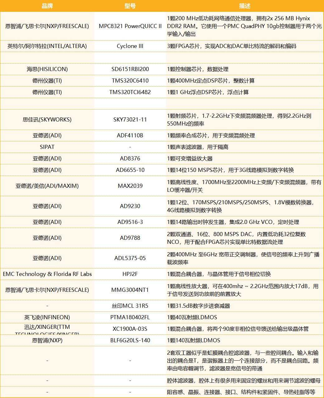
表1、华为RRU3908部分元器件 第二款多载波基站设备是华为的GRFU 900C,负责将BBU的数据通过射频天线收发。这是一个GSM时期的设备,现在很少能用到。该设备的所有接口全部在正面,包括2个大的天线接口ANT,一个调试口MON,电源口PWR,和2个光模块插槽CPRIx。

表2、华为GRFU 900C部分元器件 第三款多模基站设备是爱立信的RBS6000。

表3、爱立信RBS6000部分元器件
从以上拆解来看,通讯基站CPU常见的品牌有英特尔、恩智浦、高通等芯片巨头和爱立信、海思、中兴等;FPGA芯片常见原厂是英特尔/阿尔特拉、AMD/赛灵思、莱迪思等;射频和模拟器件则有思佳讯、QORVO、德州仪器、亚德诺、恩智浦、安森美等;国内布局基站芯片的原厂有思朗科技、极芯通讯、比科奇、宇都通讯、力通通信、创芯慧联、芯灵通、美辰等。 通信基站芯片需求,从器件角度来看,两类器件的重要性显著提升,一类是FPGA和CPU芯片,另一类是射频芯片,国产替代任重而道远。
相关阅读——5G基站的逻辑架构
5G基站主要用于提供5G空口协议功能,支持与UE、核心网之间的通信。按照逻辑功能划分,5G基站可分为5G基带单元与5G射频单元,二者之间可通过CPRI或eCPRI接口连接。
5G基带单元负责NR基带协议处理,包括整个用户 面(UP)及控制面(CP)协议处理功能,并提供与核心网之间的回传接口(NG接口)以及基站间互连接口 (Xn接口)。
5G射频单元主要完成NR基带信号与射频信号的转 换及NR射频信号的收发处理功能。在下行方向,接收从5G基带单元传来的基带信号,经过上变频、数模转换以及射频调制、滤波、信号放大等发射链路(TX) 处理后,经由开关、天线单元发射出去。在上行方向,5G射频单元通过天线单元接收上行射频信号,经过低噪放、滤波、解调等接收链路(RX)处理后,再进行模数转换、下变频,转换为基带信号并发送给5G 基带单元。
审核编辑:黄飞
上一篇:6G超大规模多天线的技术演进历程
Ceva Richard Kingston:2024半导体市场将出现