时间:2023-12-19 11:23
人气:
作者:admin
前言
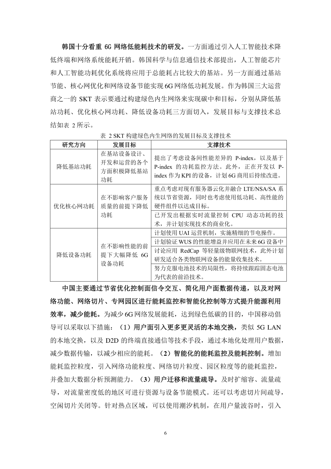
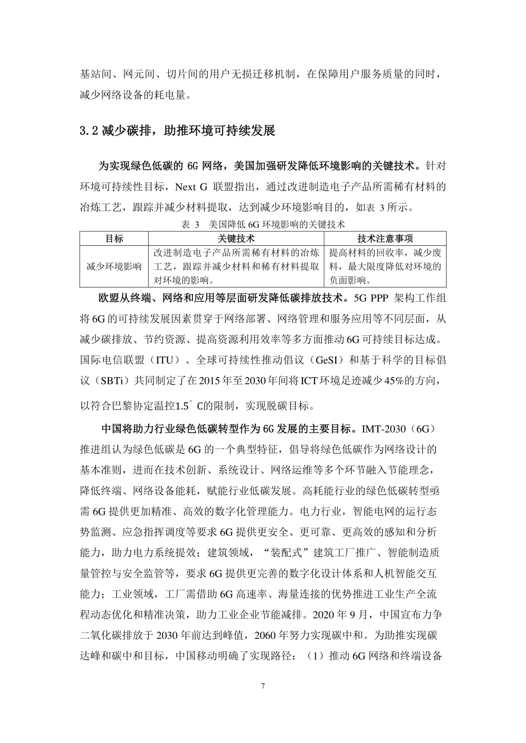
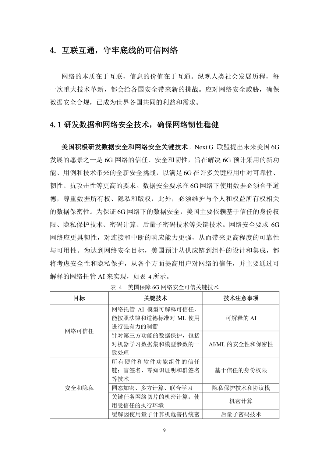
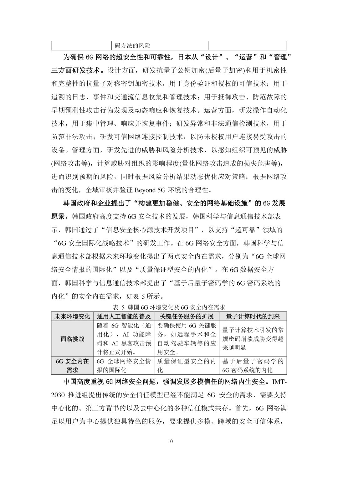
以科技创新促进人类社会可持续发展,是联合国2030可持续发展议程的重要内容。第六代移动通信(简称6G)既是面向未来,引领创新的前沿科技,也是与经济社会融合交织的复杂技术系统,对于促进数字经济发展,加快产业结构升级,消弭数字鸿沟差距,助力可持续发展目标实现将发挥重要作用。面向2030+经济社会 发展的新需求和新挑战,6G将在5G基础上持续推动通感算- -体,实现人、机、物智联,加速物理世界和数字虚拟世界的无缝衔接,赋能生产方式、生活方式和社会治理方式转型升级。
世界各国不仅把6G作为构筑未来数字经济与社会发展的重要基石,也将其视为国家间前沿科技竞争的制高点。全球主要国家的多。个研究机构和联盟组织相继发布了6G总体愿景、技术趋势、网络架构等方面的白皮书和研究报告,陈述各国发展6G的宏伟愿景与技术思考。当前,6G正处于从愿景擘画、技术预研走向建立共识、订制全球标准的重要窗口期,及时跟踪、充分了解主要国家的6G愿景诉求,技术路线和应用场景,明晰各国认知差异,对未来凝聚形成共识具有重要价值。
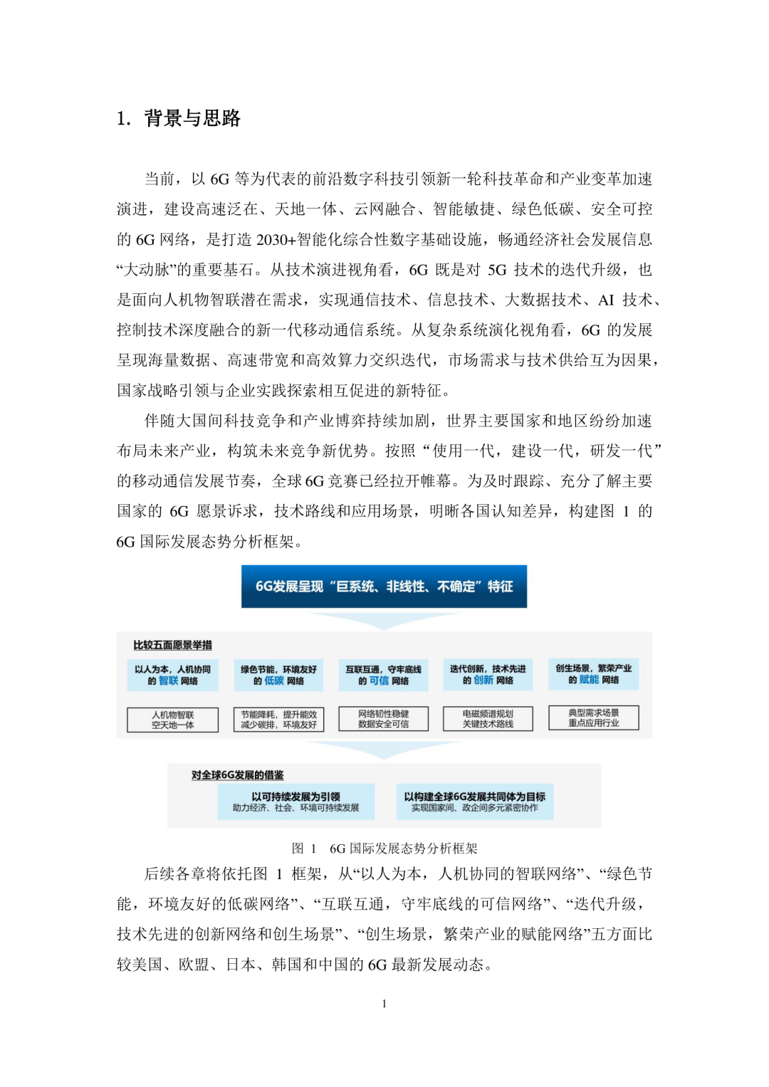
本报告充分考虑新---轮科技革命与产业变革加速演进的时代背景,将联合国2030+可持续发展议程设置的人类、地球、和平、繁荣与合作五维可持续目标,依托研究情境引申为人机协同共存、环境低碳友好、信息透明可信、技术繁荣创新、产业合作共赢五方面,沿着人机协同需要机物智联,环境友好需要网络低碳,信息畅通要求网络可信,网络演进需要技术创新,产业进步需要建用互促的脉络,提出6G国际发展态势五维分析框架:从“以人为本,人机协同的智联网络”、“绿色节能,环境友好的低碳网络”、“互联互通,守牢底线的可信网络”、“迭代升级,技术先进的创新网络”、“创生场景,繁荣产业的赋能网络”五个维度,对美国、欧盟、日本、韩国以及中国的6G发展态势展开比较分析。































审核编辑:黄飞
上一篇:移动基站天线的发展史
下一篇:6GHz频谱的分配已敲定!
Ceva Richard Kingston:2024半导体市场将出现