时间:2023-11-27 11:00
人气:
作者:admin
根据IDC数据,2022年,全球交换机市场规模为3080亿元,同比增长17.0%。预计2023年可达3220亿元,2027年可达3770亿元,预测2022-2027年CAGR约为4.6%。
2022年中国交换机市场规模为591亿元,同比增长9.5%,占全球交换机市场规模的19.2%;预计2023年可达645亿元;据测算,2027年中国交换机市场规模为878亿元,占全球交换机市场规模的23.3%。
本文来自“交换机:算力基座迎来新机遇(2023)”,重点分析交换机定义及分类、交换机构成、交换机的技术原理及性能指标、交换机应用场景、交换机产业链。
一、交换机定义及分类
交换机(Switch)意为“开关”,是一种用于电(光)信号转发的网络设备。它可以为接入交换机的任意两个网络节点提供独享的电信号通路。从广义上来分析,在通信系统里对于信息交换功能实现的设备,就是交换机。最常见的交换机是以太网交换机。其他常见的还有电话语音交换机、光纤交换机等。
交换式集线器又称为以太网交换机、二层交换机(表明此交换机工作在数据链路层),或直接简称为交换机。交换是按照通信两端传输信息的需要,用人工或设备自动完成的方法,把要传输的信息送到符合要求的相应路由上的技术的统称。
交换机定义及分类
1、按照OSI划分:
二层交换机:基于MAC地址工作的第二层交换机最为普遍,用于网络接入层和汇聚层。
三层交换机:基于P地址和协议进行交换的第三层交换机应用于网络的核心层,也少量应用于汇聚层。部分第三层交换机也同时具有第四层交换功能,可以根据数据帧的协议端口信息进行目标端口判断。
四层交换机:它是一种功能,它决定传输不仅仅依据MAC地址(第二层网桥)或源/目标P地址(第三层路由),而且依据TCP/UDP(第四层)应用端口号。第四层交换功能就象是虚IP,指向物理服务器。它所传输的业务服从各种各样的协议,有HTTP、FTP、NFS、Telnet或其他协议。这些业务在物理服务器基础上,需要复杂的载量平衡算法。
四层以上交换机:第四层以上的交换机称之为应用型交换机,主要用于互联网数据中心。
2、按照网络层次划分:
接入层交换机:一般是固定配置的交换机,端口密度较大,具有较高的接入能力,以10/100M端口为主,以固定端口或扩展槽方式提供1000Mbps的上联端口。
核心层交换机:一般采用机箱式模块化设计,机箱中可承载管理模块、光端口模块、高速电口模块、电源等,具有很高的背板容量;
汇聚层交换机:可以是机箱式模块化交换机,也可以是固定配置的交换机,具有较高的接入能力和带宽,一般会包含光端口、高速电口等端口;
3、按照应用区域划分:
广域的交换机:是一种在通信系统中完成信息交换功能的设备,它应用在数据链路层。交换机有多个端口,每个端口都具有桥接功能,可以连接一个局域网或一台高性能服务器或工作站。广域网交换机主要应用于电信领域,提供通信用的基础平台;
局域网交换机:应用于局域网络,用于连接终端设备,如PC机及网络打印机等。
交换机构成
从硬件结构来看,交换机由机壳、电源、风扇、背板、管理引擎、系统控制器、交换模块、线卡构成。机壳是交换机的外壳,用于保护内部电子元器件,某些交换机采用金属机壳,可防止磁场对交换机的干扰。风扇用于对交换机散热,保证交换机内部温度处于正常区间,保障交换机长期稳定运行。电源包含外置电源、内置电源两种方式,外置电源可提供灵活电源配置。框式交换机中的背板是用于连接管理引擎、交换模块、线卡等部分的一块PCB板。

管理引擎:管理引擎上有配置口,属于串行接口,可通过串口线缆和计算机连接,用于对交换机的管理及配置操作。
系统控制器:负责控制电源和风扇。
线卡:可用于配置以太网接口,通过以太网接口与计算机或其他硬件设备连接,用于数据传输。
交换模块:负责不同接口之间的数据转发和交换,交换单元采用高性能ASIC芯片。
二、交换机交换架构
业界主流的三种架构:Full-MESH架构;CROSSBAR架构;CLOS架构。目前主流的高端核心交换机大部分采用CLOS架构。

基于CLOS架构的交换网板设计
三种交换网板设计:①非正交结构/平行结构:线卡与交换模板平行,二者通过在背板上走线连接。华为的交换机使用非正交设计。
缺点:PCB背板走线带来信号干扰、背板设计限制宽带升级、散热难度大。②正交结构:线卡和交换模块垂直,通过背板直接连接,
该设计减少了背板走线带来的信号衰减,但是限制了带宽升级,思科使用正交结构。③无背板架构:线卡和交换模块垂直连接,解除了背板对宽带升级的限制,容易散热。

交换模块作用机制:线卡A到线卡B的数据传输路径为:线卡A→背板→交换模块→交换芯片→背板→线卡B。交换模块通过内部芯片,识别MAC地址,并将MAC地址和对应的线卡端口对应,从而将数据转发至目的端口。
三、交换机的技术原理
交换机在同一时刻可进行多个端口对之间的数据传输。每一端口都可视为独立的物理网段(注:非IP网段),连接在其上的网络设备独自享有全部的带宽,无须同其他设备竞争使用。当节点A向节点D发送数据时,节点B可同时向节点C发送数据,而且这两个传输都享有网络的全部带宽,都有着自己的虚拟连接。假使这里使用的是10Mbps的以太网交换机,那么该交换机这时的总流通量就等于2×10Mbps=20Mbps,而使用10Mbps的共享式HUB时,一个HUB的总流通量也不会超出10Mbps。总之,交换机是一种基于MAC地址识别,能完成封装转发数据帧功能的网络设备。

交换机工作于OSI参考模型的第二层,即数据链路层。交换机内部的CPU会在每个端口成功连接时,通过将MAC地址和端口对应,形成一张MAC表。在今后的通讯中,发往该MAC地址的数据包将仅送往其对应的端口,而不是所有的端口。因此,交换机可用于划分数据链路层广播,即冲突域;但它不能划分网络层广播,即广播域。
交换机拥有一条很高带宽的背部总线和内部交换矩阵。交换机的所有的端口都挂接在背部总线上,控制电路收到数据包以后,处理端口会查找内存中的地址对照表以确定目的MAC(网卡的硬件地址)的NIC(网卡)挂接在哪个端口上,通过内部交换矩阵迅速将数据包传送到目的端口,目的MAC若不存在,广播到所有的端口,接收端口回应后交换机会“学习”新的MAC地址,并把它添加入内部MAC地址表中。使用交换机也可以把网络“分段”,通过对照IP地址表,交换机只允许必要的网络流量通过交换机。通过交换机的过滤和转发,可以有效的减少冲突域。
四、交换机、集线器和路由器的区别
集线器仅仅知道端口上是否连接了设备,经过集线器传输的数据包,所有设备都能接收到,如右图,当主机A发送数据包给主机C时,主机B和D都能接收到数据;

路由器用于连接两个网络(如右图),他们有自己唯一的网络地址,有各自的路由器1和路由器2,和交换机A和交换机B以及主机在各自网络内部交换数据。路由器可以使得不同网络之间实现数据传输。
五、交换机性能指标

六、交换机应用场景
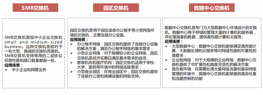
按照交换机的应用场景分类:商用交换机和工业交换机。商用交换机按照应用场景分类:企业网交换机(SMB交换机)、园区交换机、数据中心交换机。

七、数据中心交换机——传统三层结构
传统三层网络架构:包括数据中心与外部运营商互联的核心交换层,接入层,以及将连接两者实现数据聚合的汇聚层。,现今的数据中心网络主要分为三层拓扑结构。
接入交换机物理连接服务器;
汇聚交换机连接同一个二层网络(VLAN)下的接入交换机,同时提供其他的服务,例如防火墙,SSL offload,入侵检测,网络分析等, 它可以是二层交换机也可以是三层交换机;
核心交换机为进出数据中心的包提供高速的转发,为多个二层局域网(VLAN)提供连接性,核心交换机为通常为整个网络提供一个弹性的三层网络。
传统三次网络架构弊端
①带宽的浪费:为了防止环路,汇聚层和接入层之间通常会运行STP协议,使得接入交换机的上联链路中实际承载流量的只有一条,而其他上行链路将被阻塞(如图中虚线所示),造成了带宽的浪费;
②故障域较大:STP协议由于其本身的算法,在网络拓扑发生变更时需要重新收敛,容易发生故障,从而影响整个VLAN的网络;
③难以适应超大规模网络:在云计算领域,网络规模扩大,数据中心也分布在不同的地理位置,虚拟机要求能在任意地点创建,迁移,而保持其网络属性(IP, 网关等)保持不变,需要支持大二层网络,在上图的拓扑中,无法在VLAN10和VLAN20之间作上述迁移;
④传统架构下,当存在大量东西向流量时,汇聚交换机和核心交换机的压力会大大增加,网络规模和性能也就限制在了汇聚层和核心层。要支持大规模的网络,就必须有性能最好,端口密度最大的汇聚层核心层设备,这样的设备成本高,不是所有企业都买得起,且必须在建设网络时就预先规划好网络规模,在网络规模小时,会造成资源的浪费,在网络规模继续扩大时,扩容也比较困难,因而让企事业单位陷入了成本和可扩展性的两难选择之中。
八、数据中心交换机——叶脊结构
叶脊结构(分布式核心网络)架构:Spine-Leaf 网络架构,也称为分布式核心网络,由于这种网络架构来源于交换机内部的 Switch Fabric,因此也被称为Fabric 网络架构,同属于 CLOS 网络模型。事实已经证明,Spine-Leaf 网络架构可以提供高带宽、低延迟、非阻塞的服务器到服务器连接。
数据中心网络拓扑结构由Spine和Leaf这两个交换层组成
Leaf层由访问交换机组成,汇聚来自服务器的流量,并直接连接到Spine或网络核心。
Spine交换机在全网格拓扑中互连所有Leaf交换机。上图中,绿色节点代表交换机,
灰色节点代表服务器。在绿色节点中,最上面的是Spine节点,下面是Leaf节点。
Spine-Leaf架构更适合满足现代应用程序的需求
扁平化:扁平化设计缩短服务器之间的通信路径,从而降低延迟,可以显著提高应用程序和服务性能。

易扩展:如果 Spine 交换机的带宽不足,我们只需要增加 Spine 节点数,也可以提供路径上的负载均衡;如果接入连接不足,则只需增加 Leaf 节点数。
低收敛比:容易实现 1:X 甚至是无阻塞的 1:1 的收敛比,而且通过增加 Spine 和 Leaf 设备间的链路带宽也可以降低链路收敛比。简化管理:叶脊结构可以在无环路环境中使用全网格中的每个链路并进行负载平衡,这种等价多路径设计,在使用 SDN 等集中式网络管理平台时处于最佳状态。
边缘流量处理:随着物联网(IoT)等业务的兴起,接入层压力剧增,可能有数千个传感器和设备在网络边缘连接并产生大量流量。Leaf 可以在接入层处理连接,Spine 保证节点内的任意两个端口之间提供延迟非常低的无阻塞性能,从而实现从接入到云平台的敏捷服务。
多云管理:数据中心或云之间通过 Leaf Spine 架构仍可以实现高性能、高容错等优势,而多云管理策略也逐渐成为企业的必选项。
九、工业级交换机定义和应用场景
工业交换机,也称之为工业以太网交换机,即广泛应用在工业控制系统领域内的工业交换机设备,因为所采用的网络标准其开放性好、用途广泛,适应于低温高温,抗电磁干扰强,防盐雾,抗震性能强。其使用的是透明而统一的TCP/IP协议,以太网已经是工业控制系统领域内的主要通信标准。工业交换机具备电信级性能特征,可承受苛刻的工作环境。产品系列丰富多彩,端口配置灵活,可以满足各类工业领域的应用需要。产品选用宽温设计,防护等级不低于IP30,支持标准及私域的环网冗余协议。

和商用交换机的区别相比:以太网在设计的时候,因其选用载波通信监听时分复用冲突检测(CSMA/CD机制),在繁杂的工业生产环境中运用,其稳定性大幅度降低,进而导致以太网无法使用。工业交换机选用存储转换交换方式,同时提高以太网通信速度(支持更高的数据传输速度,如千兆以太网(1 Gbps)或万兆以太网(10Gbps)。),而且内置智能报警设计监控网络运行状况,使得在极端危险的工业生产环境中确保以太网可靠稳定的运行。
十、工业交换机认证要求
工业交换机因为应用及市场定位的关联,差别于普通交换机,它更关心可靠性,稳定性,耐热,耐震动,抗腐蚀等一些工业生产特点。工业生产以太网交换机因其较高的防护等级(一般IP40)、较强的电磁兼容性(EMS 四级)、好的工作特性而运用在一些自然环境标准严格的制造业当场,为工业生产通讯给予充分的确保。

十一、交换机产业链

交换机产业链上游主要包括芯片、元器件、光模块、电路板、电源模块和结构件等元件;中游按照终端应用场景,可分为无管理交换机、二层管理交换机、三层管理交换机、PoE交换机、工业交换机和数据中心交换机等;下游应用于电信运营、云服务、数据中心等领域。
审核编辑:黄飞
下一篇:浅谈SPI的通信线路
Ceva Richard Kingston:2024半导体市场将出现