时间:2023-09-22 10:30
人气:
作者:admin
当前,我国已建成全球规模最大、覆盖广泛、技术领先的光纤网络,从中央到地方密集出台相关政策支持光纤网络在各行各业应用部署。《“十四五”信息通信行业发展规划》提出要推动全光接入网进一步向用户终端延伸,推广实施光纤到房间、到桌面、到机器。《“双千兆”网络协同发展行动计划(2021-2023年)》提出要在工业、交通、电网、教育、医疗、港口、应急公共服务等典型行业开展全光网络建设部署。
F5G 全光网络是新型网络基础设施,打造了简架构、高可靠、智运维的新一代工厂网络,助力智能制造信息化体系搭建;与云计算、数字孪生、机器视觉、AI质检等技术相结合,实现制造企业的数字化、智能化转型。
F5G全光工厂网络规划设计指南是在业界全光工厂的优秀设计经验基础上归纳总结出的规划设计参考,为制造企业开展数字化转型、推进F5G全光网络建设提供参考。指南详细阐述了F5G全光网络在制造工厂场景的组网架构设计方法、PON技术、分光比、保护组网设计方法。详细阐述了制造园区生产网、办公网、视频监控网的综合布线规划设计方法和设备选型建议。各制造企业及设计单位可根据项目的实际情况进行增删或者调整。
若希望了解F5G全光工厂网络方案、方案价值、案例,请参考《智慧工厂F5G全光网应用技术白皮书》。














































编辑:黄飞
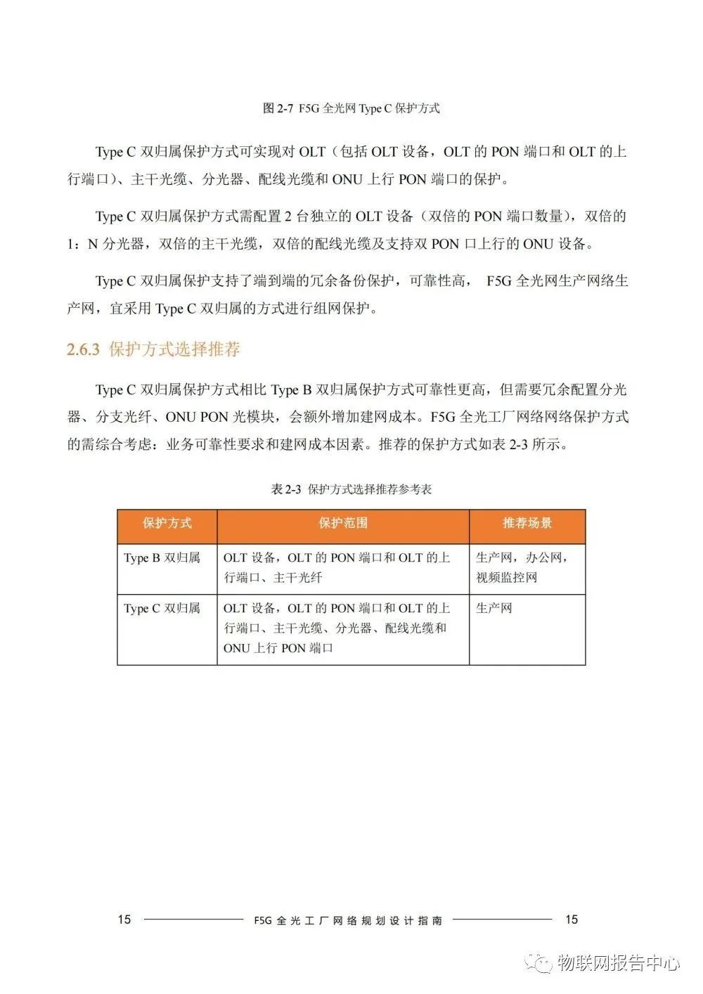
Ceva Richard Kingston:2024半导体市场将出现