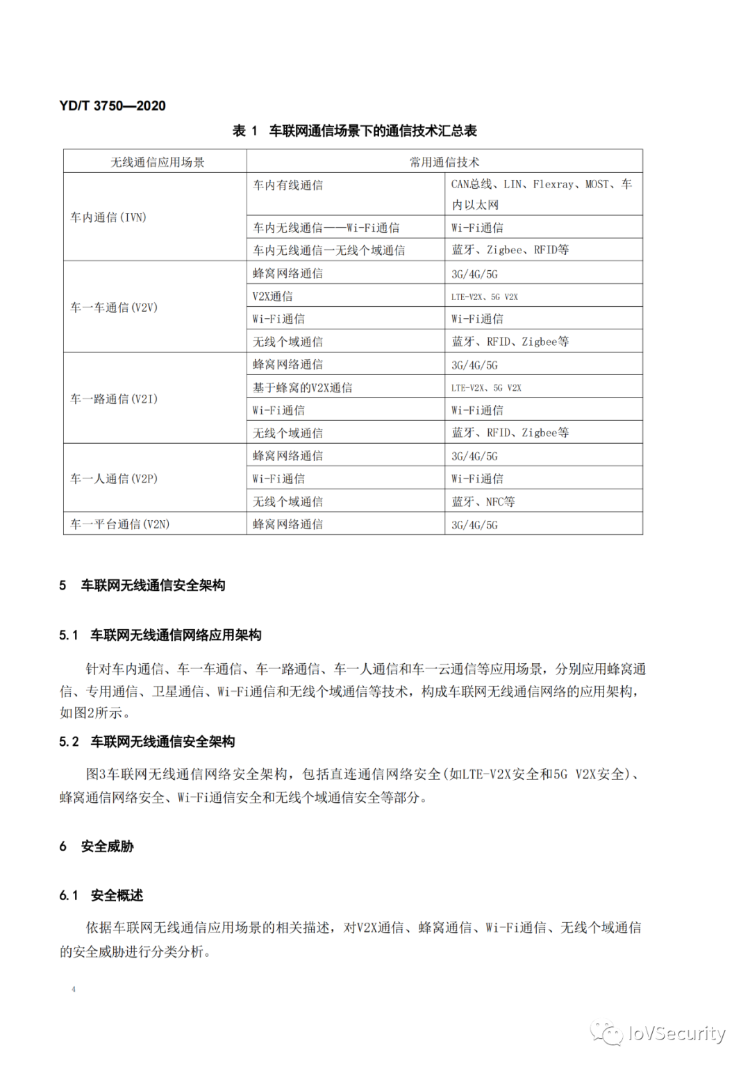
车一人
通信(V2P)是指基于蜂窝通信(3G/
4G/
5G)技术、
Wi-Fi通信、无线个域通信(如
蓝牙、
NFC)等技术,实现车载
电子设备与车联网移动电子设备(如便携式
电脑、
智能手机或其他手持设备)之间的通信。通过车-人通信场景下的应用,一 方面是实现基于车联网移动终端的远程控车、车联网
信息娱乐服务,主要以车辆与驾乘人员的信息交互为主。另一方面是实现弱势交通参与者与车辆之间的车辆相对位置信息的获取、碰撞预警和紧急制动等应用,以车辆与路边行人、非机动车驾驶员的信息交换为主。.








编辑:黄飞