时间:2022-05-17 16:38
人气:
作者:admin
对于USB TYPE C的PD快充这块来说,熟悉的人很熟悉,不熟悉的人,那就是不熟悉啊。
首先,我们从最简单的说起,看下图,先认识一下我们常见手机充电的需要的USB接口。

注意一点是:我们常说的USB1.0,USB2.0,USB3.0,USB3.1,这种完整名称是:USB传输协议。上图的是USB接口,传输协议跟USB接口是两码事,
下图是USB type C接口的标准引脚:24 PIN,可以看出把普通USB接口兼容,和影像,数据传输(如HDMI、DVI、VGA接口)都能兼容,就是说以后只需要一条USB Type C接口即可完成。我们这次讲的是供电充电这块的,所以当USB type C只用于供电时(如充电宝,适配器,车充,排插等),可以不需要标准的24 PIN,可以去掉如A2,A3,A8,A10,A11,B2,B3,B8,B10,B11等PIN脚,这些USB 接口厂商已经有这样的,可以省成本.

USB-PowerDelivery既我们常说的USB PD快充协议,PD快充。是由USB-IF组织制定的一种快速充电规范。USBPD透过USB电缆和连接器增加电力输送,扩展USB应用中的电缆总线供电能力。该规范可实现更高的电压和电流,输送的功率最高可达100瓦,并可以自由的改变电力的输送方向(如充电宝的输入输出充电口和移动设备的双向充电,如IPAD PRO,华为MATE20)。
USB PD协议是在 USB Type C接口上诞生的快充充电协议。所以有些人对于USBPD和Type-C的关系容易混淆,type c是一种接口规范,默认最大支持5V3A的充电,但在type C接口实现PD协议后,将可以把充电功率最大支持到:18W,30W,45W,60W等甚至到最大的100W。
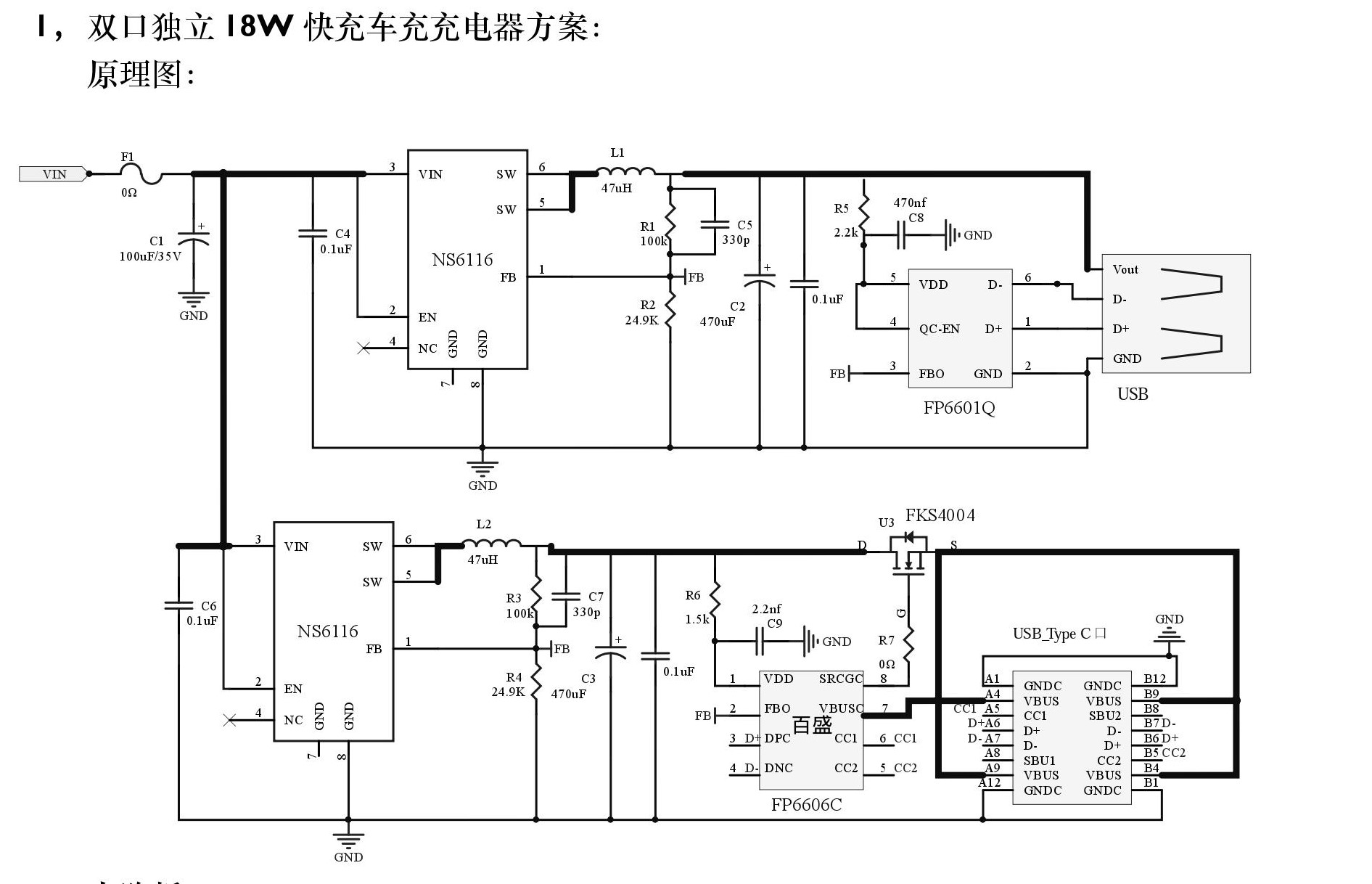
目前市场上很多品牌已经有支持PD快充的手机(iphone8以上机型,小米,华为,三星,诺基亚,努比亚,锤子,索尼,魅族,雷蛇,奇酷,HTC,LG等,2),2019年将会有更多的机型爆发出来,手机充电功率一般以18W为主,如果要做PD充电产品(如充电宝,适配器,车充,排插等),18W的建议搭配FP6606C的PD快充协议芯片,来做充电宝,适配器,车充,排插等等。


或许有的人还没开始接触QC3.0或者QC2.0快充,需要了解 {点击这里} 。这里不做介绍. 不过需要讲的是,QC3.0/2.0和目前的PD快充,是高压快充(9V,12V,15V,),20V是笔记本。
QuickCharge3.0/2.0是纯快速充电的协议,专注的只有充电,只能单向电能传输。协议是通过D+,D-手机和协议芯片来通讯进行握手匹配,然后再提高改变V+(输出电压),使充电功率增加,充电就更快。

USB-PowerDelivery (USB PD看似只是电源传输与管理的协议,实际上它可改变端口角色,可与有源电缆通讯,允许成为受电设备等诸多高级功能,就是手机给另外一部手机的反向充电,这个知道就可以了。USB PD协议是通过 type C口独有的CC 引脚来进行通讯。

QC3.0/2.0和USB PD的通讯引脚不一样,所以我们在做PD充电器/充电宝和车充时,可以做到既能支持QC和PD的快充产品出来。如这款PD快充协议芯片:FP6606C
产品信息: 芯片一级代理商:深圳市百盛新纪元半导体有限公司
| QC3.0快充协议IC | 封装 | 输出电压档 | 支持协议 | 注 |
| FP6601Q | SOT23-6 | 3.6V~12V / 5V, 9V, 12V | QC3.0, QC2.0 , FCP , AFC , BC1.2,Apple 2.4A, Apple 2A | |
| FP6600Q | SOP8 | 3.6V~120 / 5V, 9V, 12V,20V | QC3.0, QC2.0 , FCP , AFC , BC1.2,Apple 2.4A, Apple 2A | |
| FP6601AM 多口快充 | SSOP10 SSOP16 | 3.6V~12V / 5V, 9V, 12V | QC3.0, QC2.0 , FCP , AFC , BC1.2,Apple 2.4A, Apple 2A |
| PD快充协议芯片 | 封装 | 输出电压档 | 支持协议 | 注 |
FP6606AC (A+C双口) | QFN20 SSOP20 | 3.6V~12V / 5V, 9V, 12V,15V | PD3.0,PD2.0, QC3.0, QC2.0, FCP,AFC, BC1.2,Apple 2.4A/2A | |
| FP6606C | SOP8 | 3.6V~12V / 5V, 9V, 12V | PD3.0,PD2.0, QC3.0, QC2.0, FCP,AFC, BC1.2,Apple 2.4A/2A | |
FP6606CM 多口 | SSOP16 | 3.6V~12V / 5V, 9V, 12V,15V | PD3.0,PD2.0, QC3.0, QC2.0, FCP,AFC, BC1.2,Apple 2.4A/2A | |
| FP6606 | QFN16 QFN24 | 3.3V~20V | PD3.0等全兼容(外挂MCU) |
USB PD快速充电通信原理:(知道下就可以了)
USBPD的通信是将协议层的消息调制成24MHZ的FSK信号并耦合到VBUS上或者从VBUS上获得FSK信号来实现手机和充电器通信的过程。如图所示,在USB PD通信中,是将24MHz的FSK通过cAC-Coupling耦合电容耦合到VBUS上的直流电平上的,而为了使24MHz的FSK不对PowerSupply或者USBHost的VBUS直流电压产生影响,在回路中同时添加了zIsolation电感组成的低通滤波器过滤掉FSK信号。
US BPD的原理,以手机和充电器都支持USBPD为例讲解如下:
1)USBOTG的PHY监控VBUS电压,如果有VBUS的5V电压存在并且检测到OTGID脚是1K下拉电阻(不是OTGHost模式,OTGHost模式的ID电阻是小于1K的),就说明该电缆是支持USBPD的;
2)USBOTG做正常BCSV1.2规范的充电器探测并且启动USBPD设备策略管理器,策略管理器监控VBUS的直流电平上是否耦合了FSK信号,并且解码消息得出是CapabilitiesSource消息,就根据USBPD规范解析该消息得出USBPD充电器所支持的所有电压和电流列表对;
3)手机根据用户的配置从CapabilitiesSource消息中选择一个电压和电流对,并将电压和电流对加在Request消息的payload上,然后策略管理器将FSK信号耦合到VBUS直流电平上;
4)充电器解码FSK信号并发出Accept消息给手机,同时调整PowerSupply的直流电压和电流输出;
5)手机收到Accept消息,调整ChargerIC的充电电压和电流;
6)手机在充电过程中可以动态发送Request消息来请求充电器改变输出电压和电流,从而实现快速充电的过程。
Ceva Richard Kingston:2024半导体市场将出现