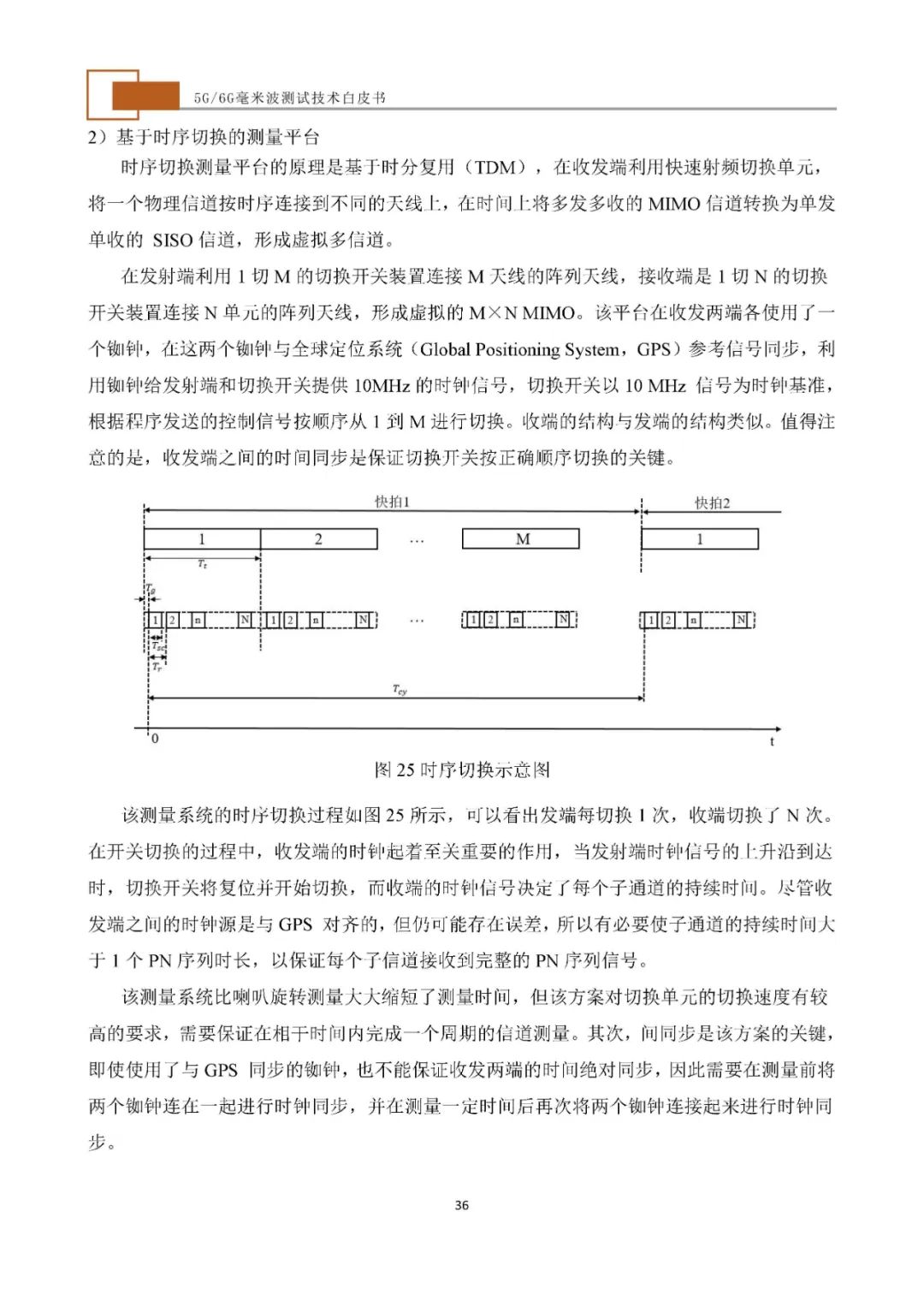
时间:2023-04-20 15:42
人气:
作者:admin
2022年,以全频谱、全覆盖、全应用、强安全为特征的6G技术研究开始进入业界视野并成为全球焦点。目前世界主要国家和地区均已启动6G研究,通过加大资金投入布局科研项目等措施,加速6G创新技术研发。在2022年3月22-24日举行的第二届全球6G技术大会上,重磅发布13本白皮书,其中毫米波方面发布了《5G/6G毫米波测试技术白皮书》。
5G时代乃至未来6G,毫米波在测试指标体系、测试原理与方法、测试平台都迎来重大变革。《5G/6G毫米波测试技术白皮书》从5G/6G毫米波测试系统、5G毫米波设备的特点、OTA射频测试、OTA系统性能测试、6G测试技术展望等几方面梳理了5G/6G毫米波测试标准的进展、相关测试技术的研究进展,并对6G测试技术进行了初步的展望。
























































编辑:黄飞
Ceva Richard Kingston:2024半导体市场将出现