全球最实用的IT互联网信息网站!

AI人工智能P2P分享&下载搜索网页发布信息网站地图

当前位置:诺佳网 > 电子/半导体 > 移动通信 >

5G承载、数据中心的光模块技术详细研究

时间:2023-02-20 10:04

人气:

作者:admin

标签: 光模块  5g 

导读:5G承载、数据中心的光模块技术详细研究-光模块对于移动通信网络的传输性能保障具有重要影响,随着5G建设的持续推进和应用场景的不断丰富,为满足更大带宽、更高性能、更低成本和...
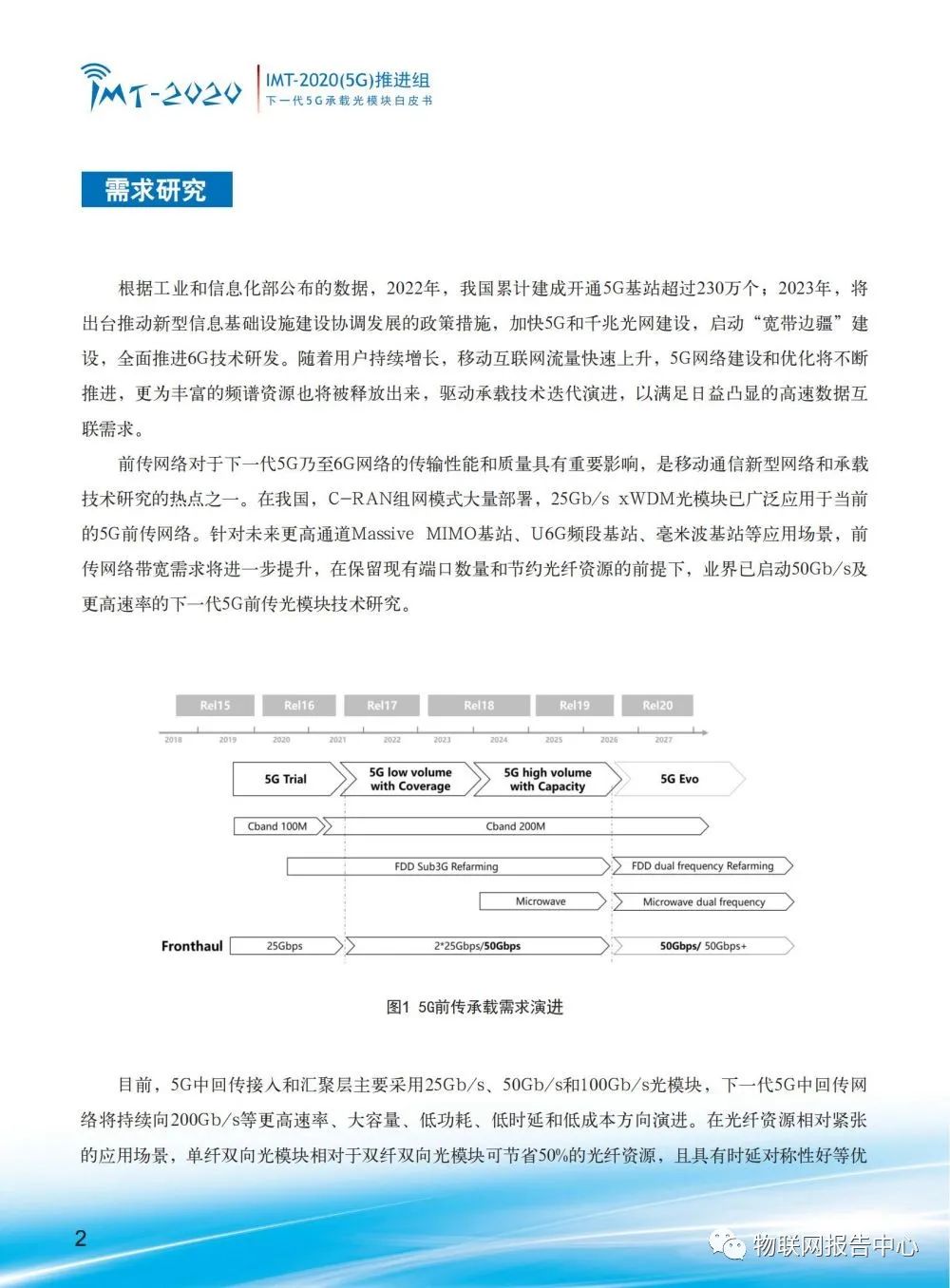
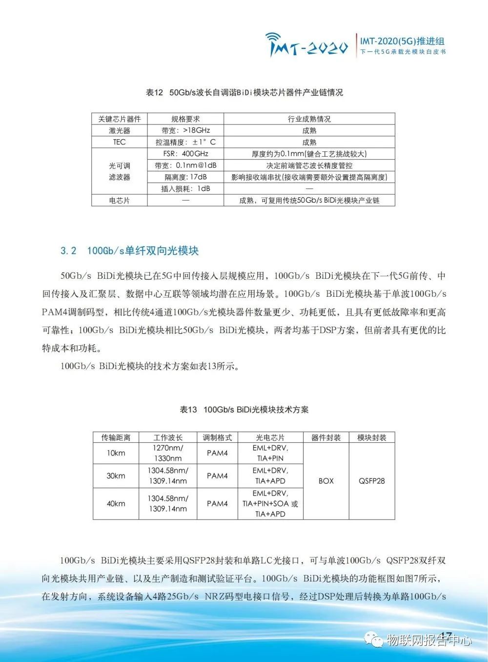
 自2019年6月工业信息化部正式发放牌照以来,我国第五代移动通信5G)技术商用部署已有三年,并进入规模化应用关键期。承载光模块对于移动通信网络的传输性能保障具有重要影响,随着5G建设的持续推进和应用场景的日益丰富,为满足更大带宽、更高性能、更低成本和更小尺寸等承载需求,业界不断探索新型5G前传和中回传光模块技术研究,为Beyond 5G乃至6G部署进行充分准备。  早期,IMT-2020(5G)推进组5G承载工作组发布了《5G承载光模块白皮书》、《5G承载与数据中心光模块白皮书》,对5G承载、数据中心及全光接入等相关应用领域的光模块技术进行了详细研究,其中部分方案已逐步成熟并走向规模应用。  本白皮书将在前期白皮书研究工作基础上,结合下一代5G承载光模块的核心需求,研究新型技术方案,并对5G承载光模块及核心光电芯片器件产品化能力进行评估,提出后续发展建议,推动下一代5G承载光模块产业链协同有序发展。

d8ad9702-b077-11ed-bfe3-dac502259ad0.jpg

d8ec22ce-b077-11ed-bfe3-dac502259ad0.jpg

d935c69a-b077-11ed-bfe3-dac502259ad0.jpg

d96b4180-b077-11ed-bfe3-dac502259ad0.jpg

d9a967b2-b077-11ed-bfe3-dac502259ad0.jpg

d9e8ca56-b077-11ed-bfe3-dac502259ad0.jpg

da1f7e5c-b077-11ed-bfe3-dac502259ad0.jpg

da51f544-b077-11ed-bfe3-dac502259ad0.jpg

da87c7fa-b077-11ed-bfe3-dac502259ad0.jpg

dac8b0ee-b077-11ed-bfe3-dac502259ad0.jpg

db1c4ede-b077-11ed-bfe3-dac502259ad0.jpg

db5b6c0e-b077-11ed-bfe3-dac502259ad0.jpg

db96d1a4-b077-11ed-bfe3-dac502259ad0.jpg

dbc2bd96-b077-11ed-bfe3-dac502259ad0.jpg

dbf7f6e6-b077-11ed-bfe3-dac502259ad0.jpg

dc312bd2-b077-11ed-bfe3-dac502259ad0.jpg

dc6ca522-b077-11ed-bfe3-dac502259ad0.jpg

dcaebbf6-b077-11ed-bfe3-dac502259ad0.jpg

dd008d5a-b077-11ed-bfe3-dac502259ad0.jpg

dd3386e2-b077-11ed-bfe3-dac502259ad0.jpg

dd6afadc-b077-11ed-bfe3-dac502259ad0.jpg

ddb1e0aa-b077-11ed-bfe3-dac502259ad0.jpg

ddf2cad4-b077-11ed-bfe3-dac502259ad0.jpg

de2447ee-b077-11ed-bfe3-dac502259ad0.jpg

de5757e2-b077-11ed-bfe3-dac502259ad0.jpg

de9109f6-b077-11ed-bfe3-dac502259ad0.jpg

dec3a104-b077-11ed-bfe3-dac502259ad0.jpg

df0feb2c-b077-11ed-bfe3-dac502259ad0.jpg

df52ba4c-b077-11ed-bfe3-dac502259ad0.jpg

df8af74a-b077-11ed-bfe3-dac502259ad0.jpg

dfbd2062-b077-11ed-bfe3-dac502259ad0.jpg编辑:黄飞
温馨提示:以上内容整理于网络,仅供参考,如果对您有帮助,留下您的阅读感言吧!
相关阅读
本类排行
相关标签
本类推荐

CPU | 内存 | 硬盘 | 显卡 | 显示器 | 主板 | 电源 | 键鼠 | 网站地图

Copyright © 2025-2035 诺佳网 版权所有 备案号:赣ICP备2025066733号
本站资料均来源互联网收集整理,作品版权归作者所有,如果侵犯了您的版权,请跟我们联系。

关注微信