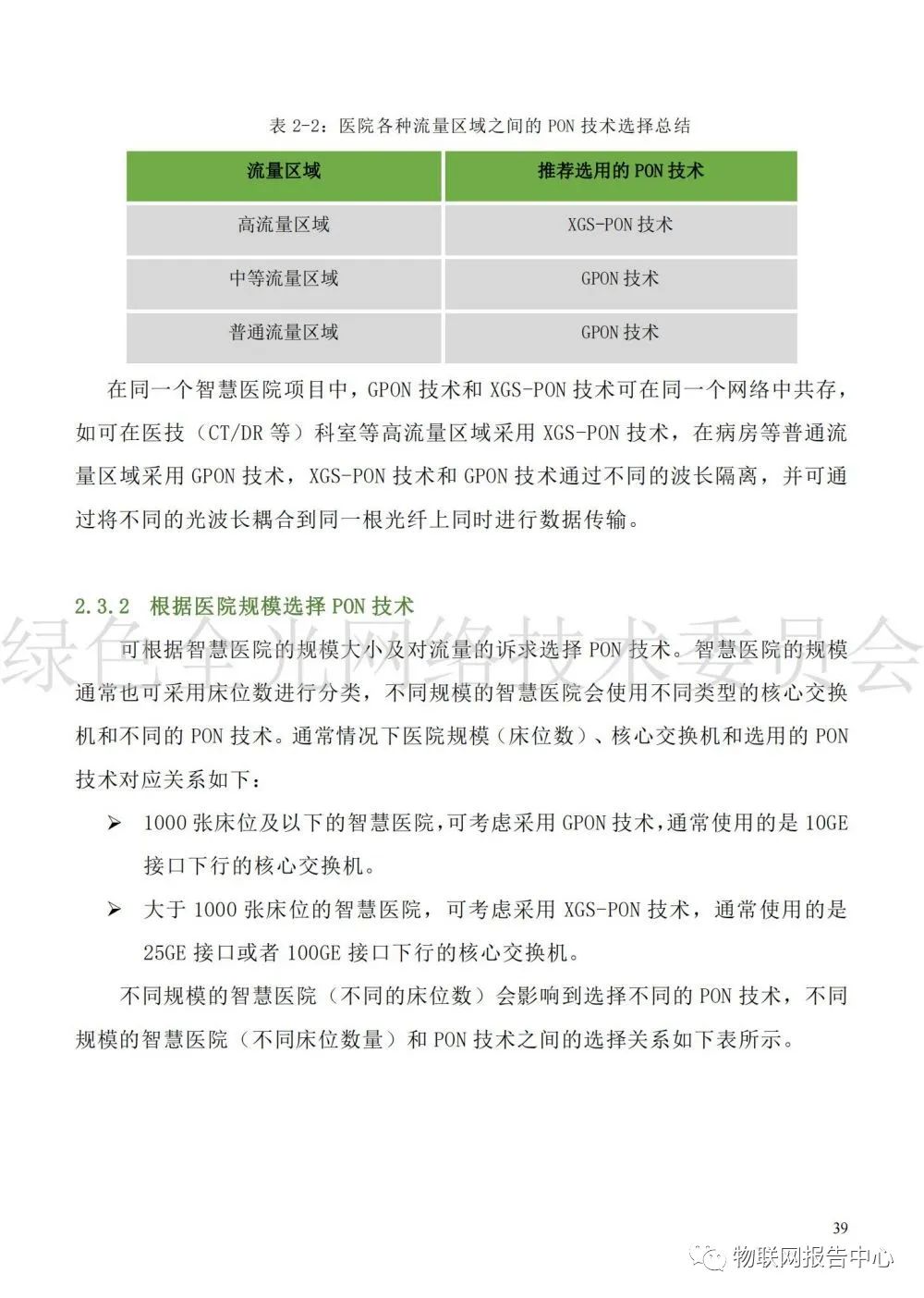
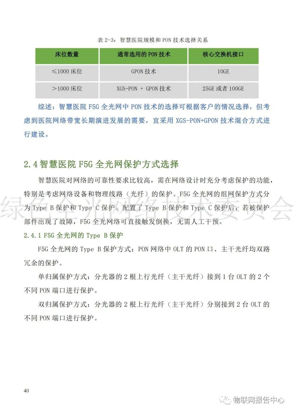
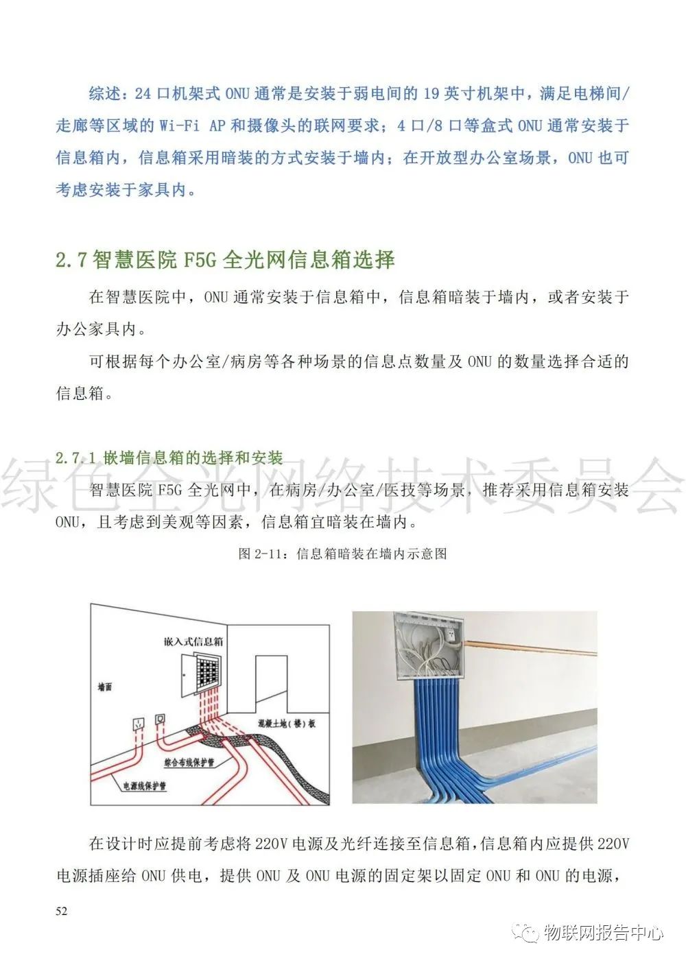
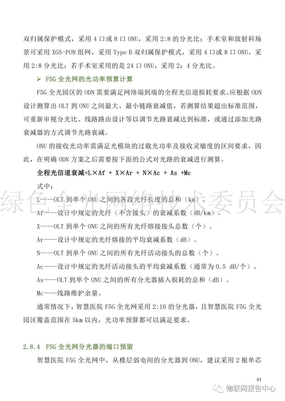
时间:2023-03-01 10:24
人气:
作者:admin
F5G 全光网络是新型网络基础设施,打造了大带宽、低时延和全光联接的新一代医院网络,助力智慧化医疗服务体系搭建;与云计算、物联网和大数据等技术相结合,实现诊疗数据的高效流通,提供更优质的服务。 目前,产业上下游正在持续加大F5G全光网络投入,医疗信息化示范场景也在不断丰富,让医院实现智慧化转型,提供更加优质的健康服务。提升国民整体健康水平是个长期过程,在科技的催化下,医疗产业从“医疗保障”到“健康服务”的转变将很快实现。 智慧医院 F5G 全光设计指南是在业界全光医院的优秀设计经验基础上,归纳总结出的设计参考及推荐配置供参考,各医院及设计单位可根据项目的实际情况进行增删或者调整。















































































































编辑:黄飞
Ceva Richard Kingston:2024半导体市场将出现