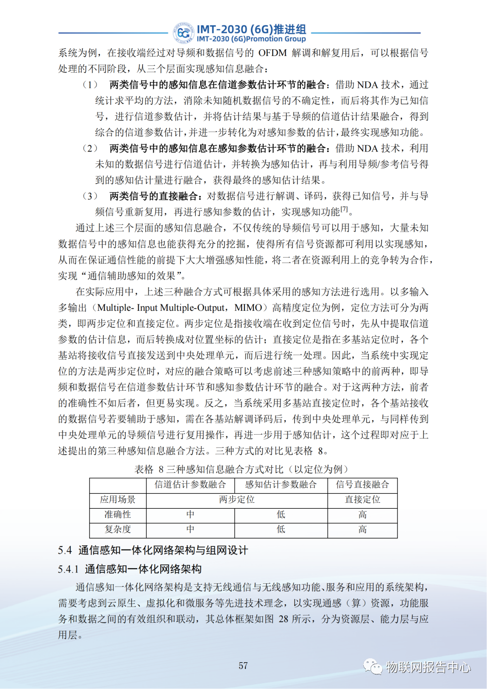
时间:2022-11-17 21:11
人气:
作者:admin
作为更先进的下一代移动通信系统,6G 的内涵将远超通信范畴,6G 将具备互联感知能力。未来的 6G 系统,频段更高、带宽更大、大规模天线阵列分布更密集,因此单个系统能够集成无线信号感知和通信能力,使各个系统之间可以相互提升性能。此时整个通信系统可以视作一个传感器,通过无线电波的传输、反射和散射等能力更好地理解物理世界,因而被称为“网络即传感器”。另一方面,感知可以实现高精度定位、成像和环境重建等能力,从而更精确掌握信道信息,提高通信性能。此外,感知作为 6G 的基础特性,能观测并对物理世界和生物世界进行采样,从而开启了物理和生物世界与数字世界融合的“新通道”。
未来十年,在无线技术不断创新的同时,将跨越人联和物联,迈向万物智联。更重要的是,6G 犹如一个巨大的分布式神经网络,集通信、感知、计算等能力于一身。由此产生的 6G 网络将重塑社会和经济,为未来的万物智能奠定坚实基础,实现物理世界、生物世界以及数字世界的无缝融合,开启万物互联、万物智能、万物感知的新时代。 在 IMT-2030(6G)推进组的统一安排下,无线技术工作组通信感知一体化任务组就通信感知一体化技术在 6G 应用场景需求、基础理论、空口技术、组网技术、硬件架构、原型验证等方面开展了深入调研分析,为下一步相关研究工作提供指导和思路。本报告在对当前国内外的主要研究状况进行调研分析的基础上,结合部分成员单位在通信感知一体化方面的研究工作,对通信感知一体化的研究挑战及潜在关键技术及应用前景进行了分析与探讨,以期对未来的 6G 研究工作起到一定的借鉴和指导作用。
以下是报告全文

















































































编辑:黄飞
上一篇:一个5G基站建设成本分析
下一篇:什么原因导致手机信号变弱
Ceva Richard Kingston:2024半导体市场将出现