时间:2022-08-11 16:49
人气:
作者:admin
电力线通信已经存在了很长时间,我们大多数人第一次接触到这项技术,它早期用于家庭自动化和电器的远程控制。它使用交流电源线作为电源和通信介质。
最初以现在称为 X10 协议的形式向公众介绍,使用相同电线进行通信的好处已广为人知,电力公司以及计算机网络和分布式音频流都使用该技术的扩展建筑物内。
本文着眼于电力线通信技术以及工程师可以用来实现它的设备。它检查了一些历史和流行协议及其优点和局限性,并讨论了在确定电力线通信是否适合您的应用时需要注意的问题。
它从何而来
电力公司很早就发现,除了通过广泛的电缆、开关、变压器和断路器网络提供原始高压交流电外,他们还需要一种通信方式。在 1920 年代和 1930 年代,人们不像今天那样依赖电力,因此当停电时,通常需要数天甚至数周的时间才能派出工作人员来查找和修复电力故障,尤其是在偏远地区。
对远程数据收集的最基本需求推动了早期系统的发展。最简单的实现使用窄带 15 至 500 KHz 载波进行基本的开/关键控,以便在高压电力线上进行长距离远程数据测量。这些低频射频信号以相对较低的幅度进行电容耦合(与交流电源的千伏级别相比),并且不会干扰早期电器中使用的 60 Hz 电源和定时信号。(例如,在晶体出现之前,早期的时钟会从 60 Hz 电源线获得时间参考,而高频不会通过将高压电压转换为当今使用的标准 120 伏特的变压器)。
现代发电站、变电站、远程开关、变压器甚至断路器都具有内置通信功能,因此可以进行动态切换、重新配置、故障检测和调解。在向主监控站发出故障信号之前,断路器可以自动重试几次。如果原因是暂时的短路或浪涌,则无需人工干预或拨打服务电话即可恢复供电。
使用现代电话、微波、光纤、蜂窝和基于互联网的遥测和控制的更高带宽正在取代旧的电力线调制器,用于发电机和开关站之间的链路。然而,公用事业公司使用电力线通信作为读取最新一代电表的一种方式的兴趣正在增长,并且正在制定标准。此外,这项技术仍然适用于具有自动化和能源管理功能的家庭和建筑物的部署。
易于实施
最初的 X10 协议仍然非常有用,并且为新设计做好了准备。它已成为家庭自动化的国际开放行业标准。基于多冗余、低带宽、真正互补的信号,大量 X10 模块和控制器已经并且今天仍然可用于家庭、公寓和商业建筑。
这个庞大的安装基础在两个方面是有益的。如果您设计一个传输控制器,您可以与许多不同的终端设备进行互操作。此外,终端设备已通过认证并获得机构批准。这可以节省时间、成本,并避免让您重新发明轮子。
请注意,X10 对于控制密集型而不是数据密集型应用程序很有用。由于数据速率很慢(低于 30 波特),因此这不是数据文件、音频、视频或 Internet 的可用标准。
但是,X10 在开关灯和电器的电源以及白炽灯调光方面非常有用。随着对降低能源使用和能源管理的持续重视,支持双向通信和多发射器系统的国际标准的增加为现代应用打开了大门,例如警报器、恒温器、安全摄像头平台控制器、电动百叶窗和电磁控制的加热器/冷却器通风。
几乎任何没有高端 DSP 功能的低成本微控制器都可以驱动 X10 协议。它使用相对较慢的 120 kHz 载波频率,可以通过低成本 MCU 上的计数器/定时器或 PWM 轻松合成。
逻辑 1 由 120 kHz 载波在零交叉点处的单个毫秒突发表示。逻辑 0 表示零点处没有载波(参见图 1)。载波应该在交流零交叉点的 200 微秒内处于活动状态,选择该点是因为从信噪比的角度来看,它是“最安静”的点。

图 1:在电源线过零的 200 微秒内出现 120 kHz 载波的 1 毫秒突发表示逻辑 1。没有载波表示逻辑 0。
任何控制/状态网络的一项必要功能是可寻址性,单、两相或三相电源线上最多可连接 256 个设备。这被分解为“房屋代码”(AP)和“单元代码”(1-16),以使典型的房主更容易理解和分配地址。
房屋代码使用 4 位二进制值(见表 1),而单元代码与命令共享 5 位地址空间(见表 2)。一个数据块中的 11 位由 2 位起始码、4 位房屋码和 5 位单元码(或命令码)组成。

表 1:4 位 House 代码分配(由 X10 提供)。

表 2:单元代码和命令共享一个 5 位二进制代码(由 X10 提供)。
每个位后面都有其补码位(参见图 2),因此每个位都被传输两次。每个块也被传输两次,其中三个电力线周期将传输分开(BRIGHT 和 DIM 命令除外)。

图 2:House 代码和 Unit 代码的每一位都在下面的零交叉处跟随一个真正的补码表示。这种冗余有助于防止基于噪声的错误触发和代码(由 x10 提供)。
作为一种通信协议,它非常简单,甚至可以轻松编码到小型 8 位微控制器中,从而实现与广泛部署的标准的低成本即插即用兼容性。外部电路也是最小的。所需要的只是一个过零检测器(晶体管)和一个高压耦合级(通常是聚苯乙烯电容器),您就可以上网了。
滚动你自己的非标准
存在几种允许对作为通信介质的电力线进行通用访问的 IC。这些外设式调制器/解调器芯片不仅允许您实现标准协议,还可以设计您自己的专有协议。
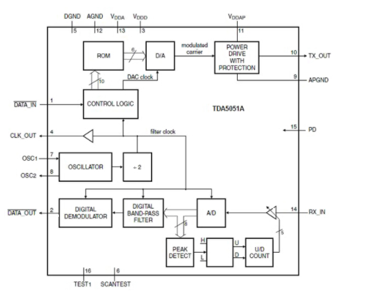
以NXP Semiconductors 的 TDA5051AT/C1电源线调制解调器 IC 为例。它是一种调制解调器外围芯片,使用幅移键控在家庭 120 或 240 VAC 家庭布线上实现 600 或 1200 波特的数据速率。
小型 16 引脚 SOIC 可以轻松嵌入到小型插座尺寸设计中,并且 5 伏操作使其与许多低成本传统处理器兼容。主机微控制器的主时钟或外部晶体均可用于生成精确的时基,该时基使用以 132.5 kHz 为中心的整形信号频谱,在 1500 Hz 间隔时变化为 20 dB(参见图 3)。

图 3:NXP Semiconductors 部件使用整形频谱模式来调制以 132.5 kHz 为中心的数据(由 NXP Semiconductors 提供)。
该芯片使用 LC 网络耦合到电力线网络,适用于隔离或非隔离应用;它包含可以将 120 dBμV RMS 推入 30 欧姆负载的内部驱动器。它用作状态机,内部 AGC 为接收和解码提供 A/D,为传输电平提供 D/A 转换器。它由内部控制逻辑驱动(参见图 4)。掉电引脚允许休眠模式以节省电力。NXP Semiconductors的培训模块可在 Digi-Key 的网站上获得,并提供了对 TDA5051 的良好概述。

图 4:作为状态机驱动的外设,TDA5051 几乎可以连接到任何微控制器的串行发送和接收比特流(由 NXP Semiconductors 提供)。
Cypress Semiconductor 还提供有趣的单芯片、5 伏电力线通信收发器外围芯片。根据赛普拉斯的说法, CY8CPLC10-28PVXI实现了可靠的 2400 bps 传输速率。包含的 PHY 和协议栈是片上的;作为外围设备,它通过 I²C 总线与主机处理器通信。它使用 FSK 作为调制方案,并且有一些参考设计使该部件能够通过 120、240、12 和 24 VAC 电源线传输数据。它还可以传输跨越直流电平的信号(参见图 5)。

图 5:作为独立外设 Cypress Semiconductor 的 CY8CPLC10 通过 I²C 与本地微控制器通信,完全免除了主机的任何电力线协议责任(Courtesy of Cypress Semiconductor)。
另一款电力线调制解调器来自Maxim的单芯片MAX2990ECB+. 这部分有点复杂,它基于正交频分复用 (OFDM) 类型的调制和解调方案。与 NXP 部分一样,它以半双工方式进行通信,但与其他部分的 600 和 1200 波特数据速率不同,该部分可达到每秒 100 kbits。该芯片被吹捧为具有集成物理和媒体访问控制层(MAC 和 PHY)的 SoC,还包括一个内部 16 位 RISC 微控制器,具有 32K 闪存和 8K RAM,利用内部共享的 4K 双端口 RAM 块MCU 和 PHY(参见图 6)。

图 6:Maxim MAX2990 使用双端口存储器架构和嵌入式微控制器内核,与缓冲管理调制解调器共享缓冲存储器。CRC 错误检测和加密由调制解调器处理(由 Maxim 提供)。
MAX2990内部包括一个前向纠错单元和一个基于硬件的快速加密和解密单元,分别有助于在不断变化的条件和安全性下恢复数据。载波检测多路访问/冲突避免方案用于仲裁通道访问,并且提供 SPI、UART 和 I²C 端口以及通用 I/O。
在核心
使用标准化微控制器内核的一个优势是拥有经验丰富的设计人员、编码人员和工具的社区;基于 8051 内核的 Atmel SoC 就是一个典型的例子。ATPL210A-A1U-Y 包括增强型 8051 内核,其速度性能是传统每周期 12 个时钟部件的五倍。它还包括一个用于 50 和 60 Hz 电源的电力线载波调制解调器,基于差分 BPSK、QPSK 和 8-PSK 类型的调制,具有高达 128,600 比特/秒的令人印象深刻的数据速率。
这不是你爸爸的 8051。这个 120 引脚 SoC 包括一个 MAC 协处理器,用于卸载主 CPU 和 32Kx8 片上 SRAM,映射为代码和 I/O 空间(参见图 7)。

图 7:嵌入式 8051 增强型内核与片上存储器和高级外设相结合,创建一个 SoC,该 SoC 自动将串行闪存或 EEPROM 中的程序存储器缓存到其双重功能(代码空间和数据空间)存储器中。那里还有一个高性能 OFDM 电力线调制解调器(由 Atmel 提供)。
通过 JTAG 提供调试入口,该器件可以从串行闪存自动引导加载到 SRAM。嵌入式 DMA、128 位 AES、UART、SPI、I²C、可编程看门狗和通用 I/O 都可用于基于非电力线的通信过程。这部分可以用作独立的电力线收发器。
发展动力
除了制造专用的电力线调制外设和 SoC,一些 IC 制造商还在其开发环境中支持电力线调制数据传输。Cypress Semiconductor 的 CY8CPLC10-28PVXI(前面讨论过)的CY3273开发套件演示了使用较低电压 (12 V/24 V) 交流和直流电源线的电源线通信。您也可以将这些部件用于 120 和 240 VAC 设计。NXP Semiconductors 还通过OM13313,598电源线调制解调器演示板
支持其 TDA5051AT/C1 。NXP 还提供应用说明和参考设计。 另一个来自意法半导体的例子是EVALST7590-2
评估套件,以支持其基于窄带 OFDM 调制的 ST7590T STarGRID™ 电力线调制解调器技术。符合 PRIME 标准的 PHY 具有 96 个用于 BDPSK、QDPSK 和 8-DPSK 子调制的子载波,可以在基于 72 kHz 载波的 CENELEC A 频段中运行,比特率高达每秒 128 kbits。
作为预防措施,电源线接口电子设备被包裹在绝缘有机玻璃外壳中,并使用带状连接方案来安全地驱动和控制调制器(参见图 8)。

图 8:STMicroelectronics EVALST7590 开发板以高压电源线作为通信介质,采用有机玻璃保护罩(由 STMicroelectronics 提供)。
Microchip 的开发环境支持与用于 Microchip Explorer 16开发板的AC164145和AC164142子板进行电源线调制通信。这些插件板使用由充当软件定义调制解调器的dsPICTM33F数字信号控制器驱动的模拟前端提供每秒 7.2 kbits 的数据链路。
此应用针对以每秒 6 kbits 运行的 BPSK 公用事业频段,用于自动抄表 (AMR) 应用、能耗监控以及单个设备访问和控制。作为预防措施,绝缘良好的高压适配器电缆将其连接到电源线。
DSP 为核心
高端网络、音频流和电力线视频应用的设计难度要大得多。在这些情况下,DSP 处理和算法使用高速数据流进行数据恢复甚至纠错。德州仪器 (Texas Instruments) 是一家在 DSP 方面根深蒂固的公司。他们提供支持电力线通信的芯片和开发套件。
Texas Instruments 的 TMDSPLCMODA-P3X实际上是一个套件插件,支持他们的Piccolo™ 系列32 位 DSP 处理器。它使用 USB 或串行端口与专为高级 LED 照明设计的照明控制电源进行通信。
德州仪器还拥有用于 Piccolo 系列的TMDSSOLARPEXPKIT太阳能资源管理器套件,该套件针对太阳能电池板和并网微型逆变器设计。现代太阳能电池板可以通过电力线进行通信,以读取每个电池的能量并从远程位置验证操作。TMS320F28035处理器用于上述两个 TI 开发套件。
疑虑和问题
在规划基于电力线的通信方案时要注意的一个问题是处理多个阶段。大多数住宅都有 120/240 VAC 服务,它使用两条彼此 180 度异相的 120 VAC 线路。三相系统也很常见,将 120 VAC 相位分隔 120 度。在所有情况下,当发射器处于一个相位而接收数据的设备处于另一个相位时,就会出现问题——信号可能无法通过。虽然相位之间的电容耦合可以通过调制信号,但它并不可靠。唯一可靠的方法是配备相位中继器或为每个相位配备一个发射器。
另一个问题和担忧是,为了有用和可靠,需要双向通信。在需要遵守峰值需求负载要求的能源管理系统中,如果您发送命令关闭某些设备,则最好得到确认作为回报。碰撞检测和避免方案在此发挥作用,以保持可靠的通信。
另一个可能的担忧是,非常嘈杂的设备(如旧搅拌机和有刷电机)会在交流线路上产生如此多的噪音,以至于信号难以恢复。良好的过滤可以帮助多个载波频率,但这是一个问题。
从设计的角度来看,电源线阻抗的变化可能会严重破坏向线路传输传输功率。每次打开或关闭某物或改变其操作模式时,电源线特性都会发生变化。即使是邻居的电器也会干扰。
结论
电力线在旧结构中很容易获得,并且很可能也会出现在新结构中(除非我们,作为一个社会有一个“来到特斯拉”的时刻)。因此,消耗电力的设备也可以无线通信,因为不需要新的电线。
电力线通信有它的顾虑和缺点,但它已被证明是一种相对可靠和有效的通信方式。它非常适合用于需要更节能的下一代电器和设备。
Ceva Richard Kingston:2024半导体市场将出现