时间:2022-09-13 15:46
人气:
作者:admin
导读
近日,前瞻产业研究院发布《大国算力——2022年东数西算机遇展望》,对东数西算布局现状和产业链机遇进行深度解析。
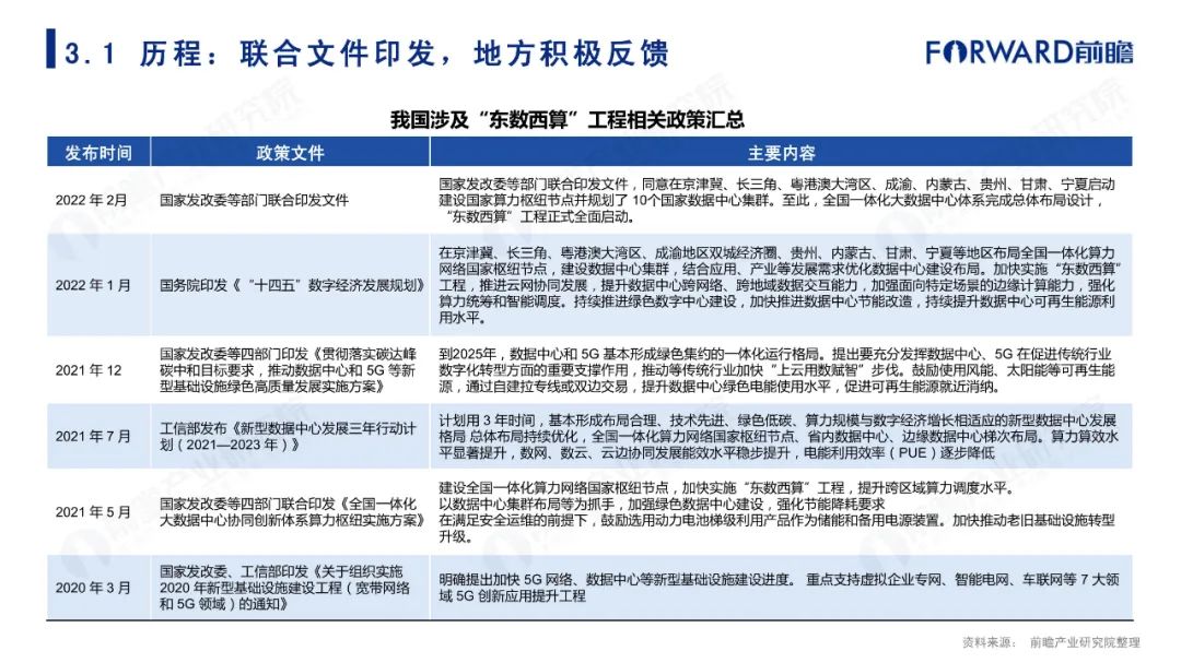
报告指出,2022年是“东数西算”元年,既是数字经济的本身需求,也是碳中和、碳达峰的“3060”框架指引。
“东数西算”工程开启我国国土空间算力资源跨区域统筹布局的新篇章。“东数西算”通过算力枢纽和数据中心集群建设,将有力带动产业上下游投资。国家以10个国家级算力枢纽节点的建设打响第一枪,最终要实现“网络无所不达、算力无所不在、智能无所不及”的全国性算力网络。
何谓“东数西算”
“数”指数据。在数据时代,数据的使用按使用频率可分为冷数据、温数据、热数据。热数据指使用频率高,对时延要求高的数据,多用于需精密操作的行业如医疗、高频交易、工业制造等;冷数据指使用频率低的数据,多为离线存储、灾备数据;温数据同样使用频繁,但对于时延要求低,如人工智能的模型训练。
“算”是算力。近年来,全社会数据总量呈爆发式增长,我国数据增量年均增速超过30%,算力设施的建设也将持续高速增长,而东西部算力资源差距不断拉大。“东数西算”即将东部海量数据,通过全国一体化的算力网络输送到西部,解决对东西部对数据处理需求和供给的不平衡问题,绝大部分的温数据、冷数据储存及相应处理需求均可转移至西部。
东数西算产业链机遇
“东数西算”工程带动的产业链条多,带动效益大。从产业链分类角度看,“东数西算”工程设计的产业链上游是数据中心和算网基础设施提供方,中游包括云计算、数据中心和通信网络运营方,下游为算力服务的使用方。
数据中心产业链充分受益“东数西算”工程
数据中心产业从上至下有望充分受益“东数西算”工程。数据中心是用于在网络上传递、加速、展示、计算和储存数据信息的物理场所,主要应用于对数据计算和储存有较大需求的组织。一个完整的数据中心由IT设备和基础设施共同构成。数据中心基础设施是支撑数据中心正常运行的各类系统的统称,具体包括制冷、配电、机柜、布线、监控等系统。
算力网络产业链为“东数西算”工程提供基础保障
“东数西算”涉及的产业链并不局限于数据中心业务。从算力网络的构成看可拆解为算王基础设施层、编排管理层、运营服务层三层。算力网络发展需要超大规模数据中心来保证算力供给,还需要高效计算优先网络来进行算力管理。
东数西算”工程驱动光通信产业链的发展
“东数西算”工程驱动光通信产业链的发展,有效改善时延问题,提高数据传输质量。数据互联互通有赖于光通信,而光通信网络是算力网络的基础。“东数西算”工程背景下,网络质量是实现算力均衡布局前提,光通信产业链增量最为明确,网络建设是当前西部地区首要任务,无论是将数据传输到西部地区进行计算,还是把数据传输到西部地区进行存储,前提都是建设数据中心之间的高速网络通道,将带动西部地区网络建设需求增加。光通信器件按照物理形态的不同,产业链可以分为光组件、光芯片、光器件(无源和有源)、光模块、光通信设备。光模块在“东数西算”工程中承担信号转换任务,可实现光信号的产生、信号调制、探测、光路转换、光电转换等功能。
行业:科技、绿色双主线,经济和生态共发展
“东数西算”具有经济和生态的双重意义,围绕“科技”、“绿色”两条主线,“科技”主线对应数据中心等产业链核心硬件设备国产化替代,“绿色”主线对应绿色降碳,液冷分布式供电、模块化机房、可再生能源等绿色先进的节能减碳技术。
行业:科技主线东数西算建设拉动服务器采购需求
服务器在数据中心硬件成本中占比70%左右,是数据中心IT设备的重要组成部分。服务器作为数字经济的算力基础设施,受益于我国数字经济的蓬勃发展,中国服务器出货量规模整体保持平稳增长。统计数据显示,中国服务器市场出货量为350万台,同比增长9.8%。东数西算规划10个国家数据中心集群,后续建设拉动服务器采购需求。
绿色主线:对应数据中心减碳需求
数据中心具有高耗能的属性,带来减碳需求。在数据中心的运营成本中,70%的成本来自于电力,因此碳排放强度也成为重点关注目标,通过“东数西算”能够将高耗电的数据中心放置在西部具有丰富风、光、水电资源的地区,从而实现减碳目标,也能够拉动新能源及配套设施的建设需求。
绿色主线:温控设备助力数据中心降低PUE
温控系统是数据中心产业链必不可少的环节,数据中心内放置大多为服务器、交换机等大型大功率企业级IT设备,设备在运转过程中会产生大量的热量,为了确保数据中心正常运转,需要保证数据中心处于恒温恒压之中。温控系统供应商可分为风冷系统与水冷系统。同时,降PUE将成为未来发展趋势,温控系统温控设备上游主要为核心零部件,包括压缩机、风机、水蒸发器等占数据中心能耗40%。因此,温控系统的能耗是PUE是否能降低到合理水平的关键因素之一。
IDC服务—电信运营商、第三方IDC厂商为主要参与者
IDC服务行业以三大运营商为主,中国IDC市场份额仍然以三大基础电信运营商为主。电信运营商布局较早,拥有网络和土地资源等行业优势,当前在我国数据中心市场占据主导地位。近年来以万国数据、奥飞数据等第三方服务运营商发展迅猛。
云计算——东数西算关键载体,迎来新一轮发展机遇
云计算作为算力输出的重要方式,是“东数西算”工程算力的关键载体,随着“东数西算”工程的开展,云计算行业将迎来新的发展机遇。从业务形态来看,云计算业务可分为laaS、PaaS和SaaS三类。国内云服务商以阿里/腾讯等互联网厂商、华为等服务器厂商为主。
具体内容如下















































编辑:黄飞
Ceva Richard Kingston:2024半导体市场将出现