时间:2022-03-20 10:46
人气:
作者:admin
编者按:3月13日,深圳由于疫情升级,启动全面管控措施,全市的工商业受到了不同程度的影响。华为作为民营企业,响应政府号召,给商户减租,和客户、合作伙伴共度时艰。中国移动MWDM首次开启了集采,采购CWDM基站前传设备178763套、MWDM基站前传设备9638套。标志着基于半有源MWDM的5G前传网络规模商用在即。最新Omidia的调研数据显示,2021年全球十大畅销手机排行榜上,三星Galaxy A12力压iPhone12登顶,中国厂商小米Redimi9A也位列第五名。编辑对于这周5G热点新闻进行点评。
3月13日,由于新冠疫情反弹,深圳的疫情管控措施升级,要求全市暂停堂食,一周之内全市公交、地铁停运,所有企业居家办公,这使得一些餐饮等服务类企业面临新的冲击。
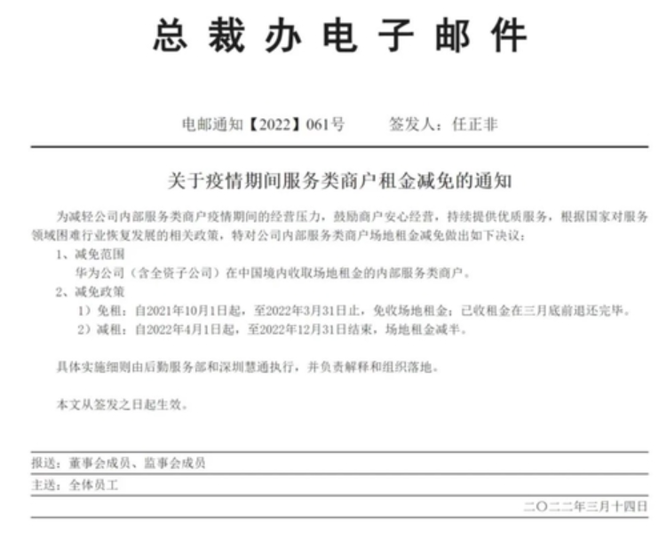
第二天,任正非便签发减免内部服务类商户租金。

《通知》显示,免租:自2021年10月1日起,至2022年3月31日止,免收场地租金;已收租金在三月底前退还完毕;减租:自2022年4月1日起,至2022年12月31日结束,场地租金减半。
Lily点评:由于美国将华为放入实体名单,华为这几年很难。在去年12月31日,华为轮值董事长郭平曾发表新年致辞时透露,华为2021年预计全年实现销售收入约6340亿元,同比下降28.9%。据悉,这是华为五年来收入情况首次出现下滑,并且是大幅度下滑,相当于倒退了四年,大约回到了2017年的水平。
此前,深圳市福田区政府发布了《深圳市福田区支持企业同心抗疫“十条”政策》,号召国企物业对复合条件的租户给予3月份租金全免,4月份租金减半等支持。民营企业华为首先响应了政府的号召,还给予商户更大的理解。值得注意的是,华为不仅是减免未来的租金,根据通知,华为还将退还已经装进兜里的租金。消息一出,立即引发各界关注,网友称其为“业界良心。”吉祥馄饨创始人张彪评价:值得尊重的企业一定不只是大,更多的是公心。
3月18日,中国移动日前发布2022年至2023年基站前传设备集中采购招标公告,采购CWDM基站前传设备178763套、MWDM基站前传设备9638套。这是中国移动首次开启集团级MWDM基站前传设备集采,标志着基于半有源MWDM的5G前传网络规模商用在即。
Lily点评:为满足5G前传C-RAN大规模组网需求,中国移动提出半有源Open-WDM技术体系,这种突破性的理念和架构一举破解了前传哑资源管理、光纤资源紧张、低成本需求等综合难题,得到产业界的迅速响应。
半有源Open-WDM方案包括支持轻量级OAM的半有源架构和不等距波长间隔扩展的MWDM两大核心技术:半有源技术架构主要包括AAU彩光模块、AAU侧无源波分复用器、DU侧有源WDM设备,构成了统一管控的前传网络;MWDM方案重用CWDM低成本25G DML光芯片产业链,支持12波长WDM系统,波道数提升1倍,满足一站一芯需求。
中国移动集团级首席专家、中国移动研究院基础网络技术研究所所长李晗认为,MWDM完全重用CWDM成熟产业链,发挥中国在CWDM全球产业优势,采用不等间距波长间隔设计,仅需调整光栅设计参数,就可实现波长容量翻倍,是兼顾低成本和国内产业现状的技术创新。
日前,市调机构Omdia发布《2021年第四季度智能手机市场追踪报告》,同时公布了2021年全球最畅销10款手机。榜单显示,三星Galaxy A12力压iPhone 12,凭借5180万台的出货量夺冠,手机均价160美元(约合1017元人民币)。

Lily点评:从Omdia的全球畅销手机榜单可见,三星Galaxy A12发布于2020年Q4,全年来看,2021年的销量达到了5180万台,这是三星首款年度销量超过5000万台的机型。位居第二的iPhone12销量达到4170万台,中国厂商小米Redmi 9A位居第五,出货量2680万台。小米也是唯一上榜的国产手机品牌。
除了小米一款手机,三星的两款手机外,其他都是苹果的机型,可见苹果智能手机在2021年全球销售的增长态势。特别在高端手机领域,苹果一家独大,iPhone12 Pro Max出货量达到2610万部,iPhone13 Pro Max、iPhone13 Pro出货量分别达到2410万台和1940万台,目前小米、OPPO、Vivo、荣耀等国产品牌在高端品牌畅销榜上都离苹果的水平还相差较远。
本文由电子发烧友原创,转载请注明以上来源。微信号zy1052625525。需入群交流,请添加微信elecfans999,投稿爆料采访需求,请发邮箱huangjingjing@elecfans.com。
Ceva Richard Kingston:2024半导体市场将出现