时间:2021-12-14 09:29
人气:
作者:admin
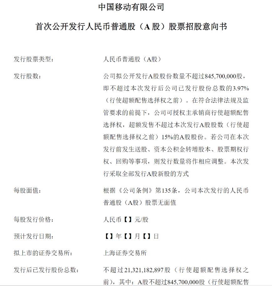
据中国移动发布的招股书显示,公司拟公开发行不超过9.65亿股A股股份,募集资金将围绕“新基建、新要素、新动能”,推进数智化转型,构建新型数智生态,用于5G精品网络建设、云资源新型基础设施建设、千兆智家建设、智慧中台建设、新一代信息技术研发及数智生态建设等5个项目,总投资共1569亿元,拟投入的募集资金金额为560亿元。


今年3月9日,中国电信公告宣布将申请A股发行并在上海证券交易所主板上市。发行确定的发行价格为4.53元/股,对应的2020年摊薄后市盈率为20.18倍。预计发行人募集资金总额为470.94亿元,预计募集资金净额为467.12亿元。
中国移动日前披露的2021年三季报显示,今年前三季度,公司实现营运收入6486亿元,同比增长12.9%;实现净利润872亿元,同比增长6.9%。另据第一上海发布的研究报告显示,中国移动自由现金流强劲,最近5年平均经营现金流净额为2500亿元,平均自由现金流达800亿元。截至2021年6月末,公司账上现金及现金等价物为2700亿元,是全球现金流表现最好的电信运营商。
截至到9月末,中国移动客户总数达9.56亿户,其中第三季度净增移动客户1020万户;5G套餐客户达到3.31亿户,5G网络客户达到1.60亿户。在有线宽带方面,中国移动客户总数达到2.35亿户。中国移动表示,此次回归A股,将有力推动个人、家庭、政企、新兴四个市场全向发力,构建开放合作的新型数智生态。中国电信此前也表示,募集资金投入项目能够有效扩大中国电信5G业务渗透率及营业收入,推进落实“云改数转”战略,促进产业数字化业务的快速增长。从用户数来看,中国移动手握9亿用户,比电信和联通两家的用户总和都高,从平均用户收入(ARPU)来看,中国移动达到了52元,也超过了另外两家。
据悉,武汉大学金融研究所所长指出:“未来几年将是5G应用场景和产业生态的快速发展期,相关行业将迎来高成长的红利期,三大运营商价值将会得到新提升,从长期投资角度值得关注。”
本文资料来自证券时报和中国移动官方微信。
Ceva Richard Kingston:2024半导体市场将出现