时间:2021-07-30 16:22
人气:
作者:admin
在广泛部署的Microchip IEEE 1588精确时间协议(PTP)和同步算法软件模块的支持下,
新解决方案在紧凑和低功耗的器件中实现集成和性能的统一
5G技术要求时间源在整个分组交换网络中的同步性比4G精确十倍。Microchip Technology Inc.(美国微芯科技公司)推出的首款单芯片、高集成度、低功耗、多通道集成电路(IC) ,搭载了Microchip被广泛采用的可靠的IEEE 1588精确时间协议(PTP)和时钟恢复算法软件模块,让实现5G性能成为可能。

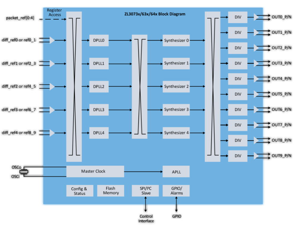
Microchip时序和通信业务部副总裁Rami Kanama表示:“我们最新的ZL3073x/63x/64x网络同步平台实现了复杂的测量、校准和调整功能,从而显著降低了网络设备时间误差,以满足最严格的5G要求。实现必要信道密度的独特灵活架构以及高性能、低抖动合成器有助于简化5G无线接入网(RAN)的时序卡、线路卡、无线单元(RU)、集中单元(CU)和分布式单元(DU)的设计。”
Microchip的测量、校准和调整功能确保5G系统达到国际电信联盟-电信(ITU-T)标准 G.8273.2 C类(最大30ns|TE|)和新兴D类(最大5ns| TEL |)的时间误差要求。该架构提供了灵活性,支持多达五个独立的数字锁相环(DPLL)通道,通过紧凑的9 x 9毫米封装实现0.9W的功耗,同时减少了电路板空间、功率和系统复杂性。
这款最新平台配备五个超低抖动合成器,可提供最新的5G RU、DU和CU系统的高速接口所需的100飞秒(fs)均方根(rms)抖动性能。

Microchip的网络同步平台软件包括ZLS30730高性能算法与ZLS30390 IEEE 1588-2008协议引擎。两者都广泛部署在3G、4G和5G网络中,具有精确授时功能。
Microchip的ZL3073x/63x/64x网络同步平台与公司精密5G振荡器系列,例如OX-601炉控晶体振荡器(OCXO)无缝结合,为5G网络运营商提供了整体系统解决方案。
Microchip丰富的时序和时钟解决方案产品组合包括时钟生成、扇出缓冲器、抖动衰减器解决方案和石英与MEMS振荡器,以及丰富的以太网物理层(PHY)器件系列。
开发工具
Microchip提供了一个图形用户接口(GUI)和评估板,以及应用说明和其他设计支持工具。
供货与定价
Microchip的ZL3073x/63x/64x网络同步平台现已量产,并提供IEEE 1588 PTP和算法软件模块。后两者可在满足许可条款的情况下提供下载。
Ceva Richard Kingston:2024半导体市场将出现