时间:2020-09-27 10:23
人气:
作者:admin
5G时代已经来临,电信行业面临发展巨变。在高度饱和的市场环境下,如何在未来创造新的利润增长点成为目前电信运营商迫切需要思考的问题。
本文从宏观经济形势、行业发展趋势、市场竞争态势3个角度切入,通过研判未来一段时期国内电信市场的发展走势(宏观形势发展趋势、区域经济增长动能、客户需求特征变化以及5G新技术带来的业务演进等),综合分析电信运营商在5G时代将会遇到的机遇与挑战。
宏观经济形势,适应“四新”形势
从宏观形势分析来看,电信运营商要充分适应当前的“四新”形势。即增长新动能、政府新治理、产业新布局、用户新消费。
适应“增长新动能”。在经济高速增长逐步放缓的宏观背景下,如何利用技术发展的空间和动能以保持技术提升、产业升级和维持经济比较高速的发展?以上海为例,上海通过长期向高端产业提前布局,集中了一大批金融、互联网服务、集成电路、医药、人工智能等全球领先优势企业落户上海,为未来发展留有充足的增长空间。对电信运营商而言,虽然经济放缓的大趋势意味着传统业务增长将面临瓶颈,放缓趋势愈发明显,传统电信业务收入增速受到影响;但同时,新动能的辐射效应所涌现出的一大批新资源、新技术、新模式,会为电信企业带来很多更新的发展机遇。
适应“政府新治理”。智慧城市已成业界热议话题,而智慧化城市治理的重要基础,是基于对基层感知数据实现“采集—汇总—应用”三位一体的处理过程,从而为“政府新治理”下的数字孪生城市(如图1所示)建设提供真实可靠的数据支撑。

同时,产业界需通过顺应政府新治理构建新的企业发展范式,从而实现高质量发展(如图2所示)。从电信运营商内部出发,优化内部组织与生产关系、优化业务流程、优化内部资源使用,以实现对外提供优质基础设施,提供各类优质新产品、新服务,把握新趋势,应用新技术,开展新型营销活动;同时加强与产业合作伙伴合作,在社会经济发展过程中应用新动能,积极探索新的市场需求、积极创新,提升产品与服务能力。电信运营商可以通过新网络设施、新解决方案等建立协同整合体系,真正实现高质量发展。

适应“产业新布局”。目前,长三角一体化、珠三角一体化、粤港澳大湾区等区域发展模式均已列入国家战略区域发展目标之中。以长三角一体化为例,正如《长江三角洲区域一体化发展规划纲要》中所写:其目标是成为全国经济高质量发展的样板区,率先基本实现现代化的引领区和区域一体化发展的示范区,成为新时代改革开放的新高地。高端制造业与现代服务业的密集落户,将带动科技创新一体化的加速推进,包括集成电路、新型显示、大数据、人工智能、新能源汽车等重点产业的一体化也为区域内工业互联网的发展带来巨大潜能。作为肩负信息流通的重要载体的电信运营商,要适应这种“产业新布局”,可积极通过实际应用探索,为一体化发展中的新型智慧城市、工业互联网提供可执行、可落地的数字化、网络化的建设方案,同时在数据接口开放、平台加载聚合、边缘计算预处理、强化产业拓展等方面持续创新,不断探索新的市场空间。
适应“用户新消费”。对电信市场的公众用户而言,前述新动能、新治理、新布局也势必导致个人消费带来全新的变化。从近年消费数据来看,消费增速大于GDP的增速,显示个人消费需求在未来较长一段时间内处于较为旺盛的态势,但与过往消费习惯相比较,已经出现了明显的变化趋势。比如人口老龄化催生的“银发市场”、二胎政策后的儿童市场、全球经济一体化下的精品市场、基于网络经济的O2O上门服务,以及特殊时期(比如此次全球的新冠肺炎疫情)形成的宅消费,都将为未来消费模式带来较为深刻的变化。电信运营商应该更主动地适应用户的新消费时代,主动试水跨界经营,基于各类会员权益,为其他消费场景实现导流;配合消费升级趋势实现产品的精品化,如精品网络、精品终端等;鼓励租赁、分期的尝试和探索,进一步挖掘消费潜力。
行业发展趋势数据与技术“双驱动”
5G时代的到来,使得各行各业的数据无论从规模、应用还是处理速度上都得以进一步的增长和拓展。在这一时代背景下,运营商的数字化转型就显得尤为重要。运营商数字化转型根本的核心就是从数据的传输者转型为数据的采集、聚合与赋能者。从大数据到物联网,从云计算到边缘计算,数据产业方兴未艾,技术正在不断拓展想象力的边界,从运营商角度出发,有效拓展数据应用的广度和深度,就能占据竞争的制高点。
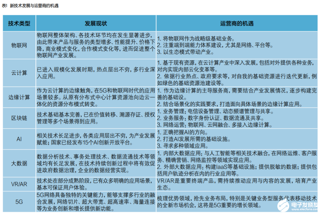
随着信息社会快速发展,衣食住行、运动医疗等信息逐渐被数据化,“数据人”的眉目越来越清晰,数字社会已经可感可知。与此同时,这种感觉也建立在环环相扣、不断延伸的技术链条上。运营商作为重要信息服务提供商、未来数据产业的重要参与者、行业数字化转型的基础设施建设者,需要紧紧跟随技术演进的步伐,以新技术开拓新市场,带来更为广阔的业务增长空间。在下一阶段基于“大数据”的各类技术发展中,电信运营商有望在很多机遇中占有一席之地(如表1所示)。

今天,数据在运营商中的地位持续提升,数据带来的价值已经远超传输管道带来的价值。“数据力”影响了传统的统计与认知;大数据的应用,已从发现问题、分析问题,升级为挖掘商业机会、提供决策辅助。广度上,越来越多的数字化场景出现,越来越多的用户融入数字化生活;深度上,单一场景被更深覆盖,很多的人工环节实现了数字化,同时单一用户的数字化生存已经成为生活的常态。
无疑,数据和技术的融合,将成为电信运营商下一步高质量发展的“双轮驱动”。基于数据创新技术,基于技术应用数据。
针对公众市场,运营商可通过从泛智能终端切入,实现对数字化生活的专业填充,通过用户需求的全面满足实现多重价值;跨越产业边界、虚实边界、时间边界、空间边界、角色定位边界、用户特征边界实现六重跨界融合,发掘更多可经营的市场空间(如图3所示)。

针对政企市场,运营商可通过寻找增量空间,把握新经济模式,以裂变型用户作为种子来源,快速形成用户规模,并推动新产品的形成。以新零售门店为例,在资本推动下,往往新零售门店总数会快速超越经营很久的传统门店,而新零售的每个门店均为独立单元,由此数字服务需求是实现门店独立经营的基础,而在此基础上衍生的外卖配送链,更是为运营商提供了通信服务、专业化终端以及数据平台的业务机会。此外,在“新基建”的背景下,以“数字孪生”为新基础设施建设目标,打造产业共生、互生、重生三重价值,最终实现连接数量的提升、数据价值的提升。
市场竞争态势差异产品+创新营销
随着5G商用,5G将在未来10年成为通信行业的核心主题。家庭、政企等新市场将是运营商开拓的重点。从中国移动2019年的财报来看,家庭、政企、新兴市场是新增收入的主要来源,细分领域收入增速远超总收入增幅,因此运营商需要从产品与营销两个角度,构建价值策略体系,稳准实现价值竞争。
在产品层面,运营商需注重新产品引入、差异化产品的推出。5G毫无疑问是业务重点,而基于市场惯性,公众产品初期以微调为主,自2019年下半年起,首批5G新产品已投向市场,预计后期将逐步形成更多产品,而其中将不乏爆款出现,把5G整体产品/业务推入爆发增长的快车道。对公客市场而言,随着新消费市场逐步成型,泛智能终端将是各电信运营商发展重点,在5G时代开展新型终端经营也将成为各大运营商经营工作的重点。运营商需以智能化平台与全方位合作为抓手,以内容应用、终端、网络、智慧家庭等概念为切入点,配合星级用户服务、跨界权益等手段有效实现差异化产品高价值填充。而在政企市场,运营商可以通过SDN/NFV、SD-WAN等新型网络技术保障,基于云端的业务平台支撑方案以及未来5G+X生态合作,进一步为政府机构、大型企业、独角兽企业、中小微企业提供量身定制的端到端差异化方案,从而实现政企业务收入突破。
在营销层面,在落实政府部门管控要求的前提下,同时基于新形势下产品特征与产业环境,运营商需通过降本增效实现构建创新且多样化的销售渠道与营销模式。近年来,出于各类原因,运营商之间因同质化竞争激烈,造成高端用户降收及中低端客户流失较为明显,长此以往,对通信行业整体价值是极为不利的。鉴于5G时代来临,行业亟需价值修复,营销逐步回归理性,在策略上则必须通过对用户需求进行细致分析,透过用户画像实现需求侧与供给侧的精确匹配,从而达到精准营销的目的。渠道建设则聚焦于高效引流、新产品、细致服务,合作形式更开放化、多样化,在引流—销售—配送—服务等各个环节,开展外部合作,持续优化用户体验,实现渠道的优势互补。所以,多样化、理性和精准的营销,应成为5G时代运营商市场营销的主旋律。
目前,我国经济正处于由高速增长逐步转向中速平台的高质量发展阶段,在此宏观背景下,作为肩负网络强国、关系国计民生重要责任的电信运营商,必须立足实际,结合自身优势,肩负央企责任与担当,以5G大发展为契机,顺应内外部环境的变化与要求,积极对市场经营形势进行研判,不断为持续推进企业高质量发展而提前谋篇布局。
责任编辑:gt
Ceva Richard Kingston:2024半导体市场将出现