时间:2019-01-10 09:21
人气:
作者:admin
河南省人民政府网发布《河南省人民政府办公厅关于印发河南省新型显示和智能终端产业发展行动方案等8个方案的通知》,其中《河南省5G产业发展行动方案》引起了通信世界全媒体记者的关注。据悉,这是全国首个省级5G部署规划方案,彰显了河南打造5G强省的雄心和决心,也为5G应用孵化和5G产业落地提供了良好的机会。
《河南省5G产业发展行动方案》中指出,到2030年,5G带动的直接产出和间接产出将分别达到6.3万亿元和10.6万亿元,河南省作为人口大省和经济大省,信息消费市场巨大,为5G产业发展提供了广阔空间。
未来,河南省将加快建设中国移动、中国联通郑州5G试点城市,推进许昌“5G泛在小镇”建设,加快5G基站建设,率先开展5G规模组网建设;建设5G研发创新基地,支持企业与高校、科研院所合作,开展5G无线网络虚拟化、新型组网等关键技术研究,推进5G高速大容量光传输设备、光交换设备、高端路由等关键设备研发和产业化;建设5G设备生产制造基地,大力发展5G智能手机、模组、可穿戴设备以及VR/AR硬件、系统、平台、开发工具、消费内容等终端应用产品;建设5G应用示范基地,在自动驾驶、超高清视频、VR/AR、物联网、健康医疗领域开展示范应用;构建5G产业生态,支持中国移动、中国联通、中国电信、中国广电、中国铁塔的5G重大示范工程项目,引进5G产业龙头企业,对重点项目给予支持。

可以看出,河南省政府已将建设5G强省提上日程,预测未来将发布更多的相关政策来吸引5G企业和人才落户河南。
以下是《河南省5G产业发展行动方案》全文:
为抢抓新一轮科技革命和产业变革机遇,加快推动我省5G(第五代移动通信技术)产业发展,培育新经济、形成新动能,促进网络强省建设,特制定本方案。
一、总体要求
(一)重要意义。5G网络具有高速率、大连接、低时延等特点,是通信技术的颠覆式变革,将开启万物感知、万物互联、万物智能新时代,深刻改变人类生产和生活方式。预计到2030年,5G带动的直接产出和间接产出将分别达到6.3万亿元和10.6万亿元,综合年均复合增长率为26%。我省作为人口大省和经济大省,信息消费市场巨大,为5G产业发展提供了广阔空间。当前,5G正处于试商用和规模化组网启动期,极大促进了上游电子元器件、中游网络设备以及终端应用设备的全产业链升级,5G产业已进入全面冲刺阶段。我省是国家大数据综合试验区,郑州市是国家确定的18个5G应用示范城市之一,具备发展5G产业的先发优势。抢抓5G产业发展难得机遇,对我省加速经济社会数字化转型,培育数字经济新产业、新业态,释放信息消费巨大市场空间,助推供给侧结构性改革具有重要意义。
(二)发展思路。以***新时代中国特色社会主义思想为指导,围绕建设网络强省目标,坚持开放合作、创新引领、示范应用、产业集聚,聚焦5G产业链关键环节,以示范工程和重大项目为先导,加快部署建设“一网四基地”(5G基础网络,研发创新基地、生产制造基地、应用示范基地、信息安全基地)等,把我省建设成为在全国具有重要影响的5G产业发展先行区、创新应用示范区和集聚发展热点地区。
(三)发展目标。经过3—5年努力,5G产业“一网四基地”格局基本形成。基本完成5G规模组网部署并实现商用,中心城市和重要功能区实现5G全覆盖;建成一批5G新型研发机构并突破一批关键技术;落地一批国内外行业骨干企业;形成一批具有自主知识产权的5G安全产品和解决方案;在自动驾驶、超高清视频、VR/AR(虚拟现实/增强现实)、物联网、健康医疗等领域示范应用走在全国前列;5G产业规模超过1000亿元。
二、重点任务
(一)加快5G基础网络建设。
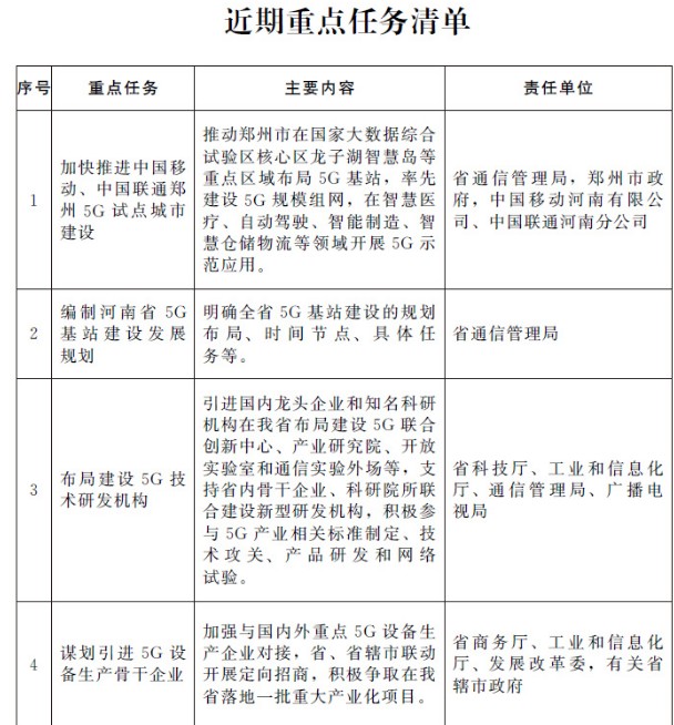
1.加快建设中国移动、中国联通郑州5G试点城市,推进许昌“5G泛在小镇”建设,围绕智慧医疗、自动驾驶、智能制造、智慧仓储物流等领域示范应用,加快5G基站建设,率先开展5G规模组网建设。
2.加快5G基站建设规划编制。编制我省5G基站建设发展规划,将5G基站规划纳入城市通信基础设施专项规划和发展控制性详细规划。将5G基站站址、机房及管线、电力等配套设施纳入市政基础设施规划。
3.加快5G设施建设。按照5G基站规划,落实电信基础设施共建共享要求,充分发挥中国铁塔河南分公司作用,统筹基础电信运营商5G设施建设需求,共建铁塔、机房等基站配套设施以及公共交通、重点场所建筑楼宇室内分布系统。基础电信运营商按照规划加快公共交通、重点场所建筑楼宇以外的室内分布系统建设。
4.落实5G建设配套需求。推动各地将政府公共建筑物、弱电井管道、杆塔、绿地等资源向移动通信基站建设开放,在规划落地、基站设置、传输和管道工程建设、电力引接等方面予以支持,依法打击破坏5G基站等信息基础设施的违法犯罪活动。
(二)建设5G研发创新基地。
1.支持企业与高校、科研院所合作,开展5G无线网络虚拟化、新型组网等关键技术研究,推进5G高速大容量光传输设备、光交换设备、高端路由等关键设备研发和产业化。
2.吸引国内龙头企业和知名科研机构在我省布局建设5G联合创新中心、产业研究院、开放实验室和通信实验外场等,积极参与5G产业相关标准制定、技术攻关、产品研发和网络试验,推动与经济社会融合发展。
3.推进省内骨干企业、科研院所围绕5G应用建设一批新型研发机构。
4.支持有条件的企业搭建5G核心器件技术开发平台、中试验证平台、产品分析测试平台。
(三)建设5G设备生产制造基地。
1.推进5G核心器件研发和产业化,积极发展砷化镓、氮化镓等化合物半导体,开展5G芯片、射频器件、功率放大器、滤波器、高端模数/数模转换器等产品研发和产业化。
2.大力引进5G设备生产骨干企业,培育一批5G器件设计、关键材料制备、特色产品制造与封装企业,推进重大产业化项目落地。
3.积极发展光纤光缆、光模块等5G网络相关设备。
4.大力发展5G智能手机、模组、可穿戴设备以及VR/AR硬件、系统、平台、开发工具、消费内容等终端应用产品。
(四)建设5G应用示范基地。
1.自动驾驶。支持自动驾驶技术与车联网技术协同研发,促进5G技术在新型车载计算平台上应用。支持郑州市组建基础电信运营商、骨干互联网企业、优势整车企业、智能驾驶技术研发机构等参与的智能网联汽车产业创新联盟,率先在郑州航空港区打造集技术研发、道路测试、示范运行、赛事举办等于一体的智能网联汽车试验示范基地。
2.超高清视频。积极引进视频产业链龙头企业,推动建设超高清视频产业联盟,积极申请开展国家智慧广电5G移动多媒体交互广播电视网试点,开展视频内容生产、5G传输测试、核心芯片和显示器件研发试验,促进4K/8K超高清视频在赛事直播、演出直播、游戏娱乐以及远程医疗、安防监控等领域应用。
3.VR/AR。推进基于5G的VR/AR在智能制造、工业和建筑设计、健康医疗、游戏娱乐、旅游体验、文化传播等领域应用。
4.物联网。推进工业互联网平台建设,积极发展面向行业与特定场景的5G应用软件,开展人、设备与产品实时联通、精确识别与智能控制示范应用,探索构建基于5G技术的工业互联网平台体系,形成5G智能制造领域示范应用新模式,培育智能制造新业态。推进5G技术在智慧城市、智能家居等领域示范应用。
5.健康医疗。推动中国移动河南有限公司与郑大一附院加快建设国内首批5G医疗应用示范项目,复制、推广成熟技术,加快在移动急救、远程会诊、远程影像、远程手术、远程护理等健康医疗领域示范应用。
(五)建设5G信息安全基地。
1.围绕5G信息安全,在安全芯片、安全模组、安全服务、安防监控等领域引进一批龙头企业,落地一批重大项目。支持省内信息安全优势企业做强做大。
2.鼓励有条件的中心城市建设信息安全产业园,积极引进国内外信息安全企业,发展5G场景下的信息安全相关产品和解决方案,推进虚拟化安全、数据安全隔离与加密、安全中间件、数据备份与恢复等信息安全关键技术研发及产业化。
3.积极推进5G安全保密终端研发和产业化,大力发展安全可靠家庭信息终端、北斗终端、安全路由交换等产品。
三、产业生态构建
(一)支持示范工程项目建设。
1.支持中国移动、中国联通、中国电信、中国广电、中国铁塔在我省落地实施一批5G重大示范工程项目。
2.积极引进一批5G产业龙头企业,重点在智能制造、自动驾驶、超高清视频、VR/AR、健康医疗等领域实施一批重大项目,对符合条件的基础设施、生产制造、应用示范、信息安全等重大项目及平台给予优先支持。
3.统筹使用重大科技专项、先进制造业发展专项等各类专项资金,支持5G规模组网及应用试点示范工程建设。支持各地设立5G产业发展专项资金,对重点项目给予支持。
(二)组建5G产业联盟。
1.推动产学研协作,支持骨干企业、科研院所等联合组建5G产业联盟,在标准制定、技术研发、测试验证及试点应用等方面开展合作。
2.设立河南5G产业战略咨询专家委员会,对产业发展战略和重大决策进行咨询评估。
3.积极举办5G应用创新大赛、技术和产业论坛、行业展会等专业交流活动,提高产业活跃度和品牌影响力。
(三)加快5G产业人才队伍建设。
1.将5G人才列入全省高层次和急需紧缺人才引进目录,畅通与国内外顶尖人才对接渠道,加快引进一批领军人才及团队,并为其配置具有国际竞争力的事业发展平台。
2.支持省内高校、科研机构与企业联合培养5G人才,建设人才实训基地,提高应用型人才培养精准度。
3.鼓励采用兼职、短期聘用、定期服务等方式,吸引国内外信息技术人才来我省创新创业。鼓励各地积极制定5G人才在子女教育、住房等方面的保障措施。
(四)强化金融创新支持。
1.推动设立5G产业发展基金,鼓励创业投资基金、私募基金等社会资本支持产业发展。
2.对符合条件的5G相关产品,给予装备首台套、软件首版次、新材料首批次相关政策支持。
3.支持5G企业通过兼并、收购、参股等多种形式开展国际化投资并购。鼓励各地对5G企业上市等给予重点支持。
四、组织实施
建立省转型发展攻坚领导小组办公室统筹、省有关部门和有关省辖市政府分工负责的工作推进机制,定期召开工作推进会议,及时协调解决产业发展中的重大问题。各地、各部门要按照近期重点任务分工抓好落实,结合实际,细化完善政策措施,主动开展对接招商,争取尽快落地一批重点项目。
Ceva Richard Kingston:2024半导体市场将出现