时间:2018-10-08 15:17
人气:
作者:admin
关键词: 小家电 , 电源
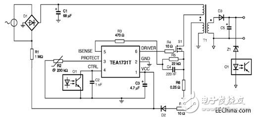
大联大旗下世平集团推出基于Fairchild和NXP产品的针对小家电电机控制市场的电源解决方案。该解决方案具体包括Fairchild FSL156和FSL306LRN完整电源解决方案、NXP TEA1731和TEA1721 完整电源解决方案。大联大世平集团同时宣布针对该方案提供技术支持。
2013-12-10 11:35:54 上传
Fairchild FSL156完整电源解决方案
大联大世平集团推出的Fairchild FSL156加入了Advanced Soft Burst Mode降低功耗,具有较低的操作电流(0.4mA)。另外RFF将降低EMI,内建650V SenseFET及Soft-Start :15mS,可应用于家用电器,LCDM等产品。FSL156MRIN为DIP-8,可应用于输入230VAC: 26W(Adapter) ~ 40W(Open Frame)。输入85 ~ 265Vac:20W(Adapter) ~ 30W(Adapter)。

Internal Avalanche Rugged SenseFET: 650V
Precision Fixed Operating Frequency: 67kHz
No-Load 150mW at 265VAC without Bias Winding
25mW with Bias Winding for FSL206MR
30mW with Bias Winding for FSL206MRBN
No Need for Auxiliary Bias Winding
Frequency Modulation for Attenuating EMI
Line Under-Voltage Protection (LUVP)
Pulse-by-Pulse Current Limiting
Low Under-Voltage Lockout (UVLO)
Ultra-Low Operating Current: 300µA
Built-In Soft-Start and Startup Circuit
Various Protections: Overload Protection (OLP),Over-Voltage Protection (OVP), Thermal Shutdown(TSD), Abnormal Over-Current Protection (AOCP),Auto-Restart Mode for All Protections
Fairchild FSL306LRN 完整电源解决方案
大联大世平集团推出的Fairchild FSL306LRN在230Vac 输入时以及有Extemal Bias时,会展现小于25mW的超低功耗表现;在没有Extemal Bias时小于120mW,具有更低的操作电流(250uA),同时不需要加入AUX Bias Winding以节省PCB空间。该产品可应用于Buck : 3W 以内,Flyback:7W以内。此产品主要应用于家用和工业用的电源产品。

2013-12-10 11:35:54 上传
下载附件 (9.56 KB)
2013-12-10 11:35:55 上传
下载附件 (32 KB)
2013-12-10 11:35:55 上传
下载附件 (17.29 KB)
Ceva Richard Kingston:2024半导体市场将出现