时间:2018-07-31 16:44
人气:
作者:admin
患难见真情,还是商场如战场?历经3个月的坎坷,中兴通讯在一场决定生死的战役面前,对这两句话的理解有了切肤之痛。
7月17日,中兴通讯再度涨停。一连两日的涨停来源于7月15日的利好消息。7月15日,美国宣布解除对中兴通讯的拒绝令。在此之前,中兴通讯自6月13日复牌之后一连8个跌停,股价从31元跌到12元左右,从此一直低迷。89天后,中兴复活,中兴员工也在周末加班加点完成这三个月来欠下的订单。
终于即将度过难关。不论是秋后算账抑或是痛定思痛,中兴通讯渡劫所见证的一切,可谓生意场上众生相。
4月16日,美国商务部对中兴激活拒绝令,未来7年将禁止美国公司向中兴销售零部件、商品、软件和技术。4月17日,中兴通讯发布通告,港股、A股同时停牌。
相关供应商也受到波及:中富通跌6.93%,天和防务跌2.56%。当天上证指数跌幅1.41%。
4月23日,据《证券日报》记者不完全统计,风华高科、长盈精密、润建通信等近40家上市公司明确表示,公司与中兴通讯的合作规模较小,中兴通讯被制裁一事对公司影响可以忽略。
其中,水晶光电、三安光电、光库科技、江丰电子、和而泰、新雷能、四方精创、星网锐捷、华信新材等十多家公司直接表示,公司与中兴通讯没有业务往来。光库科技在互动平台也明确表示,公司目前并非华为、中兴的供应商,因此中兴通讯即使停产,对公司也没有影响。
这其中有意思的是股价并未受到消极影响的风华高科。4月20日,风华高科在互动平台表示,公司与中兴通讯的业务占公司主营业务比例不到1%。
真实情况是,在中兴通讯遭禁令事件前后,风华高科在4月16—18日的股价并未受到太大影响,反而一路飘红,三日涨了17%。4月19日、20日,莫名出现两次跌停之后,风华高科立马跟风退出“澄清公告”,迅速挽回了局面,一路翻红。
到了5月13日,中兴通讯的事件出现转机。风华高科股价也“一荣俱荣”,5月14日,涨幅8.17%。6月18日,局势加紧,美国国会恢复中兴通讯禁令传出。6月19日,风华高科跌幅8.69%。
整体来看,风华高科并未受到中兴通讯太大影响,反而日渐上涨。截至7月17日,4个月间,风华高科的股价从4月13日的14.21元/股涨到24.20元/股,涨幅70%。
在大难来临,中兴通讯重要供应商之一中富通,并未过度澄清与中兴通讯关系。
4月17日,中富通暴跌7.70%,而在此之前的16日,中富通还是以涨停收尾。一连四日的暴跌,还包括两天的跌停,让中富通有点措手不及,股价由16日的收盘价25.73元/股跌到19.62元/股,跌幅达24%。
随后,中富通发布公告称,本次中兴通讯事件对公司业务开展未造成影响。因为“公司主要为中兴通讯存量市场提供维护、优化等服务业务”,与本次中兴通讯受影响的设备类业务无直接关系,并且中兴通讯在公司2017年客户结构中占比12.47%。
不过中富通表示,将一如既往为包括中兴通讯在内的客户提供最优质的信息化服务。
这一公告的确有效果。4月23日,中富通开始反涨,涨幅4.38%。随后,股价进入平稳。
业绩也并未受到太大影响。中富通7月14日发布的业绩预报公告显示,预计2018年1-6月归属于上市公司股东的净利润2661.79万元–3042.05万元,同比增长5%-20%。
大难来临,反应最灵敏的要属科创新源。
中兴通讯噩耗传出之后,4月17日盘后,科创新源发布公告称,来自于中兴通讯的营业收入占公司营业收入的比例呈逐期下降的趋势。同时称,公司作为中兴通讯供应商,主要向其销售通讯基站用防水密封类产品,包括特种橡胶胶粘带及其配套用PVC绝缘胶带、冷缩套管。
从股价走势来看,即便没有中兴通讯的这一消息,科创新源的股价进入4月中旬以来,也一直不太乐观。4月10日跌停之后,一连几日都是绿灯频闪。相比来看,17日0.60%的跌幅还算比较不错的表现。
但是公告之后,科创新源及时地蹭了一波热点。4月18日,科创新源的股价跌幅收紧;23日之后,开始出现飘红。
撇清关系的时候,跑得飞快不想和中兴通讯“共患难”。但中兴稍有转机的时候,科创新源“抱大腿”也很积极。
5月13日,美国政府将取消对中兴通讯的销售禁令的消息传出。随后,科创新源股价迅速翻升,一路飘红。5月22日、23日,科创新源一连两日涨停,股价突破上市以来最高价——47.03元/股。
科创新源又非常及时地蹭了一波热点。5月23日,科创新源发布一则公告解释最近股价翻涨的原因,“我们注意到,近日媒体报道了‘美国政府将取消对中兴通讯的销售禁令’。”
此时科创能源不再提“来自于中兴通讯的营业收入占公司营业收入的比例呈逐期下降的趋势”这一事实,反而贴出了三年来向中兴通讯销售产品产生的营业收入表。根据这一表格可以看出,虽然中兴通讯的营业收入占据比例在不断下降,但收入一直是在稳定的4500万左右徘徊。
这个“蹭热点”公告最终产生了影响。5月24日、25日,科创能源两天涨停,股价一飞冲天,首创自上市以来,迄今为止的最高价格——56.90元/股。
股价变动太大,科创能源不得不以“停牌自查”来收尾。
科创能源的营收到底受中兴通讯多少?6月1日,科创能源发布公告称,中兴通讯禁令事件影响了2018年上半年对中兴通讯的营业收入,进而影响了公司上半年的盈利能力。根据之前的2018年半年度业绩预告显示,科创能源在此期间的“归属股东的净利润”比上年同期下降-25.01%—-13.01%。
此时,科创能源不得不承认与中兴通讯的关系。然而,依旧在刀尖上起舞的中兴通讯还在为“和解协议”奔波。
科创能源于6月4日复牌之后,再未能重续辉煌,股价一直回落和微弱翻红中徘徊。
当然,也有躺着中枪的企业,比如创意信息。
中兴通讯遇劫难之后的第二天,4月18日晚间,创意信息发布公告称,公司与中兴通讯合作的创意流量项目涉及的软、硬件均属自有知识产权产品,公司业务不会受到上述事件的影响。目前,公司与中兴通讯双方合作正常,创意流量项目进展顺利。
然而真实情况是,创意信息4月17日跌幅8.99%。澄清公告之后,4月18日,创意信息以涨停收尾。
之所以出现这样的反转,的确是因为创意信息受中兴通讯的波及不深。根据此前创意信息与中兴通讯的一项合作来看,的确如此。2016年8月,创意信息与中兴通讯签订《战略合作协议》,双方就国内三大通信运营商流量经营业务建立战略合作关系,共同促进流量经营业务在通信运营商市场的发展。
根据中兴通讯的禁令来看,主要内容侧重零部件、商品、软件和技术,与流量经营的确关系不大。
撇的一干二净的卓翼科技直接以停牌示人。
经历4月17日的小幅下跌之后,卓翼科技股价迅速维稳。不过4月20日再度飘绿,跌幅6.14%。
随后,4月22日卓翼科技在互动平台表示,目前公司与中兴已无实际业务往来,对公司未造成实际影响。然而,5年前,卓翼科技中标中兴通讯EPON产品、GPON产品约1.91亿元(不含税)的总金额。
4月23日—26日,一连四日,卓翼科技股价一路高涨。到了5月10日,卓翼科技再度出现小幅连跌。5月14日,卓翼科技开始停牌,起因是“正在筹划发行股份购买资产事项”。截至7月17日,并未复牌,直接远离中兴通讯的风波。
中兴劫难众生相:40家企业撇清关系,有公司讲义气放弃违约追责
在这场劫难面前,有一家供应商的表现直接感动A股,可谓中兴通讯最够义气的供应商。
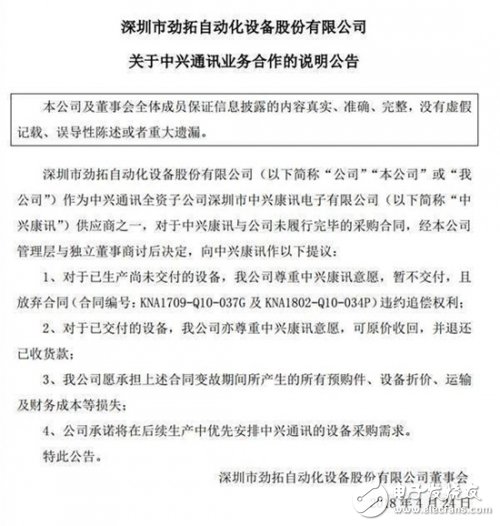
4月24日晚,在大家纷纷撇清关系的同时,作为中兴通讯全资子公司中兴康讯供应商之一的劲拓股份,发布了一则不一样的公告。
公告显示称,对于中兴通讯子公司中兴康讯,放弃合同违约追偿;对于已交付的设备,可原价收回,并退还已收货款;愿承担上述合同变故期间所产生的所有预购件、设备折价、运输及财务成本等损失;并承诺将在后续生产中优先安排中兴通讯的设备采购需求。
这一雪中送炭的举措,立马得到八方点赞。有网友称,“这样的合作伙伴值得永久合作”。有投资者则在互动易平台上质疑:这一行为是否损害了广大股东的权益?
劲拓股份在互动平台上回复称:“中兴通讯作为民族品牌在贸易摩擦中受到的不公正待遇大家有目共睹,作为国内上市公司不仅要对股东负责,还要敢于承担社会责任。以微乎之力支持中兴通讯,是作为上市公司应有的担当。”

劲拓股份的股价变化,似乎从侧面印证:不撇清关系不一定股价会下跌,反而赢得好名声。4月16-19日4天时间里,劲拓股份股价除了17日短暂下跌之后,一共飘红3天。随后,股价一直稳定起伏。进入7月以来,从7月9日开始,劲拓股份股价一路看涨。中兴危机正式解除之后,7月16日,劲拓股份大涨4.76%。
围绕中心通讯这一劫难各家公司的种种表现,商场上“没有永恒的朋友,只有永恒的利益”被阐释得淋漓尽致。不过也有分析称,企业发布声明撇清关系不代表落井下石,是为了投资者的利益。
7月14日,中兴通讯总部,研发大楼一楼大厅的“解禁了!痛定思痛!再踏征程!”的红色标语异常耀眼。
需要再踏征程的不止中兴通讯。在这3个月间,A股指数从4月13日的3308一举跌到如今的2930,跌幅11%。
在一场更大的战役面前,些许公司一时的得失何足挂齿?
Ceva Richard Kingston:2024半导体市场将出现