时间:2018-07-25 14:11
人气:
作者:admin
在业界各方的积极推进下,5G商用进程全面提速,5G正在成为我们生活中触手可及的现实。随着5G规模部署渐行渐近,如何打造真正满足5G业务需要的网络成为业界关注的焦点。其中,因为5G时代70%左右的流量将发生在室内,同时,5G网络的覆盖场景将更加复杂,传统室内分布系统(DAS)已经无法满足5G在定位、时延、可靠性、覆盖程度等方面的要求,因而室内覆盖数字化是大势所趋。
4G规模建设高峰过去,5G逐步到来。除了车联网、智慧能源和联网无人机,70%以上的5G业务都将发生在室内。这意味着业界需要提前考虑如何满足室内用户接入网络的需求,尤其是当前传统室内无源分布式天线系统(DAS)在面向5G演进时已经出现巨大的瓶颈,业务发展和用户需求呼唤技术变革。在这一背景下,室内覆盖数字化浪潮兴起。
2016年年底中国移动要求90%新建室内场景采用数字化室内覆盖方案;2017年下半年中国电信发布室内建网标准,要求支持5G演进能力;中国联通要求未来部署数字化室内覆盖;华为、爱立信、诺基亚、中兴、大唐等系统设备商以及传统的DAS厂商,也都在向数字化室内覆盖前进。
不过,在大力推进室内数字化建设的同时,业界仍存在诸多疑问。室内数字化覆盖规模发展期何时到来?未来室内数字化方案是否会逐步替代DAS方案?运营商如何考量室内数字化方案成本?
凭借成熟度高、设计阶段考虑充分全面、后期新增网络可通过直接合路完成网络覆盖等特点,室内无源分布式天线系统(DAS)是当前运营商解决室内覆盖的首选。但是,5G时代的到来,正在对通信网络提出更高的要求,传统DAS系统的不足开始凸显。
第一,在大中型室分场景中,传统DAS系统的馈线、无源器件、天线数量多,施工安装难度大,较难实现快速覆盖和隐蔽覆盖,发生问题或故障后整改难度也比较大。
第二,多网共用分布系统时,多系统隔离需依赖无源器件完成,一旦使用不合格的无源器件,容易造成系统干扰。
第三,传统DAS难以保证LTE MIMO双路平衡。新建站点的节点多,设计、施工难以保证双路平衡,改造站点新建一路利旧一路方案由于早期方案缺失、器件老化及物业协调等原因更难保证双路平衡。
第四,馈线、无源器件、天线都是哑设备,无法主动发现故障,且排查难度大。同时,系统安装完成后,如果遇到搬迁或拆除等情况,馈线及器件拆除工作量大,难以完全利旧复用。
总体而言,在5G时代即将全面开启的今天,能否支持5G网络,平滑演进至5G,已经成为衡量一个室内覆盖方案的关键。然而,DAS系统支持的最高频段为2.7GHz,无法支持5G网络。所以,为了适应5G的需求,运营商必须重视室内数字化覆盖。
为了解决传统室分系统存在的问题以及考虑未来技术演进,运营商开始重视室内数字化覆盖解决方案的建设,目前运营商室内数字化覆盖方案主要包括飞基站(即企业级Femto)和有源室分系统等。
两大主流方案
飞基站
飞基站即企业级Femto,为运营商提供了一种低成本的公共场所室内覆盖解决方案。一体化皮基站的设备集成了基带单元和射频单元,一台设备即为单个基站。目前,研产飞基站国内主要厂家包括飞峰、博威、中兴、三元达、大唐等。
飞基站具有体积小、重量轻、即插即用、自配置、易于安装维护等优点。设备可以安装在墙面上,不需要建设机房,增加了网络部署的灵活性,降低了站点租赁费用,实现站点快速补盲、吸热。一体化皮基站可以通过PON网络直连核心网EPC,也可以通过网关接入。
飞基站组网具备几大特点:1.面积不可过大,单台覆盖面积1500平方米以内,建议面积100~800平方米;2.用户数不可过多,高峰4G用户数在100人以内;3.场景业务量较高且需要重点保障;4.部署设备不可过多,单个场景一到两台设备;5.减少或避免穿墙损耗,覆盖距离15米左右,最多考虑穿透一堵墙。
结合飞基站覆盖能力、设备容量、组网结构等因素,建议飞基站应用于营业厅、SOHO、封闭/半封闭会议室等中小型室内场景下的补盲或热点分流。
有源室分系统

表1:有源室分系统主要厂家设备情况


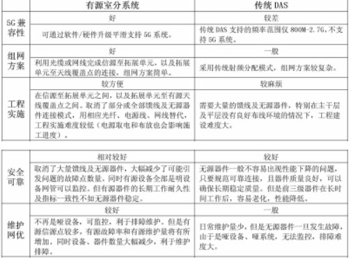
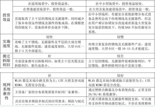
表2:有源室分系统与传统DAS对比分析
有源室分系统由基带单元(BBU)、扩展单元和远端单元组成,基带单元与扩展单元通过光纤连接,扩展单元与远端单元通过网线或光电复合缆连接,是一种新型室内覆盖解决方案,目前包括华为、中兴、爱立信、诺基亚等在内的多家厂商推出了有源室分系统产品(见表1)。
以华为的LampSite为例,其由BBU、RHub和pRRU组成(见图1),通过光纤连接BBU、RHub,实现对移动通信基带信号的室分主干层传递,在平层通过网线或光纤接入pRRU,实现末端室分覆盖。其中RHub和pRRU体积小、重量轻,支持多模演进,软件实现小区分裂,监控到末端天线。RHub可安装在机柜、机架和机箱(占1U空间)上,也可挂墙安装;pRRU可安装在室内墙面、室内天花板、吊顶扣板上。
图1:LampSite解决方案组网示意图
总体而言,有源室分系统具备五大典型特征:1.新增系统方便,可利旧原系统,网络可平衡升级至5G,兼容性强。2.光纤/网线传输,设备美化,施工协调简单,可吊顶或挂墙安装。3.单台设备支持MIMO,速率提升显著。户话务贡献能力高(单用户话务贡献能力是无源室分系统的1.2~1.6倍,单位面积话务贡献业务是无源室分系统的1.16~18倍),用户体验好(下行速率近8~13倍于无源室分系统,上行速率3~5倍于无源室分系统)。4.分布式皮基站可通过软件实现小区合并、分裂,灵活应对容量变化。5.与宏站共网管,系统监控无盲区,可快速准确定位系统、设备故障,方便运维。
结合有源室分系统技术特点、覆盖能力、网络兼容性、设备容量分析,其可广泛应用于大中型室内场景(交通枢纽、写字楼、商场、大型场馆、医院、校园等)或重要场景(政府机关等)。
从实际工程效果及商用情况上看,飞基站凭借覆盖能力、设备容量、组网结构等特性,主要用于封闭/半封闭小型场景的补盲或热点分流。目前主要在部分运营商商用,在未来5G时代主要作为室内覆盖的补充手段。
相比之下,有源室分系统的应用空间更为广阔。无论是从技术特点还是现网实际工程应用上看,有源室分系统都比传统DAS更具优势(见表2)。
有源室分系统方案在长期工作的可靠性方面仍需时间观察验证以及在中小型建设场景中投资效益稍逊于传统DAS,但是在其5G兼容性、组网方案、工程实施、维护网优等方面都优于传统DAS。
凭借诸多优势,有源室分系统在现网中已大量部署,得到了国内运营商的认可。以中国电信为例,其已在高价值、高流量大中型室内场景和重要场景规模建设有源室分系统。而根据中国电信未来的网络规划和指导意见,除了居民住宅(电梯/地下停车场等低流量区域)、城中村等区域可以采用室外低频段宏基站、DAS、微基站等覆盖手段外,大型场馆、交通枢纽、高等院校、大型商场等所有高价值、高流量区域新建的室内覆盖系统,有源室分系统占比需达80%以上。同时,中国移动也要求90%新建室内场景采用数字化室内覆盖方案。
有源室分系统具有与5G兼容、施工方便、速率高、用户感知好、可视可控等优势,然而此前造价较高,规模推广受到阻碍。近年来,在运营商的大力推动下,其造价下降了近30%,与传统DAS基本可比。
调查显示,在实现相同覆盖效果下,在典型场景中有源室分系统相对于传统无源室分系统,其造价系数在1~1.3之间。具体而言,在机场、车站、体育馆、展览馆等开阔场景下,两者造价基本持平;而在写字楼、办公楼、高校教学楼等隔断较多的场景中,有源室分系统的造价系数接近1.3。
未来。随着有源室分系统部署规模的扩大,其造价可能在现有基础上进一步降低,而且相对传统DAS,有源室分可以灵活增加新系统,并且与5G有良好的适应性和可升级性。因此,有源室分系统必将成为室内覆盖建设的发展趋势。不过,出于网络设备利用、投资效率等因素的考虑,加之5G主要作为容量吸收层会与4G长期共存,原有DAS系统不会很快拆除。同时,鉴于DAS室内覆盖系统在电梯、地下停车场、城中村等低流量场景仍具有重要地位,未来传统DAS仍将作为4G室内低流量场景补盲的室内覆盖手段存在。
5G前夜,室内覆盖仍然是网络覆盖的难点和重点。在传统室内覆盖手段DAS系统无法承担5G室内覆盖的情况下,有源室分系统等数字化室内覆盖方案凭借新增系统方便、平滑升级5G、施工快捷简单、速率高、小区合并分裂方便、可视可控等特点和优势,在现网规模部署中成为5G室内覆盖的重要手段,并且在未来新建5G室内覆盖上将彻底取代DAS曾经的“主角”地位。
但是值得一提的是,有源设备的长期稳定性和可靠性仍需现网长时间观察验证,同时运维也需要注意供电、用电的安全。此外,有源室内分布系统在多运营商共建共享情况下的系统集成数量、干扰隔离等问题的解决,还需要业界各方的共同努力。
Ceva Richard Kingston:2024半导体市场将出现