背景信息
就很多公营和私营机构而言,实施安防和公共安全计划需要部署各种
视频安防技术。视频安防系统提供必要的可视图像,可加强对周围情况的了解并震慑破坏 公共财物行为、盗窃或其他犯罪,加快响应和管理决策,全面提高公共和员工安全。从桥梁到机场、从炼油厂到管道、从海港到高速路,很多系统都因在其安全防护 计划中纳入了视频安防技术而受益。
可以说,要求最苛刻的视频安防应用环境之一是赌场,在赌场中,视频安防系统必须捕捉到各种花招和各种超快动作,并对这些视频检查归档,以满足严格的 监管要求。战略性地放置“天眼 (Eye in the Sky)”式摄像头对安防人员的部署起到了补充作用,有助于更好地管理人群,及时有效地进行人员部署。游戏区的高质量视频还为安防专业人员提供了详细的信 息,有助于他们防止欺诈以及抓住骗子。
零售店也可从视频监控系统中受益,视频监控系统对潜在犯罪行为可起到震慑作用,同时又为经理们和安防专业人员处理责任险索赔、员工盗窃或其他相关问 题提供了监控工具。结果,通过视频可以在犯罪分子作案时现场将其抓获,因而可以更加轻而易举地处理冒充顾客在商店行窃以及员工盗窃问题。此外,根据视频记 录,可以更准确地了解和处理滑倒、摔伤以及责任险索赔问题。
在如今的监狱管理中,走私、暴力、犯人和警察安全仅仅是日常工作必须处理的大量问题中的少数几个。因此,视频安防系统在维护秩序、确保安全工作环境方面,从未像现在这样发挥出这么重要的作用。
医疗保健机构变得越来越大,而且提供24小时不间断的护理,因此变得更加易于遭遇多种安全风险。尽管行业指导原则要求,更多地依靠其“护理环境”标准提供安全保障,但是决定采用合适的工具以满足患者、访客、员工和知识产权保护需求,是每一家医院和医疗保健机构的责任。
摄像头部署
为了全面监控很多地点,可能需要几百个摄像头。监控摄像头一般用 24V
DC 或 12V DC
电源电压,以高达 25W 的功率工作。不过,在大多数情况下,一般没有 12V 或 24V 输入可用,因此需要开发这样的输入。大多数安装地点有交流电源可用,例如标称值为 110V
AC (90VAC 至 132VAC) 或 220VAC (180VAC 至 265VAC) 的交流电源。此外,出于安全考虑,用交流电源工作还需要隔离输入与输出。
很多年来,反激式
转换器一直广泛用于隔离式
DC/DC 应用,但未必是设计师的首选。电源设计师是出于满足较低功率隔离要求的需要才选择反激式转换器,而不是因为反激式转换器更易于设计。由于众所周知在控制环 路中右半平面的零点,反激式转换器有稳定性问题,
光耦合器的传播延迟、老化和增益变化使这个问题雪上加霜。此外,反激式转换器需要大量时间设计变压器,而 通常现成有售变压器的选择有限、可能需要定制变压器这个问题,进一步使变压器设计任务复杂化了。那么电源设计师怎样获得帮助呢?
新型反激式 IC 简化设计
由于
凌力尔特公司推出了 LT3798 隔离型反激式
控制器,所以很多这类反激式转换器设计挑战都可以克服了。首先,LT3798 无需光耦合器、副端基准电压以及无需电源变压器提供额外的第三个绕组,同时仅需一个跨隔离势垒的器件保持主端和副端隔离。此外,LT3798 的独特之处在于,它在转换器中纳入了有源
功率因数校正 (
PFC)。这个特点也允许 LT3798 构成单级转换器,提供隔离型反激式转换器,并将有源 PFC 纳入单个转换器中。
LT3798 运用主端
检测方法,能够通过反激式主端开关节点波形检测输出电压。在开关关断时,输出
二极管向输出提
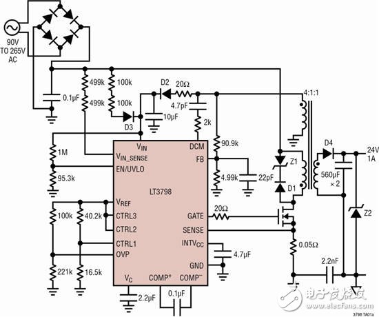
供电流,输出电压反射到反激式变压器的主端。开关节点 电压的幅度是输入电压和反射的输出电压之和,LT3798 能够重建。在整个输入电压、温度和负载变化范围内,这种输出电压反馈方法带来了高于 ±5% 的总体稳定度。图 1 显示了一个采用 LT3798 的反激式转换器的原理图。

图 1:具主端输出电压检测的 LT3798 反激式转换器
LT3798 接受 90VAC 至 265VAC 的输入电压,输入电压加到
桥式整流器上。所产生的 DC 电压加到电源变压器,并在 LT3798 处于受控状态时切换。通过两个 100kΩ
电阻器、D3 和一个 10µF
电容器给 LT3798 的输入电压充电。启动后,LT3798 通过二极管 D2,由电源变压器的第三个绕组供电。
主端输出电压检测
因通过在变压器主端检测输出电压,LT3798 无需光耦合器、基准电压和光
驱动器。如图 2 所示,在功率晶体管关断时,主端开关节点波形处准确地测量输出电压,图 2 中的 N 是变压器匝数比,VIN 是输入电压,VC 是最高箝位电压。LT3798 通过选择 FB 引脚处的
电阻器分压器
网络和变压器匝数比来设定输出电压。

图 2:LT3798 的典型开关节点波形
以边界模式工作时,负载稳定度大大改善了,因为反射的输出电压始终在二极管
电流过零时采样。LT3798 一般提供 ±3% 的负载稳定度。
变压器选择和设计时须考虑的因素
变压器性能
规格及设计也许是成功应用 LT3798 最关键的部分。在处理具较低漏电感和紧
耦合的高频隔离式电源变压器设计时,除了通常的注意事项,变压器匝数比也必须严格控制。既然变压器副端的电压是由主 端采样电压推断而来,那么匝数比必须严格控制,以确保一致的输出电压。变压器至变压器之间 ±5% 的匝数比容限可能导致输出电压具有超过 ±5% 的变化。幸运的是,大多数磁性组件制造商能确保 ±1% 或更好的匝数比容限。
凌力尔特公司已经与领先磁性组件制造商开展合作,以生产与 LT3798 一起使用的预设计反激式变压器。表 1 显示了
推荐使用的现成有售变压器,这些变压器来自 Wurth Electronics、Coilcraft、Premo 和 Renco 公司。LT3798 数据表中也包含这张表格。这些变压器一般能在持续 1 分钟时间内承受 1500VAC 的主端至副端击穿电压。也可以使用更高击穿电压的器件和定制变压器。
表 1:可与 LT3798 一起使用的现成有售的变压器
变压器
型号 |
尺寸
(长 x 宽 x 高) |
LPRI
(μH) |
NPSA
(NP:NS:NA) |
RPRI
(mΩ) |
RSEC
(mΩ) |
制造商 |
目标应用
(VOUT/IOUT) |
|
JA4429 |
21.1mm
x 21.1mm
x 17.3mm |
400 |
1 : 0.24 : 0.24 |
252 |
126 |
Coilcraft |
22V/1A |
|
7508110210 |
15.75mm
x 15mm
x 18.5mm |
2000 |
6.67 : 1 : 1.67 |
5100 |
165 |
Wurth Electronik |
10V/0.4A |
|
750813002 |
15.75mm
x 15mm
x 18.5mm |
2000 |
20 : 1.0 : 5.0 |
6100 |
25 |
Wurth Electronik |
3.8V/1.1A |
|
750811330 |
43.2mm
x 39.6mm
x 30.5mm |
300 |
6 : 1.0 : 1.0 |
150 |
25 |
Wurth Electronik |
18V/5A |
|
750813144 |
16.5mm
x 18mm
x 18mm |
600 |
4 : 1 : 0.71 |
2400 |
420 |
Wurth Electronik |
28V/0.5A |
|
750813134 |
16.5mm
x 18mm
x 18mm |
600 |
8 : 1 : 1.28 |
1850 |
105 |
Wurth Electronik |
14V/1A |
|
750811291 |
31mm
x 31mm
x 25mm |
400 |
1 : 1 : 0.24 |
550 |
1230 |
Wurth Electronik |
85V/0.4A |
|
|
750813390 |
43.18mm
x 39.6mm
x 30.48mm |
100 |
1 : 1 : 0.22 |
150 |
688 |
Wurth Electronik |
90V/1A |
|
|
750811290 |
31mm
x 31mm
x 25mm |
460 |
1 : 1 : 0.17 |
600 |
560 |
Wurth Electronik |
125V/0.32A |
|
|
X-11181-002 |
23.5mm
x 21.4mm
x 9.5mm |
500 |
72 : 16 : 10 |
1000 |
80 |
Premo |
30V/0.5A |
|
|
750811248 |
31mm
x 31mm
x 25mm |
300 |
4 : 1.0 : 1.0 |
280 |
25 |
Wurth Electronik |
24V/2A |
|
|
RLLT-1001 |
25mm
x 22.2mm
x 16mm |
820 |
16 : 1.0 : 4.0 |
1150 |
10 |
Renco |
5V/4A |
|
|
750312872 |
43.2mm
x 39.6mm
x 30.5mm |
14 |
1 : 1 : 0.8 |
11 |
11 |
Wurth Electronik |
28V/4A |
|
|
|
|
|
|
|
|
|
|
|
|
|
|
|
|
|
使用表 1 所列的任何变压器时,LT3798 可以用免费
下载的凌力尔特公司 LTs
pice™
仿真程序建模。仿真电路包括如下信息:电路如何启动;对负载阶跃的响应;电路内各个点的电压波形。用这种方法很容易更改设计,看到各种更改对电路性能的影响。
使用 LT3798 的演示电路板如图 3 所示。这个电路接受 90V 至 265V 的输入电压,在高达 2A 产生隔离的 24V。
图 3:48W LT3798 应用电路 (11.4cm x 4.8cm x 3.3cm)
结论
尽管隔离型反激式转换器的设计不是一个简单的任务,但是现在有了其他方法,可以使用模块或复杂的分立式解决方案。基于 LT3798 的电路无需光耦合器、副端基准电压和光驱动器,因而简化了设计。该器件仅用一个跨隔离势垒的器件保持主端与副端的隔离。此外,由于有了简便易用的现成有售 变压器,所以不需要定制变压器。LT3798 通常在 90VAC 至 265VAC 输入电压范围内工作,能够提供高达 80W 的连续输出功率,从而使该器件非常适合多种安防摄像应用。