时间:2015-08-07 14:19
人气:
作者:admin
针对大部分嵌入式系统的电池电源管理问题,设计了一种为嵌入式系统——尤其是应用在手持式和便携式设备的嵌入式系统进行电源管理的单元电路模块。该电源管理电路以MAX8903为核心,具有输入范围宽、体积紧凑、外围电路简单、工作效率较高等优点,可以在嵌入式系统中用来管理电池充电、电源选择、电源检测等,很好地满足了电源管理单元的功能需求。
1 系统简介
电子电路集成工艺的飞速发展使计算机系统体积不断缩小,性能不断地提升,同时移动通信技术的发展让这些计算机系统更加的便携,许多便携式计算机开始使用电池供电。高性能运算通常伴随着高功耗,而电池技术的严重滞后和人们环保意识的增加使得性能和功耗之间的问题越发突出。电源管理技术的出现缓和了两者之间的矛盾,通过有效的电源分配降低系统的整体功耗。电源管理技术在桌上型计算机、服务器上十分常见,然而在嵌入式领域,由于嵌入式系统的开发通常是针对特殊的应用场合,电源管理技术发展相对缓慢。本文以一个完整的嵌入式系统手持终端设备为例,对系统的电源管理电路进行了设计,以ARM为控制中心,内部包含256 MBDDR内存和512 MB NandFlash存储器,提供异步串口、USB、WiFi、AC97、显示等电路单元。充电接口包括USB和交流适配器两种接口,其中交流适配器输出电压范围在5~12 V之间,提供大于1 A的输出电流。
电源部分主要包括:电池检测电路、电池充电电路、电源智能选择器、DC-DC转换、电源控制电路等。
2 电源管理电路分析
2.1 充电管理芯片介绍
充电管理芯片选用MAXIM的MAX8903A,基本特性如下:
(1)4.15 V~16 V的高效DC-DC输入范围,不需要设计散热器,有利于设计体积小的设备;
(2)公用或单独的USB和适配器输入,具有高达2 A(可调)的电流上限;
(3)4 MHz开关频率允许使用微小的外部元件;
(4)立即导通:在没有电池或电池过放电时保持工作;
(5)50 mΩ集成负载开关;
(6)高达16 V的输入OVP(过压保护);
(7)热敏电阻监测,热调整功能防止过热;
(8)充电定时器;
(9)4 mm×4 mm、28引脚TQFN封装。
2.2电源管理电路分析
系统接成双输入外接电源模式(交流适配器和USB)。连接交流适配器时,芯片通过内部高效的DC-DC降压转换器,单独或同时提供系统工作电源和电池充电电源。当连接USB外接电源时,充电电流限制小于500 mA,系统负载电源大于USB供电能力时,不足部分由电池电量提供补充。智能电源选择器在外接电源和电池之间实现自动切换,保证系统的不间断供电。外接电源检测和充电检测连接CPU的GPIO端口用于系统监控电源状态。
外接电源以交流适配器为主,不推荐使用USB连接,原因是USB供电能力有限,在系统工作状态下,完成充电需要相当长的时间。
电源管理电路框图如图1所示。

图1 电源管理电路框图
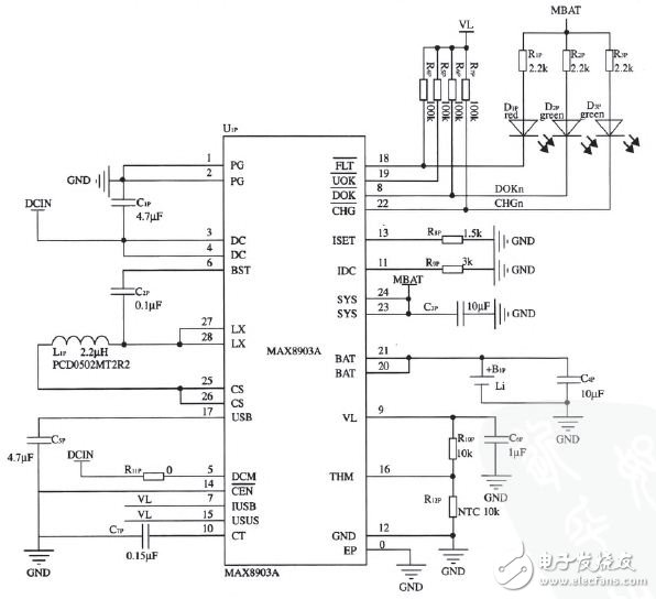
系统电源管理部分电路原理图如图2所示。

图2 电源管理部分电路原理图
(1)充电电流控制
充电电流受R8P和R9P控制,充电电流的最大值为1200/R8P,同时充电电流小于6000/R9P,其中6000/R9P直流电源限流设置。如图2所示,当R8P=1.5 kΩ、R9P=3 kΩ时,直流电源限流为6000/3000=2 A,充电限流1200/1500=0.8 A。如果R8P=1.2 kΩ、R9P=5 kΩ,直流电源限流为6000/5000 =1.2 A,充电限流1200/1200=1 A。
本系统选用R8P=1.5 kΩ、R9P=3 kΩ。
(2)系统电压切换
当DCIN和USB同时接人系统电源输入时,DCIN输入优先,USB输人自动关闭。DCIN同时供给电池充电和MBAT(系统供电电源),电池还可以起到减少MBAT电压波动的作用。
电池充电完成后,充电电路部分关闭,DCIN供给MBAT系统电源,MBAT电压稳定在4.4 V。
(3)充电指示
MAX8903管脚DOK是直流电源连接指示输出,低电平有效,指示灯D2P用于指示直流电源连接状态,同时信号连接到CPU的GPIO管脚,用于软件检测此状态。
MAX8903管脚CHG是正在充电指示输出,低电平有效,指示灯D3P用于指示充电状态,同时信号连接到CPU的GPIO管脚,用于软件检测充电状态。
MAX8903管脚FLT是故障指示输出,低电平有效,指示灯D1P用于指示故障状态,如充电超时等。
(4)电池温度保护
MAX8903管脚THM到GND连接10 kΩ的负温度系数热敏电阻,用于检测充电过程中电池的温度变化,当电池温度超过设定极限温度时,暂时停止给电池充电,直到电池温度下降到安全温度范围。
(5)DC-DC降压转换器电感选择
DC-DC降压转换器采用开关频率值为4 MHz的控制架构,通过调整占空比实现降压转换。推荐的电感选择如表1。
表1 DC-DC降压转换器电感推荐值

本系统充电电流在不到1 A附近,输入电压在12V左右,选择电感2.2μH。
(6)PCB布局
PCB布局(局部)如图3所示。
图3 PCB布局(局部)
系统电路PCB布局为十层板设计,图中只显示顶层PCB布线。PCB布局原则:大电流部分采用短而宽的布线连接;裸焊盘采用多个过孔连接散热地,以利于散热;电流设置电阻直接接地,减少电流偏差;减小功率电流对稳压部分的影响等。
3 性能测试数据
电源管理电路主要指标:充电效率、输出工作电压、充电电流等,电路测试连接如图4所示。

图4 电源管理电路测试连接图
3.1 外接电源电压固定
外接电源电压固定时,充电电流和电池电压的数据关系测试数据如表3。图5为测试数据关系示意图。
表3 外接电源电压固定时的测试数据


图5 外接电源电压固定时。充电电流和电池电压的关系
3.2外接电源电压变化
外接电源电压的变化对应于固定工作电流,其输入电流和电源转换效率的测试数据见表4。图6为测试数据关系示意图。
表4 外接电源电压变化时的测试数据


图6 外接电源电压变化时的输入电流和
以上测试数据反映系统正常工作需要的外接电源需求。
4 结论
在嵌入式系统中,电源管理单元是系统必需的重要组成部分。在本系统中,以MAX8903为核心的电源管理电路单元以其输入范围宽、体积紧凑、外围电路简单、工作效率较高等优势,很好地实现了电源管理单元的功能需求。
上一篇:新型智能玻璃问世,汽车从此不怕晒
下一篇:开关电源的啸叫原因分析
Ceva Richard Kingston:2024半导体市场将出现