时间:2015-07-23 16:15
人气:
作者:admin
在电子产品设计过程中,电源通常是必不可少的部分,很多设备(尤其是使用电池的设备)的电源都是以DC-DC为主的。这些电源一般有三种拓扑结构,即人们熟知的buck、boost和buck-boost(也叫inverting),分别用于降压、升压和反向。但是,也有一些时候,我们需要的输出电压和输入电压相近或就在输入电压范围内,这时候,单独使用上述这三种结构都无法满足要求。对此,有的人使用先降后升或先升后降的方法,但这会大大降低效率;还有一些公司开发出了自动切换升压降压模式的芯片,但这样成本很高。有没有一种既高效又便宜的方法达到我们的目的呢?当然有,这就是SEPIC拓扑结构。
SEPIC电路的基本结构如下图所示:

该电路需要使用2个电感。开关管导通时,为L1和L2(通过C1)充电,负载由输出电容C2供电;当开关管截止时,L1的电流通过C1和二极管输出到输出电容C2中,L2的电流通过二极管也输出到C2中;通过改变开关管的导通时间,可以改变输出电压。该电路的输出电压可以大于、小于或等于输入电压,而且在不需要使用该电源的时候,中间的电容C1还可以起到隔离作用。
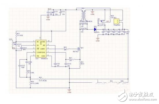
下面给出一个自己用过的电路图:

这个电路将三串锂电池的输入电压(9-12.6V)稳定在12V,使用的是TI的TPS40210芯片,该芯片不仅可以用于BOOST电路,也可以用于SEPIC电路。这里使用的电感是一个共模电感,由于SEPIC电路中2电感的电压、电流是完全一致的,所以可以使用一个共模电感代替2个电感,这样不仅可以降低成本,而且由于互感作用,只需要一半的电感量就够了。
SEPIC电路还有很多用法,在这里就不多叙述,总之,该结构是一个有诸多优点的结构,只是研究的人比较少,资料比较少,更过妙用还需要大家共同努力开发。不过,该电路也有一个致命的缺点。
由于要靠中间的电容做储能元件,因此电路的功率不能做大,而且电路的性能跟中间的电容有巨大的关系。所以,在实际使用过程中,要尽量选择低ESR、额定电流大的电容。
下一篇:物联网:促进现代服务业转型
Ceva Richard Kingston:2024半导体市场将出现